发布信息
登陆/注册
搜索
搜索
导航
首页
产品供应
产品求购
企业库
酒业展会
行业资讯
认证会员
站内搜索
企业报道
当前位置:
首页
企业报道
正文
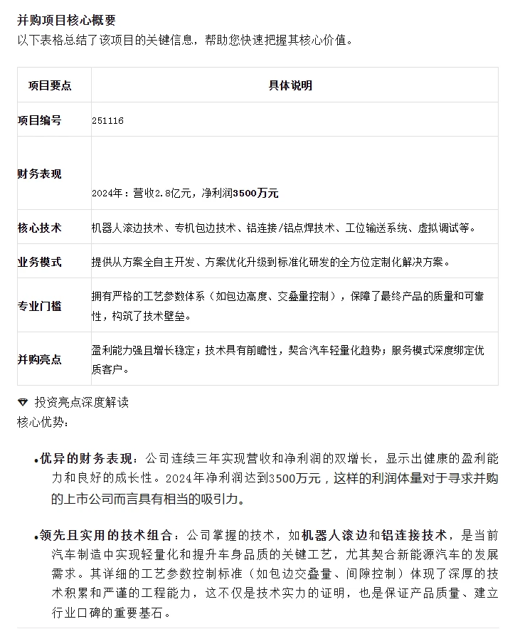
净利润3500汽车零部件企业寻求上市公司并购
作者:本站编辑
2025-11-19 12:36:32
0
净利润3500汽车零部件企业寻求上市公司并购
净利润3500汽车零部件企业寻求上市公司并购
#金融
#并购
#并购重组
#企业采购
#汽车出口
#芯片销售
#汽车
#汽配
下一篇:
土壤相关sci推荐
上一篇:
【招投标揭秘】你必须知道招标投标是什么!
相关内容
查看全部
60家计算机头部企
2025-11-19 12:57
我愿称之为炒股圈
2025-11-19 12:57
2024年中国农业企
2025-11-19 12:56
破产+诉讼“复合
2025-11-19 12:56
国内民企营收前十
2025-11-19 12:54
固态电池,突然爆
2025-11-19 12:54
排名:2024 年全
2025-11-19 12:53
一图看懂港美A股
2025-11-19 12:53
2024地方能源集团
2025-11-19 12:52
流感概念板块梳理
2025-11-19 12:52