






1. 产后护理及修复行业概览
2. 圣贝拉产业链
3. 月子中心营业收入按地区分析
4. 创始人简介——向华先生
5. 部分明星客户入住情况
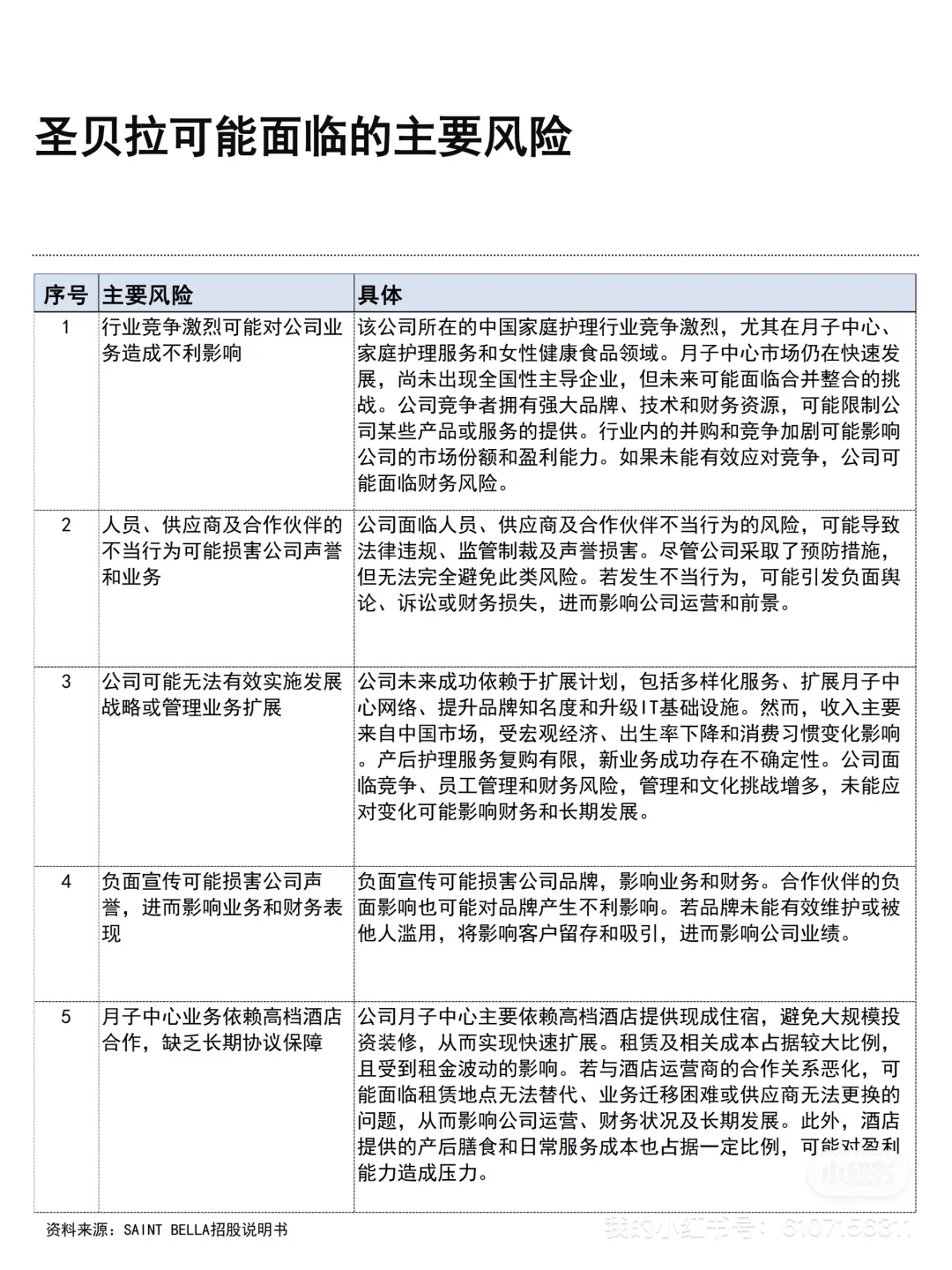
6. 圣贝拉可能面临的主要风险
呈交日期:2024/06/27
独家保荐人:UBS Securities Hong Kong Limited、中信证券(香港)有限公司
公司法律顾问:Allen Overy Shearman Sterling(中国香港及美国法律)、康德明律师事务所(开曼群岛法律)、通商律师事务所(有关中国法律及中国网络安全和数据合规事宜)及其德恒律师事务所(中国法律)
审计师及申报会计师:安永会计师事务所
#上市公司 #圣贝拉 #SAINTBELLA #月子中心 #金融 #财经 #港股 #法律 #审计
2. 圣贝拉产业链
3. 月子中心营业收入按地区分析
4. 创始人简介——向华先生
5. 部分明星客户入住情况
6. 圣贝拉可能面临的主要风险
呈交日期:2024/06/27
独家保荐人:UBS Securities Hong Kong Limited、中信证券(香港)有限公司
公司法律顾问:Allen Overy Shearman Sterling(中国香港及美国法律)、康德明律师事务所(开曼群岛法律)、通商律师事务所(有关中国法律及中国网络安全和数据合规事宜)及其德恒律师事务所(中国法律)
审计师及申报会计师:安永会计师事务所
#上市公司 #圣贝拉 #SAINTBELLA #月子中心 #金融 #财经 #港股 #法律 #审计
