发布信息
登陆/注册
搜索
搜索
导航
首页
产品供应
产品求购
企业库
酒业展会
行业资讯
认证会员
站内搜索
企业报道
当前位置:
首页
企业报道
正文
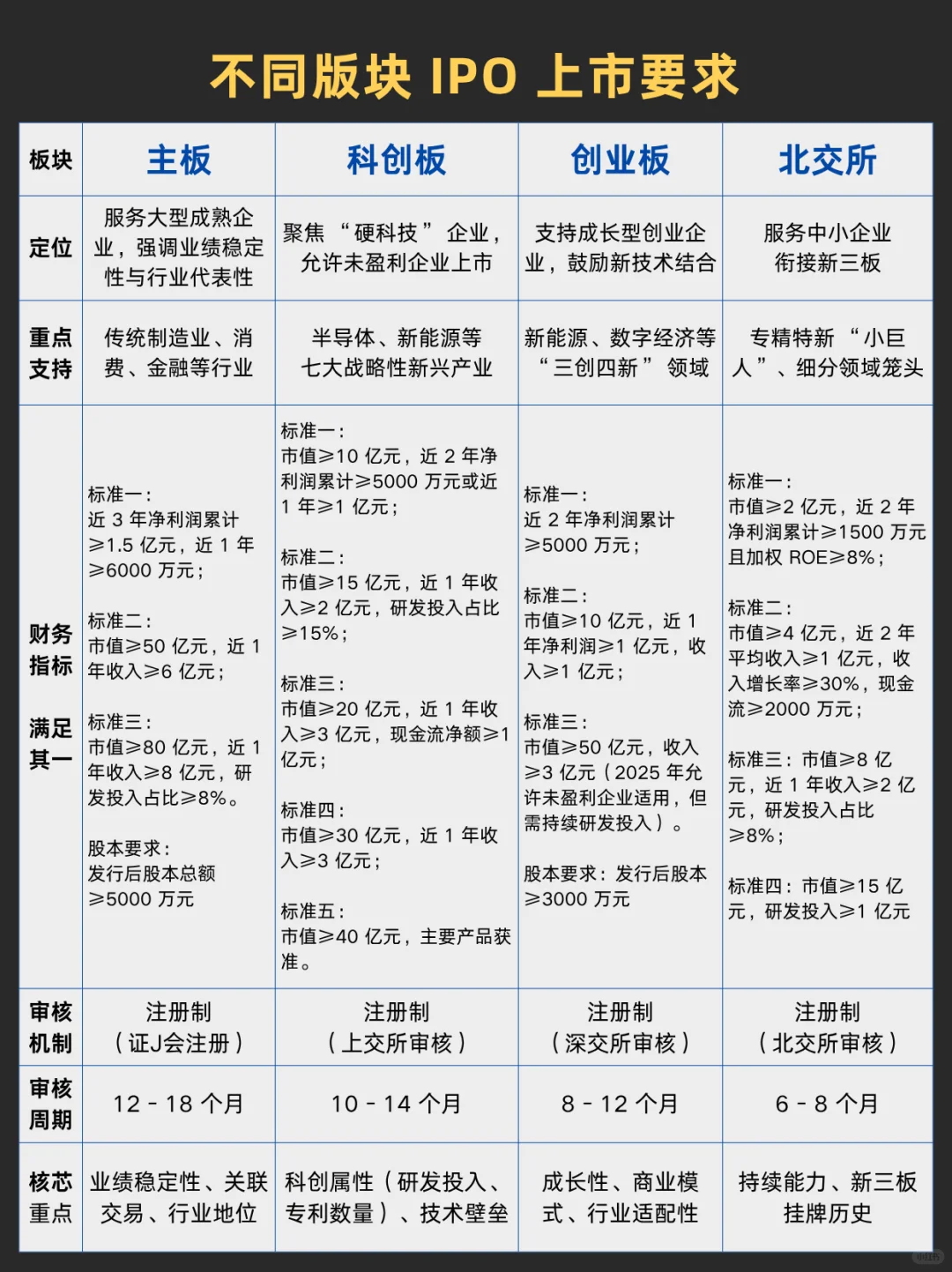
大白话看懂IPO!企业上市的奇幻之旅 ?
作者:本站编辑
2025-11-19 11:30:54
9
大白话看懂IPO!企业上市的奇幻之旅 ?
#IPO
#上市
#财经知识
#财经薯
#IPO上市
#避险青年
#投资理财
#个人投资者
#财经
#上市公司
下一篇:
钟爱阳台的花花草草!
上一篇:
行情就是这么个行情 一晚上进来一个人
相关内容
查看全部
了解企业融资之“
2026-02-13 20:41
当您为企业贷款签
2026-02-13 20:41
「最新融资」椎元
2026-02-13 20:11
沙特企业支付公司
2026-02-13 20:10
开局争先 再谱新
2026-02-13 20:09
图说|2025年湖南
2026-02-13 20:08
市国投公司联合民
2026-02-13 20:07
AI星球 | 空间智
2026-02-13 20:02
AI企业Anthropic
2026-02-13 20:01
关于征集科技成果
2026-02-13 19:57