发布信息
登陆/注册
搜索
搜索
导航
首页
产品供应
产品求购
企业库
酒业展会
行业资讯
认证会员
站内搜索
企业报道
当前位置:
首页
企业报道
正文
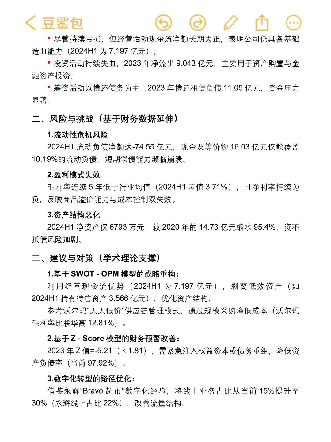
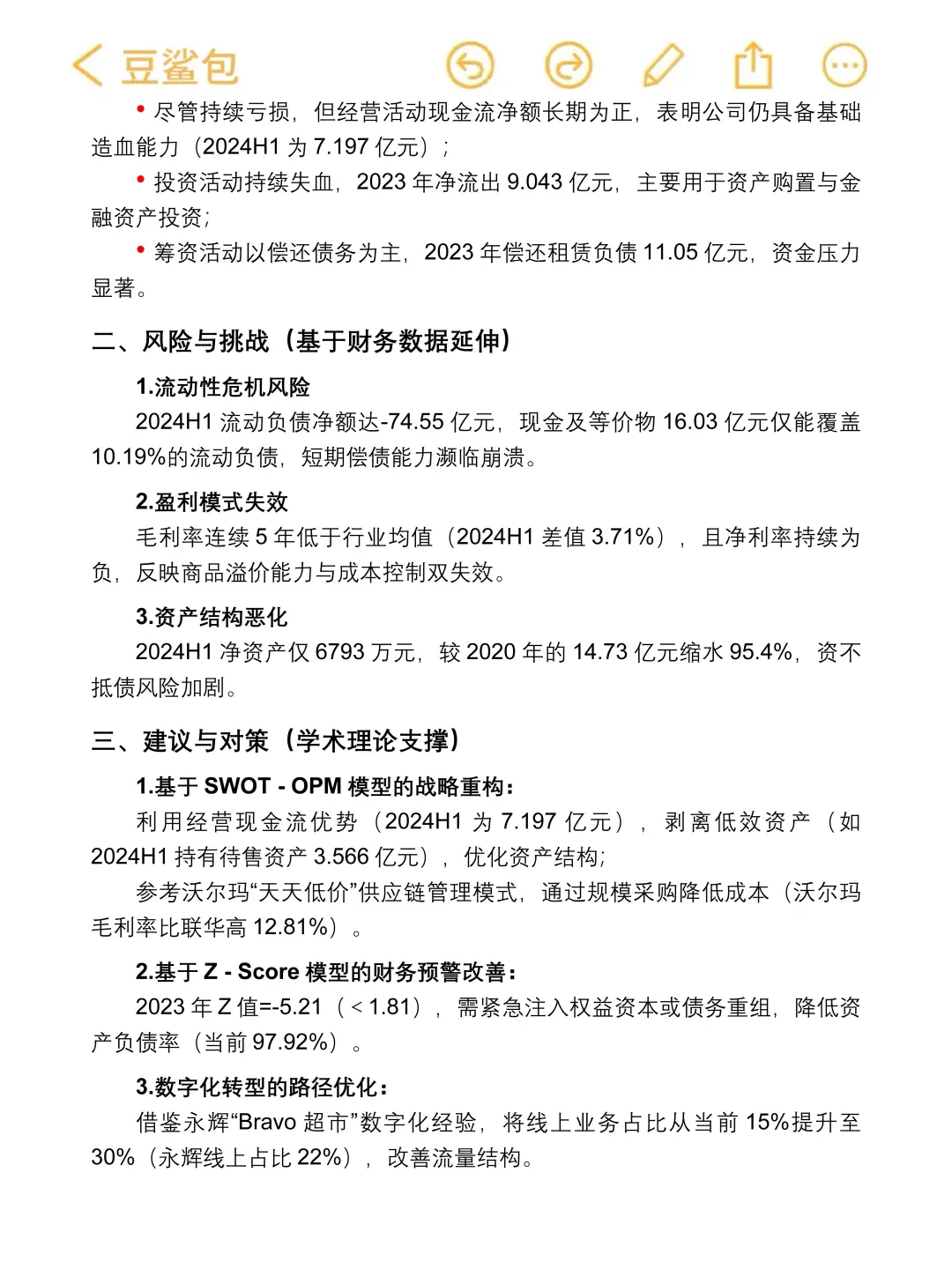
联华超市财务分析报告整理好啦?
作者:本站编辑
2025-11-19 11:11:09
0
联华超市财务分析报告整理好啦?
#联华超市
#联华超市
#商业分析
#财务分析
#财务报表
#偿债能力
#盈利能力
#营运能力
#本科毕业论文
#实证分析
#数据分析
#盈利能力研究
#企业盈利能力分析
#财务管理
#论文
#毕业论文
#论文辅导
#论文写作
#会计专业
#财会专业
#上市
#财务
下一篇:
深圳市政府采购政策汇编2021常用版
上一篇:
2025年中国家电行业上市公司TOP10
相关内容
查看全部
全球电动自平衡滑
2025-11-19 11:17
什么样的企业适合
2025-11-19 11:17
比亚迪SWOT分析+
2025-11-19 11:16
2025年邯郸最佳人
2025-11-19 11:16
美国上市vs国内上
2025-11-19 11:16
优秀的企业可以涨
2025-11-19 11:14
2025商业地产企业
2025-11-19 11:14
一家公司想上市,
2025-11-19 11:14
中国电商平台真实
2025-11-19 11:13
2025年度全球轮胎
2025-11-19 11:13