






企业成长|不想瞎折腾?试试「密集型战略」这把手术刀
聊到企业增长,别总想着跨界造车、上天入海、高歌猛进。有时候,最大的机会,就藏在你已经熟悉的业务里。
「密集型战略」就是这样一种聚焦主航道、精耕细作的聪明打法。它不搞大水漫灌,而是像一把精准的手术刀,主要在三个方向上下工夫:
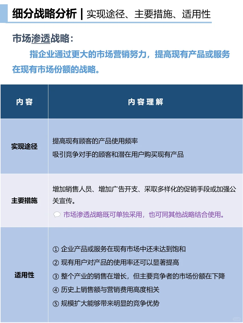
市场渗透:让老客户爱你再多一点
核心:在现有市场,卖现有产品,追求更高占有率。
怎么做:
- 会员制、积分体系,提升复购率
- 促销活动,抢占竞争对手份额
- 小幅降价或增加附加值,吸引摇摆客户
举个栗子?:瑞幸通过疯狂发券和每周9.9,让你习惯性消费,离不开它。
财务看点:投资小、见效快,核心看客户留存率和边际收益。
市场开发:带着金牌产品去开分店
核心:将现有产品,卖到全新的市场。
怎么做:
- 从区域市场走向全国
- 从线下走到线上(开通电商)
- 从一种用户群体拓展到另一种(如从年轻人到银发族)
举个栗子?:蜜雪冰城在国内成功后,带着同样的产品逻辑进军海外市场。
财务看点:评估新市场投入成本与规模效应带来的利润空间。
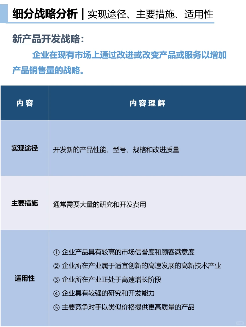
产品开发:给老伙计们整点新花样
核心:为现有市场,开发新产品或服务。
怎么做:
- 产品迭代升级(如iPhone出到17,18,19……)
- 开发配套产品或全新品类
- 推出不同档次的产品线(如基础版/Pro版/Ulrta版)
举个栗子?:泡泡玛特持续推出新系列盲盒,让同一群玩家不断“入坑”收集。
财务看点:研发投入与市场回报的平衡,关注新产品贡献的毛利率。
总结一下:
市场渗透是“挖潜”,市场开发是“扩张”,产品开发是“创新”,。三者都围绕着核心能力,稳扎稳打。
思考一下:
你所在的公司,或者你观察到的品牌,正在用哪种“深耕”方式求增长呢?是让你买得更多,还是为你推了新玩意,或是开到了你家门口?欢迎评论区见! ?
#企业战略 #密集型战略 #商业模式 #财务分析 #职场干货 #商业思维 #成长型战略 #高级会计师 #中级会计 #思维模型
聊到企业增长,别总想着跨界造车、上天入海、高歌猛进。有时候,最大的机会,就藏在你已经熟悉的业务里。
「密集型战略」就是这样一种聚焦主航道、精耕细作的聪明打法。它不搞大水漫灌,而是像一把精准的手术刀,主要在三个方向上下工夫:
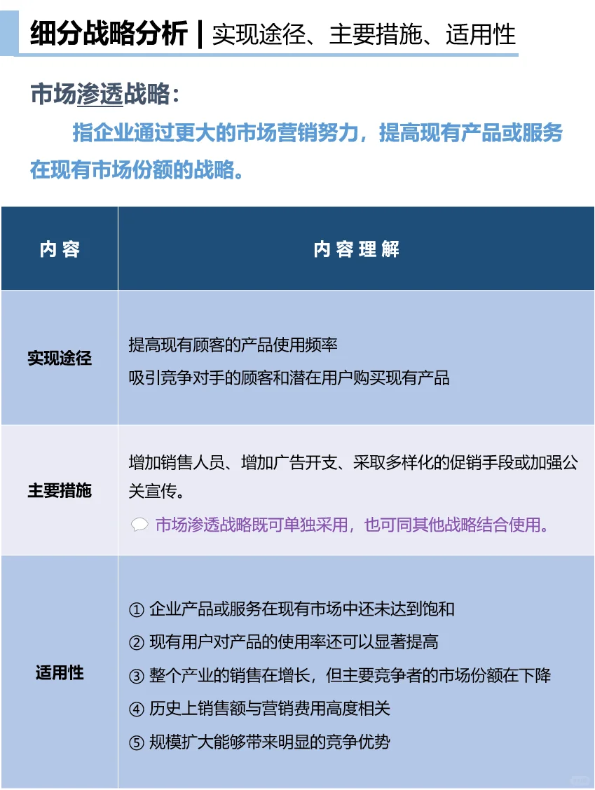
市场渗透:让老客户爱你再多一点
核心:在现有市场,卖现有产品,追求更高占有率。
怎么做:
- 会员制、积分体系,提升复购率
- 促销活动,抢占竞争对手份额
- 小幅降价或增加附加值,吸引摇摆客户
举个栗子?:瑞幸通过疯狂发券和每周9.9,让你习惯性消费,离不开它。
财务看点:投资小、见效快,核心看客户留存率和边际收益。
市场开发:带着金牌产品去开分店
核心:将现有产品,卖到全新的市场。
怎么做:
- 从区域市场走向全国
- 从线下走到线上(开通电商)
- 从一种用户群体拓展到另一种(如从年轻人到银发族)
举个栗子?:蜜雪冰城在国内成功后,带着同样的产品逻辑进军海外市场。
财务看点:评估新市场投入成本与规模效应带来的利润空间。
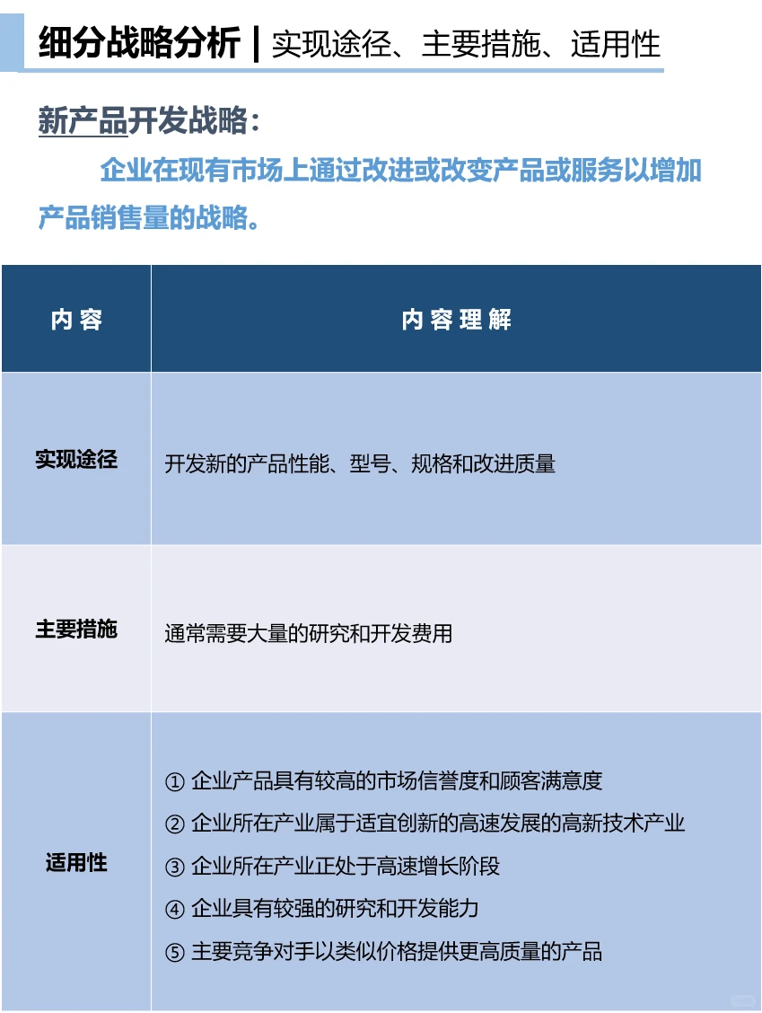
产品开发:给老伙计们整点新花样
核心:为现有市场,开发新产品或服务。
怎么做:
- 产品迭代升级(如iPhone出到17,18,19……)
- 开发配套产品或全新品类
- 推出不同档次的产品线(如基础版/Pro版/Ulrta版)
举个栗子?:泡泡玛特持续推出新系列盲盒,让同一群玩家不断“入坑”收集。
财务看点:研发投入与市场回报的平衡,关注新产品贡献的毛利率。
总结一下:
市场渗透是“挖潜”,市场开发是“扩张”,产品开发是“创新”,。三者都围绕着核心能力,稳扎稳打。
思考一下:
你所在的公司,或者你观察到的品牌,正在用哪种“深耕”方式求增长呢?是让你买得更多,还是为你推了新玩意,或是开到了你家门口?欢迎评论区见! ?
#企业战略 #密集型战略 #商业模式 #财务分析 #职场干货 #商业思维 #成长型战略 #高级会计师 #中级会计 #思维模型
