





?一、解题的关键逻辑
咱们同学做SWOT分析时,最容易犯“只列因素,不落地战略”的错!比如把优势、劣势、机会、威胁一条条列出来就结束,结果和企业战略脱节,变成“纸上谈兵”。核心逻辑要抓住 “战略为纲,匹配为魂,落地为果”,按“明确企业战略目标→ 精准SWOT分析(量化优先级)→ 用匹配矩阵找行动方向→ 拆解落地动作→ 数据验证迭代”的思路推进:
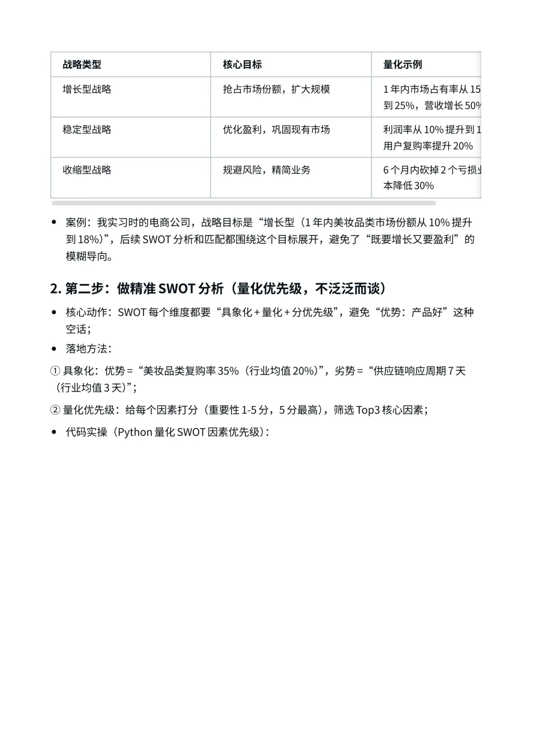
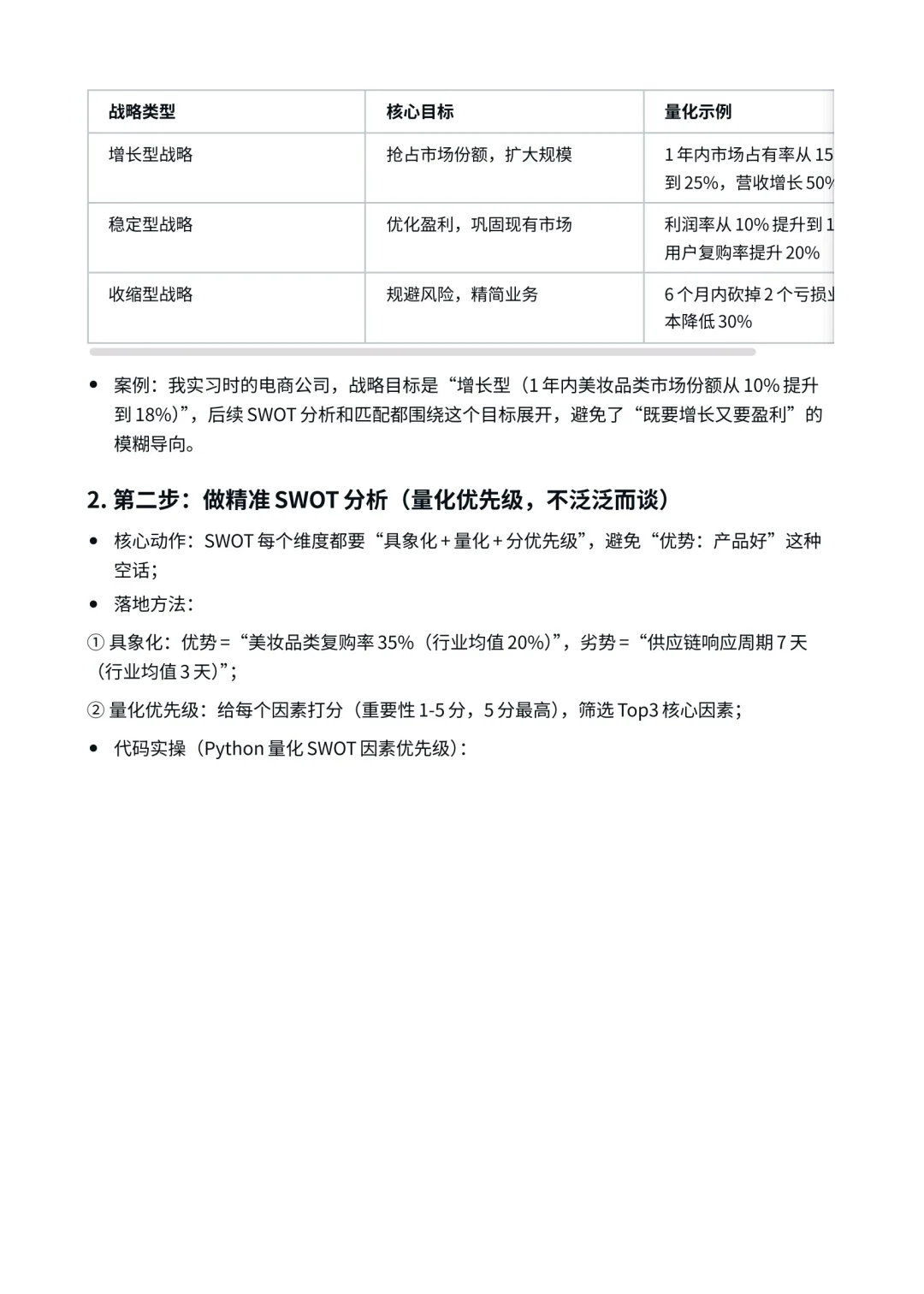
1. 先定战略目标:明确企业是“抢占市场(增长型)”“优化盈利(稳定型)”还是“规避风险(收缩型)”(目标不同,匹配逻辑不同);
2. 再做精准SWOT:不泛泛而谈(如“优势是产品好”),要量化、具象(如“优势:核心产品市场占有率25%(行业Top3)”);
3. 矩阵匹配:用SO(优势+机会)、WO(劣势+机会)、ST(优势+威胁)、WT(劣势+威胁)四象限匹配对应战略;
4. 落地拆解:每个匹配方向拆成“具体动作+负责人+时间节点”;
5. 数据验证:用指标判断战略落地效果,动态调整;
➡️ 整个逻辑的核心重点:SWOT分析匹配战略的本质是“给战略找依据,给行动找方向”—— 不是“列因素清单”,而是“用内部资源(优劣势)对接外部环境(机会威胁),让战略可落地、可验证”。
#swot #swot分析#求职 #互联网大厂实习 #应届生求职 #秋天的第一个offer #2026校招季 #求职青年
咱们同学做SWOT分析时,最容易犯“只列因素,不落地战略”的错!比如把优势、劣势、机会、威胁一条条列出来就结束,结果和企业战略脱节,变成“纸上谈兵”。核心逻辑要抓住 “战略为纲,匹配为魂,落地为果”,按“明确企业战略目标→ 精准SWOT分析(量化优先级)→ 用匹配矩阵找行动方向→ 拆解落地动作→ 数据验证迭代”的思路推进:
1. 先定战略目标:明确企业是“抢占市场(增长型)”“优化盈利(稳定型)”还是“规避风险(收缩型)”(目标不同,匹配逻辑不同);
2. 再做精准SWOT:不泛泛而谈(如“优势是产品好”),要量化、具象(如“优势:核心产品市场占有率25%(行业Top3)”);
3. 矩阵匹配:用SO(优势+机会)、WO(劣势+机会)、ST(优势+威胁)、WT(劣势+威胁)四象限匹配对应战略;
4. 落地拆解:每个匹配方向拆成“具体动作+负责人+时间节点”;
5. 数据验证:用指标判断战略落地效果,动态调整;
➡️ 整个逻辑的核心重点:SWOT分析匹配战略的本质是“给战略找依据,给行动找方向”—— 不是“列因素清单”,而是“用内部资源(优劣势)对接外部环境(机会威胁),让战略可落地、可验证”。
#swot #swot分析#求职 #互联网大厂实习 #应届生求职 #秋天的第一个offer #2026校招季 #求职青年
