






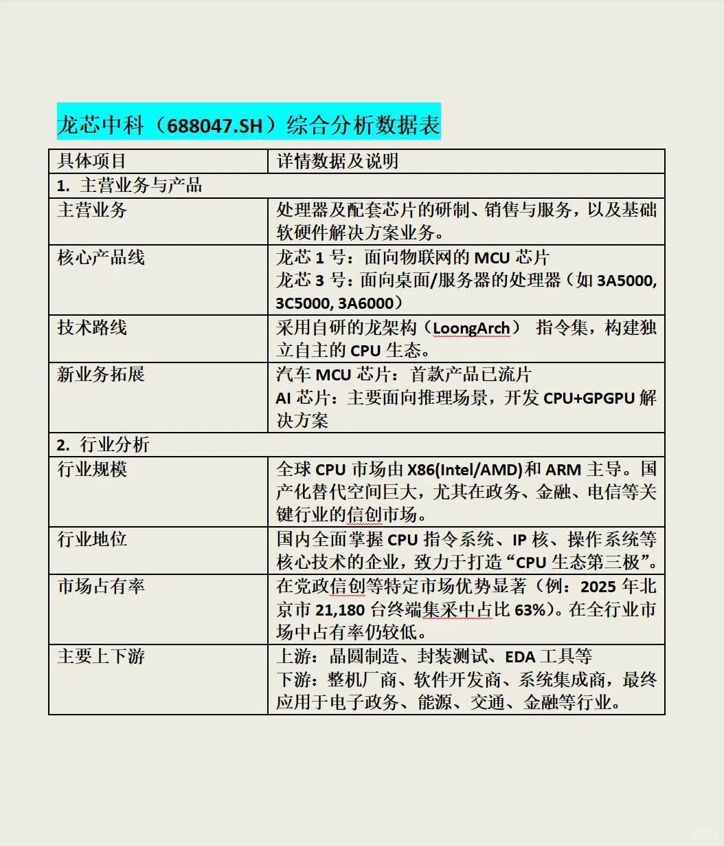
龙芯中科技术股份有限公司成立于2008年,主营业务为处理器及配套芯片的研制、销售及服务,以及基础软硬件解决方案业务。公司是国内极少数能够进行指令系统架构及CPU IP核授权的企业,其股权结构保持开放,未被整机厂商控制。
#龙芯 #中科
公司采用自主指令系统龙架构(LoongArch),致力于构建自主可控的CPU生态。
#龙架构
其主要产品线包括:
龙芯1号:面向物联网领域应用的专用MCU芯片,如流量表、电机驱动等。
龙芯2号:面向工控领域的处理器。
龙芯3号:面向桌面、服务器等信息化场景的处理器,其中的桌面芯片3A5000和服务器芯片3C5000性能已位于国内较高水平,部分桌面终端、工作站、服务器等整机产品正逐步搭载龙芯CPU芯片。综合性能测试显示,公司的3A6000芯片已比肩英特尔2020年发布的第十代酷睿处理器。
此外,公司也在拓展汽车芯片领域,主要开发控制用的MCU芯片,其第一款产品已经流片。在AI领域,龙芯目前主要做面向推理的AI芯片,旨在形成CPU+GPGPU的最佳解决方案。
2 行业分析
行业规模与竞争格局
全球CPU市场长期由 Wintel(Windows+Intel)和AA(ARM+Android)两大生态垄断:
X86指令集(英特尔、AMD主导)在服务器CPU市场中占据绝对优势,2024年市占率高达75%左右。
ARM指令集则主导了手机等移动设备CPU市场。
#CPU市场
在这种背景下,国内芯片公司发展出两大技术路线:
合作派:从外部购买现成的指令集授权,例如海光信息、华为、兆芯等。
自主派:依靠自身研发指令集和生态,龙芯中科是其中最典型的代表,其采用自研的LoongArch指令集。
国产CPU在整体PC市场中占有率仍较低(不足5%),替代空间巨大。同时,政务、能源、交通、金融、电信、教育等重点行业的信创市场,为国产CPU提供了广阔的发展空间。
#股票知识 #股票 #非上市公司 #能源
#龙芯 #中科
公司采用自主指令系统龙架构(LoongArch),致力于构建自主可控的CPU生态。
#龙架构
其主要产品线包括:
龙芯1号:面向物联网领域应用的专用MCU芯片,如流量表、电机驱动等。
龙芯2号:面向工控领域的处理器。
龙芯3号:面向桌面、服务器等信息化场景的处理器,其中的桌面芯片3A5000和服务器芯片3C5000性能已位于国内较高水平,部分桌面终端、工作站、服务器等整机产品正逐步搭载龙芯CPU芯片。综合性能测试显示,公司的3A6000芯片已比肩英特尔2020年发布的第十代酷睿处理器。
此外,公司也在拓展汽车芯片领域,主要开发控制用的MCU芯片,其第一款产品已经流片。在AI领域,龙芯目前主要做面向推理的AI芯片,旨在形成CPU+GPGPU的最佳解决方案。
2 行业分析
行业规模与竞争格局
全球CPU市场长期由 Wintel(Windows+Intel)和AA(ARM+Android)两大生态垄断:
X86指令集(英特尔、AMD主导)在服务器CPU市场中占据绝对优势,2024年市占率高达75%左右。
ARM指令集则主导了手机等移动设备CPU市场。
#CPU市场
在这种背景下,国内芯片公司发展出两大技术路线:
合作派:从外部购买现成的指令集授权,例如海光信息、华为、兆芯等。
自主派:依靠自身研发指令集和生态,龙芯中科是其中最典型的代表,其采用自研的LoongArch指令集。
国产CPU在整体PC市场中占有率仍较低(不足5%),替代空间巨大。同时,政务、能源、交通、金融、电信、教育等重点行业的信创市场,为国产CPU提供了广阔的发展空间。
#股票知识 #股票 #非上市公司 #能源
