



可控核聚变可是能让 “海水变能源” 的终极黑科技,而这 5 家中国企业,直接在关键 “卡脖子” 领域拿下话语权,撑起了国产核聚变的半边天!
每一家的技术都硬核到让人惊叹,今天就带你们扒透这些隐形冠军!
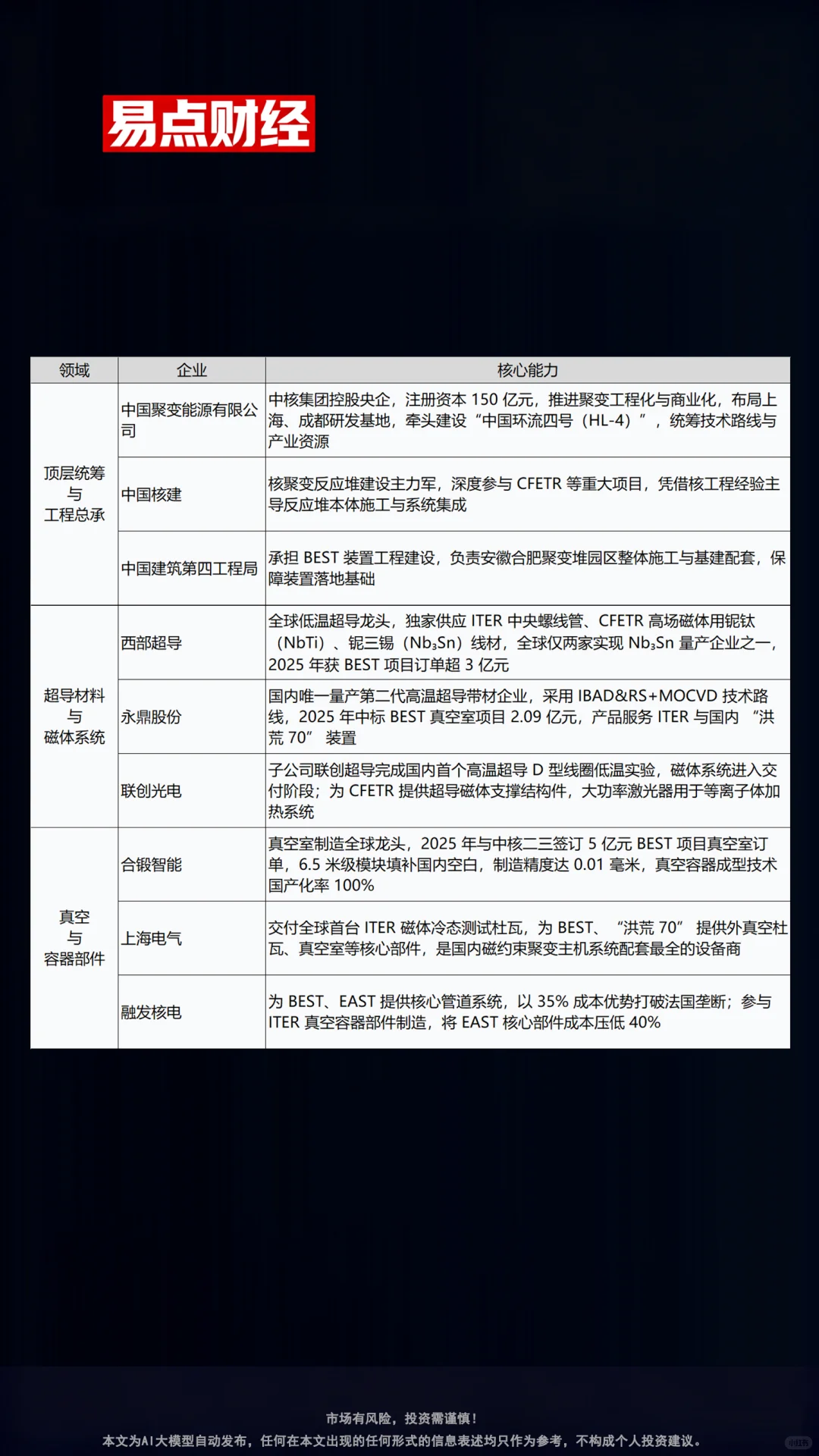
1. #西部超导 :核聚变的 “超导脊梁”
作为国际热核聚变实验堆(ITER)的指定供应商,它的低温超导材料国内市场份额超 70%,年产能高达 500 吨。专门给 ITER 项目供的 NbTi 超导股线,已经累计交付超 100 吨,性能完全满足国际严苛标准,直接打破国外垄断,没有它,核聚变的强磁场就建不起来!
2. #永鼎股份 :高温超导 “胶带大王”
国内少有的能自主生产第二代高温超导带材的企业,年产能达 200 公里,产品临界电流密度能到 300A/mm²。别小看这 “超导胶带”,它是超导磁体、超导电缆的核心,国内多个示范项目都靠它,在高温超导产业化里妥妥的国内领先!
3. #合锻智能 :锻件界的 “巨无霸工匠”
因承担 ITER 项目 “大锅盖”(真空室)锻件制造走红,技术实力有多牛?能生产 1.8 万吨级液压机,还能加工直径超 10 米、重量超 500 吨的大型锻件。最绝的是精度误差能控制在 0.5 毫米以内,没有这种硬核装备,核聚变的核心容器根本造不出来!
4. #国光电气 :ITER 的 “核心部件供应商”
作为 ITER 中国区核心供应商,它给核聚变关键的中性束注入系统供核心部件,占中国供应份额的 60% 以上。这些部件要在高温、高真空环境下工作,而它的稳定性测试通过率 100%,妥妥的核聚变装置 “稳定器”!
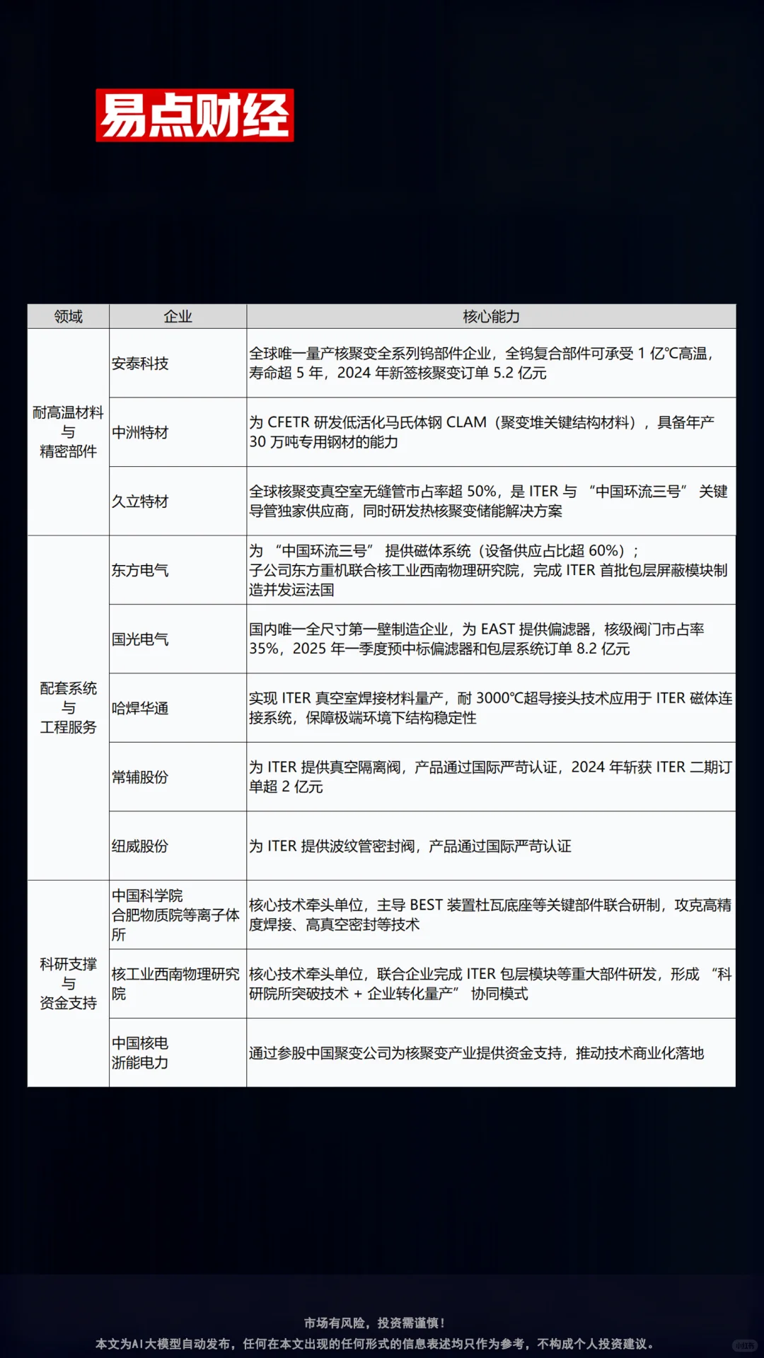
5. #安泰科技 :能扛 1500℃高温的 “防火墙”
它的偏滤器产品世界领先,这玩意儿是核聚变反应堆的 “防火墙”,得承受超高热负荷。公司的钨铜复合材料热导率超 200W/mK,能扛住 1500℃以上的瞬时高温,产品供应全球多个核聚变项目,市场占有率稳居世界前列!
这 5 家企业,分别在超导材料、核心装备、关键部件等领域突破,构建起国产核聚变的核心供应链。要知道,可控核聚变一旦商用,能解决人类千年能源需求,而这些企业,正是这场能源革命的 “幕后功臣”!
关注我,下次带你们看更多国产科技硬核突破!#战略性新兴产业 #能源动力类
每一家的技术都硬核到让人惊叹,今天就带你们扒透这些隐形冠军!
1. #西部超导 :核聚变的 “超导脊梁”
作为国际热核聚变实验堆(ITER)的指定供应商,它的低温超导材料国内市场份额超 70%,年产能高达 500 吨。专门给 ITER 项目供的 NbTi 超导股线,已经累计交付超 100 吨,性能完全满足国际严苛标准,直接打破国外垄断,没有它,核聚变的强磁场就建不起来!
2. #永鼎股份 :高温超导 “胶带大王”
国内少有的能自主生产第二代高温超导带材的企业,年产能达 200 公里,产品临界电流密度能到 300A/mm²。别小看这 “超导胶带”,它是超导磁体、超导电缆的核心,国内多个示范项目都靠它,在高温超导产业化里妥妥的国内领先!
3. #合锻智能 :锻件界的 “巨无霸工匠”
因承担 ITER 项目 “大锅盖”(真空室)锻件制造走红,技术实力有多牛?能生产 1.8 万吨级液压机,还能加工直径超 10 米、重量超 500 吨的大型锻件。最绝的是精度误差能控制在 0.5 毫米以内,没有这种硬核装备,核聚变的核心容器根本造不出来!
4. #国光电气 :ITER 的 “核心部件供应商”
作为 ITER 中国区核心供应商,它给核聚变关键的中性束注入系统供核心部件,占中国供应份额的 60% 以上。这些部件要在高温、高真空环境下工作,而它的稳定性测试通过率 100%,妥妥的核聚变装置 “稳定器”!
5. #安泰科技 :能扛 1500℃高温的 “防火墙”
它的偏滤器产品世界领先,这玩意儿是核聚变反应堆的 “防火墙”,得承受超高热负荷。公司的钨铜复合材料热导率超 200W/mK,能扛住 1500℃以上的瞬时高温,产品供应全球多个核聚变项目,市场占有率稳居世界前列!
这 5 家企业,分别在超导材料、核心装备、关键部件等领域突破,构建起国产核聚变的核心供应链。要知道,可控核聚变一旦商用,能解决人类千年能源需求,而这些企业,正是这场能源革命的 “幕后功臣”!
关注我,下次带你们看更多国产科技硬核突破!#战略性新兴产业 #能源动力类
