发布信息
登陆/注册
搜索
搜索
导航
首页
产品供应
产品求购
企业库
酒业展会
行业资讯
认证会员
站内搜索
企业报道
当前位置:
首页
企业报道
正文
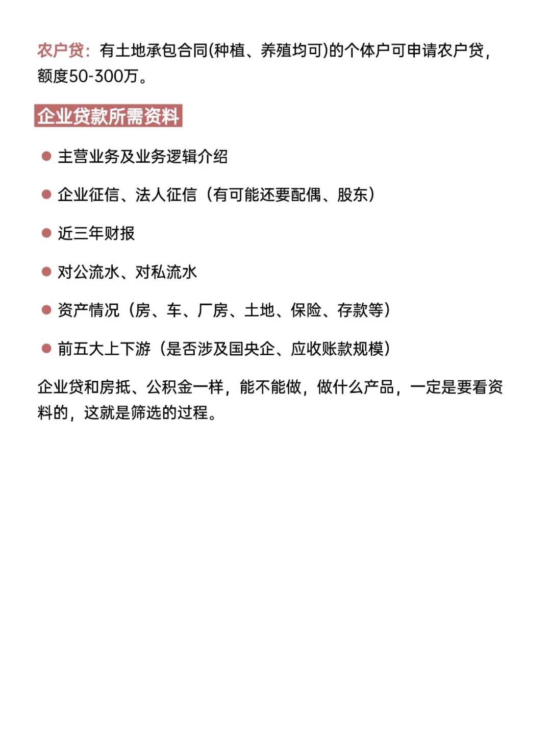
这次终于有人把企业贷款说清楚了!
作者:本站编辑
2025-11-19 03:01:28
4
这次终于有人把企业贷款说清楚了!
#企业
#个体户
#有限公司
#贷款
下一篇:
我的柏跃康复之旅
上一篇:
采购必看:如何对供应商进行分类管理
相关内容
查看全部
重庆融资被骗经历
2025-12-11 16:30
? 供应链金融新玩
2025-12-11 16:28
宁波企业贷款|无
2025-12-11 16:26
从发出第1份BP到
2025-12-11 16:23
企业融资贷款
2025-12-11 16:20
在法国/欧洲融资
2025-12-11 16:18
网袋多多,怎么办
2025-12-11 16:06
你达到第几个阶梯
2025-12-11 16:03
中小微融资必看!
2025-12-11 16:01
500万对你的项目
2025-12-11 15:58