发布信息
登陆/注册
搜索
搜索
导航
首页
产品供应
产品求购
企业库
酒业展会
行业资讯
认证会员
站内搜索
食品餐饮
当前位置:
首页
食品餐饮
正文
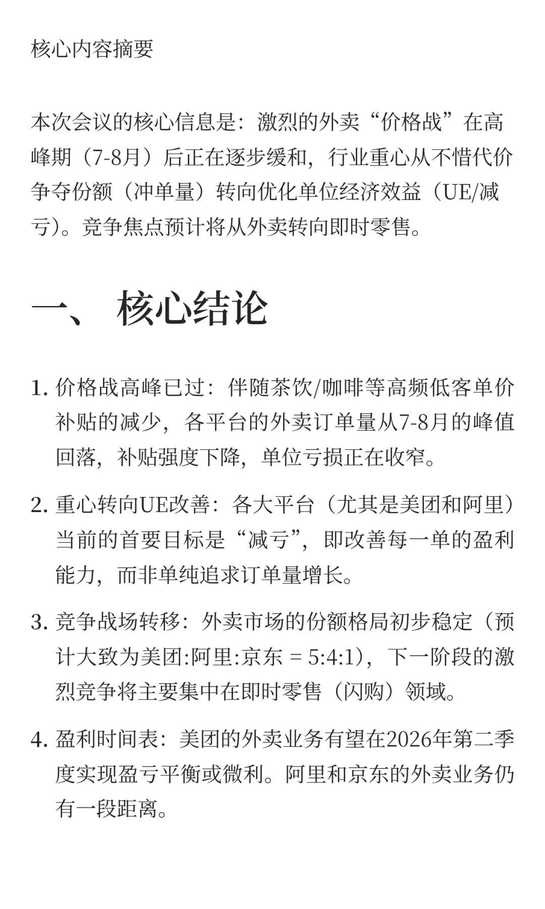
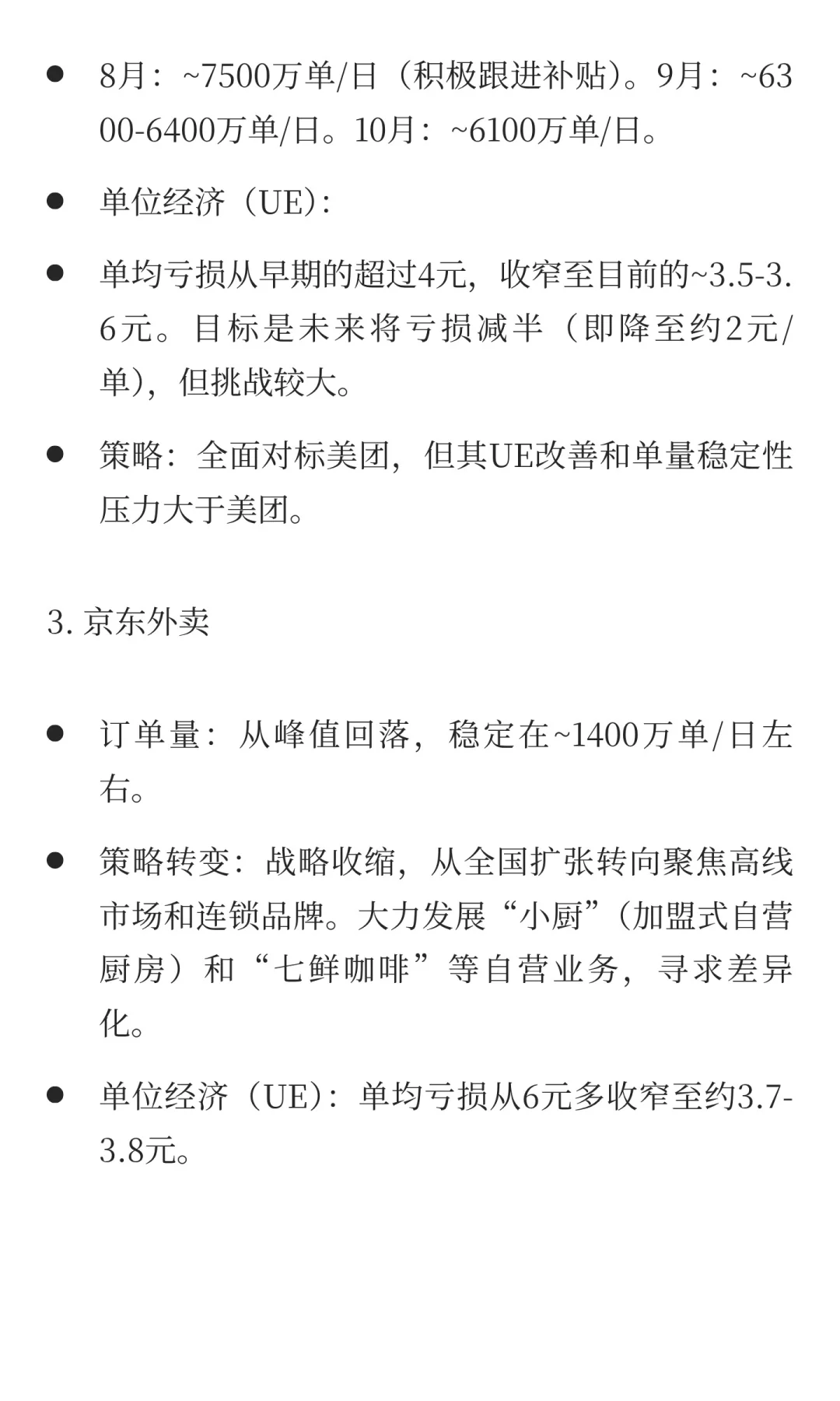
外卖和即时零售行业专家纪要
作者:本站编辑
2025-11-18 19:49:11
12
外卖和即时零售行业专家纪要
#行业研究
#餐饮服务业
#新零售时代
#行业分析
#新零售模式
#外卖运营
下一篇:
711也有哪吒2皮肤的外星人电解质水了
上一篇:
建材行业大洗牌!? 北京新规“淘汰”低端产品
相关内容
查看全部
《食品与餐饮连锁
2026-01-20 15:46
余华林实地调研食
2026-01-11 19:43
在大盘震荡走势的
2026-01-06 21:02
【海外宠业】阿根
2026-01-05 13:16
河南国调总队调研
2026-01-02 15:14
李健率队调研食品
2026-01-02 15:12
民进黑龙江省委会
2026-01-01 00:31
中国宠物食品行业
2026-01-01 00:26
李明远调研食品工
2026-01-01 00:26
刚刚公布!新野43
2026-01-01 00:25