







?方案名称:《2025年食品行业发展趋势报告:“食”代浪潮,“味”来已来:掘金AI新餐饮时代》
?方案页数:32页
⭕️方案内容:
食品行业发展概览,规模、总量、分布、格局、变化等等;
食品行业增量客群洞察,门店客群、品牌客群、经销商客群、预制菜企业、食品调料企业、餐饮运营企业等;
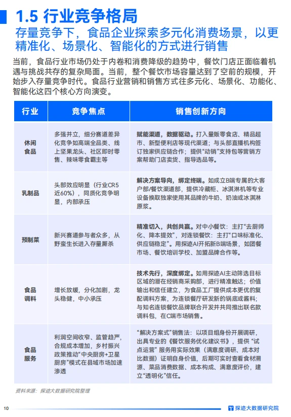
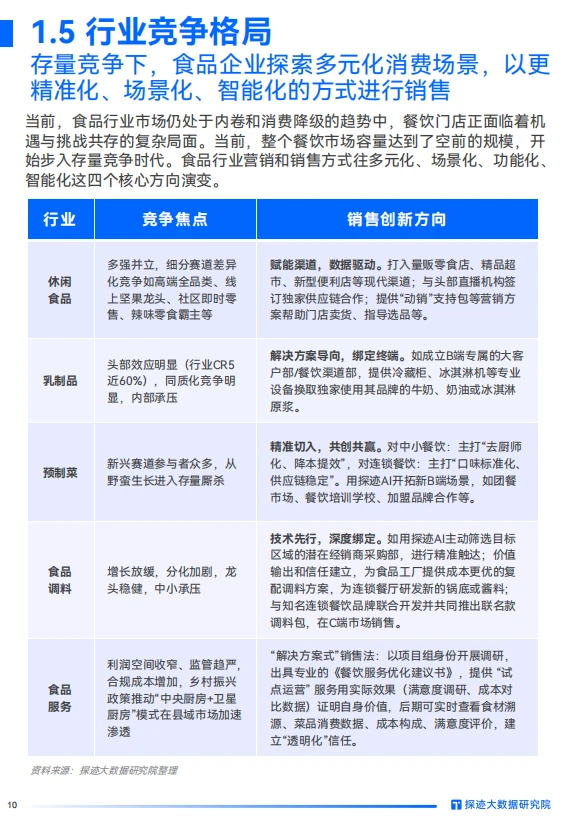
食品行业增长方向洞察,食品行业新质销售力,AI成食品行业增长重要驱动因素;
案例分享,团餐服务区域龙头的AI智能销售转型之路,食品原料经销商的智能销售变革之路。
?往期方案:
《从「所有女生的OFFER」看中国消费市场的微观5年鉴》
《洞见美力:2025护肤彩妆行业白皮书》
《2025以消费者洞察之力 谋品牌增长之道》
《Z世代的经济十字路口:品牌发展的世代性机遇》
《【行业IP】招商护肤尖子生第二季》
《KOX立体矩阵经营:品牌全域“品效销”增长解决方案》
#豆宝传媒内容营销 #行业报告 #内容营销 #策划方案 #营销策略 #市场发展趋势 #企业发展战略 #行业研究 #行业分析 #行业发展前景
?方案页数:32页
⭕️方案内容:
食品行业发展概览,规模、总量、分布、格局、变化等等;
食品行业增量客群洞察,门店客群、品牌客群、经销商客群、预制菜企业、食品调料企业、餐饮运营企业等;
食品行业增长方向洞察,食品行业新质销售力,AI成食品行业增长重要驱动因素;
案例分享,团餐服务区域龙头的AI智能销售转型之路,食品原料经销商的智能销售变革之路。
?往期方案:
《从「所有女生的OFFER」看中国消费市场的微观5年鉴》
《洞见美力:2025护肤彩妆行业白皮书》
《2025以消费者洞察之力 谋品牌增长之道》
《Z世代的经济十字路口:品牌发展的世代性机遇》
《【行业IP】招商护肤尖子生第二季》
《KOX立体矩阵经营:品牌全域“品效销”增长解决方案》
#豆宝传媒内容营销 #行业报告 #内容营销 #策划方案 #营销策略 #市场发展趋势 #企业发展战略 #行业研究 #行业分析 #行业发展前景
