发布信息
登陆/注册
搜索
搜索
导航
首页
产品供应
产品求购
企业库
酒业展会
行业资讯
认证会员
站内搜索
企业报道
当前位置:
首页
企业报道
正文
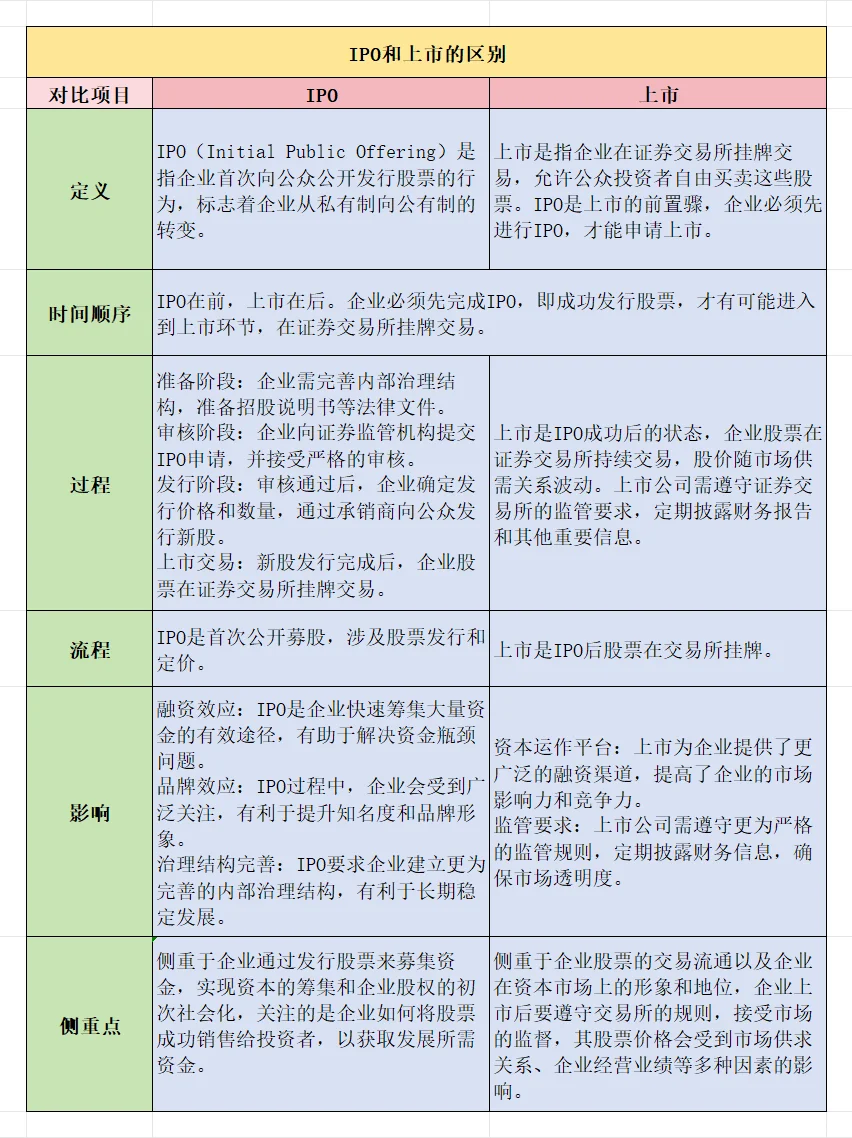
什么是融资?什么是IPO和上市?
作者:本站编辑
2025-11-11 09:55:16
1
什么是融资?什么是IPO和上市?
#企业融资
#金融
#金融知识
#金融与投资
#IPO
#资产与负债
#金融行业
#涨知识
#上市
下一篇:
上市|资本的 “成人礼”
上一篇:
IPO和上市的区别|企业“出道”必经之路
相关内容
查看全部
IR日常|上市公司
2025-11-11 10:27
强烈建议有空就去
2025-11-11 10:25
强烈建议大家有空
2025-11-11 10:24
原来室友每天晚上
2025-11-11 10:20
今日信息差 | 11
2025-11-11 10:19
11月 ?广州 大湾
2025-11-11 10:18
室友以为我在追剧
2025-11-11 10:17
为什么我们买的股
2025-11-11 10:15
全球 AI 能源告急
2025-11-11 10:14
各位股东一定记得
2025-11-11 10:13