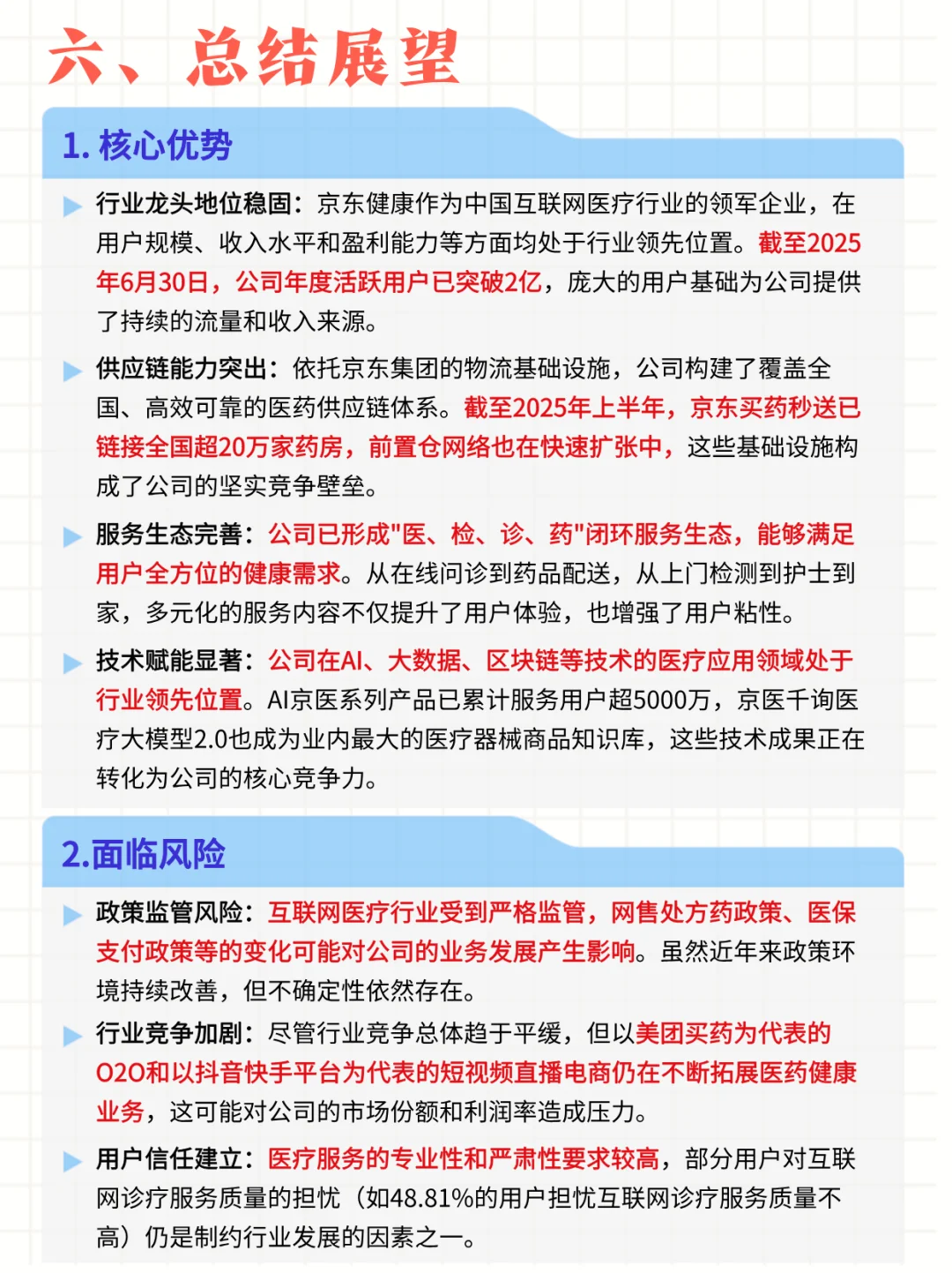
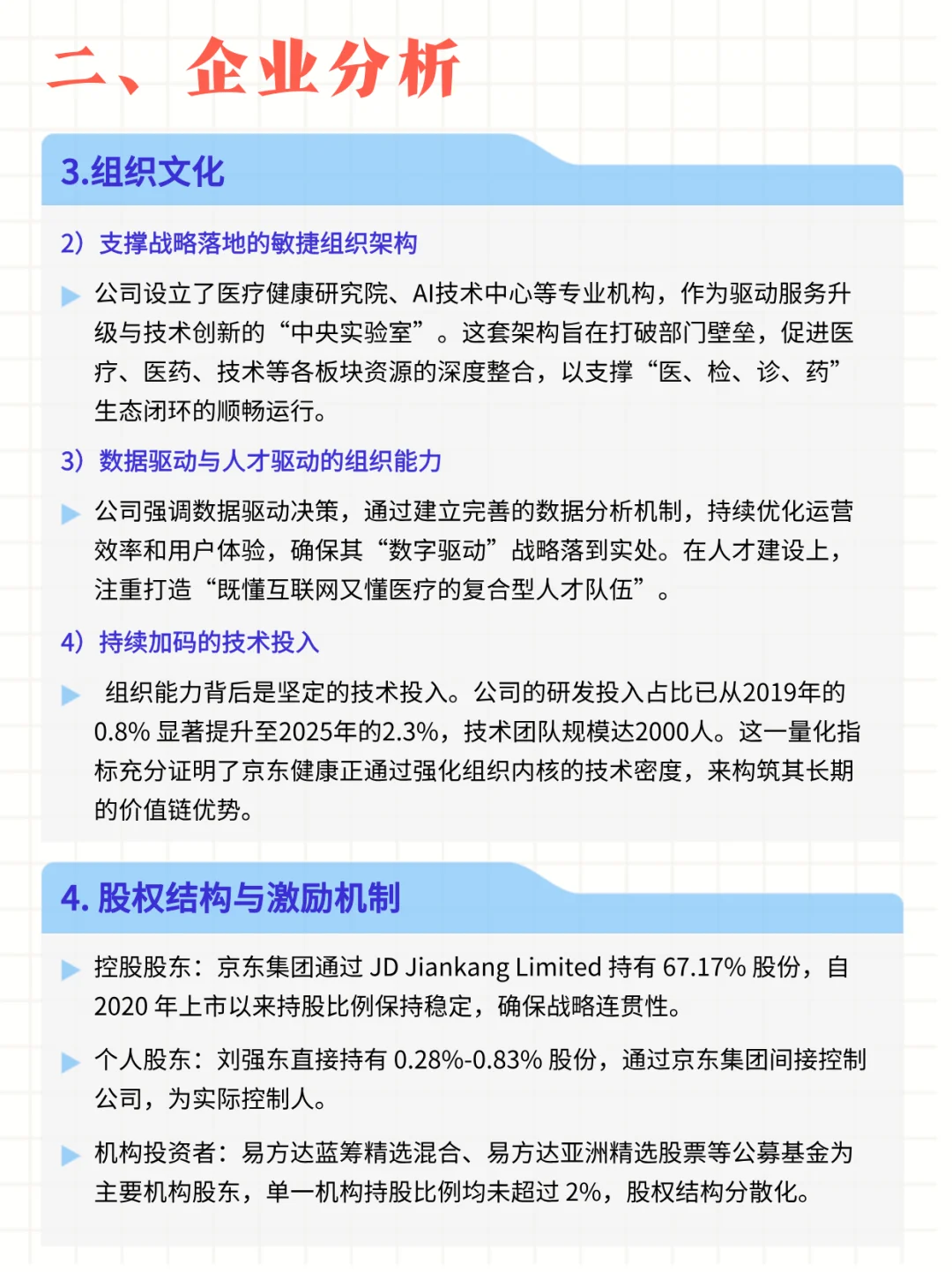
发布信息

每日公司深度报告 | 第5期:京东健康

作者:本站编辑      2025-11-11 08:47:43     12
每日公司深度报告 | 第5期:京东健康

每日公司深度报告 | 第5期:京东健康

每日公司深度报告 | 第5期:京东健康

每日公司深度报告 | 第5期:京东健康

每日公司深度报告 | 第5期:京东健康

每日公司深度报告 | 第5期:京东健康

每日公司深度报告 | 第5期:京东健康

每日公司深度报告 | 第5期:京东健康

每日公司深度报告 | 第5期:京东健康

每日公司深度报告 | 第5期:京东健康

每日公司深度报告 | 第5期:京东健康

每日公司深度报告 | 第5期:京东健康

每日公司深度报告 | 第5期:京东健康

每日公司深度报告 | 第5期:京东健康

每日公司深度报告 | 第5期:京东健康

每日公司深度报告 | 第5期:京东健康

每日公司深度报告 | 第5期:京东健康

每日公司深度报告 | 第5期:京东健康

每日公司深度报告 | 第5期:京东健康

从“网上药房”到“国民健康入口”
京东健康用科技重构医疗体验
把2亿人的健康装进手机
打造中国规模最大的“云上三甲医院”
问诊、开方、送药、护理——全程线上搞定
2025年上半年营收突破353亿元
成为互联网医疗名副其实的“领跑者”
今天带你了解:京东健康!
#京东健康 #互联网医疗 #医药行业 #行业报告 #行业研究 #上市公司 #研究报告 #企业研究 #行业分析 #商业分析

相关内容 查看全部