发布信息
登陆/注册
搜索
搜索
导航
首页
产品供应
产品求购
企业库
酒业展会
行业资讯
认证会员
站内搜索
食品餐饮
当前位置:
首页
食品餐饮
正文
广西金桔出海 核心洞察报告
作者:本站编辑
2025-11-10 01:43:09
0
广西金桔出海 核心洞察报告
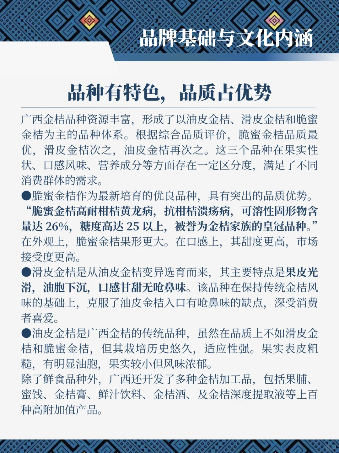
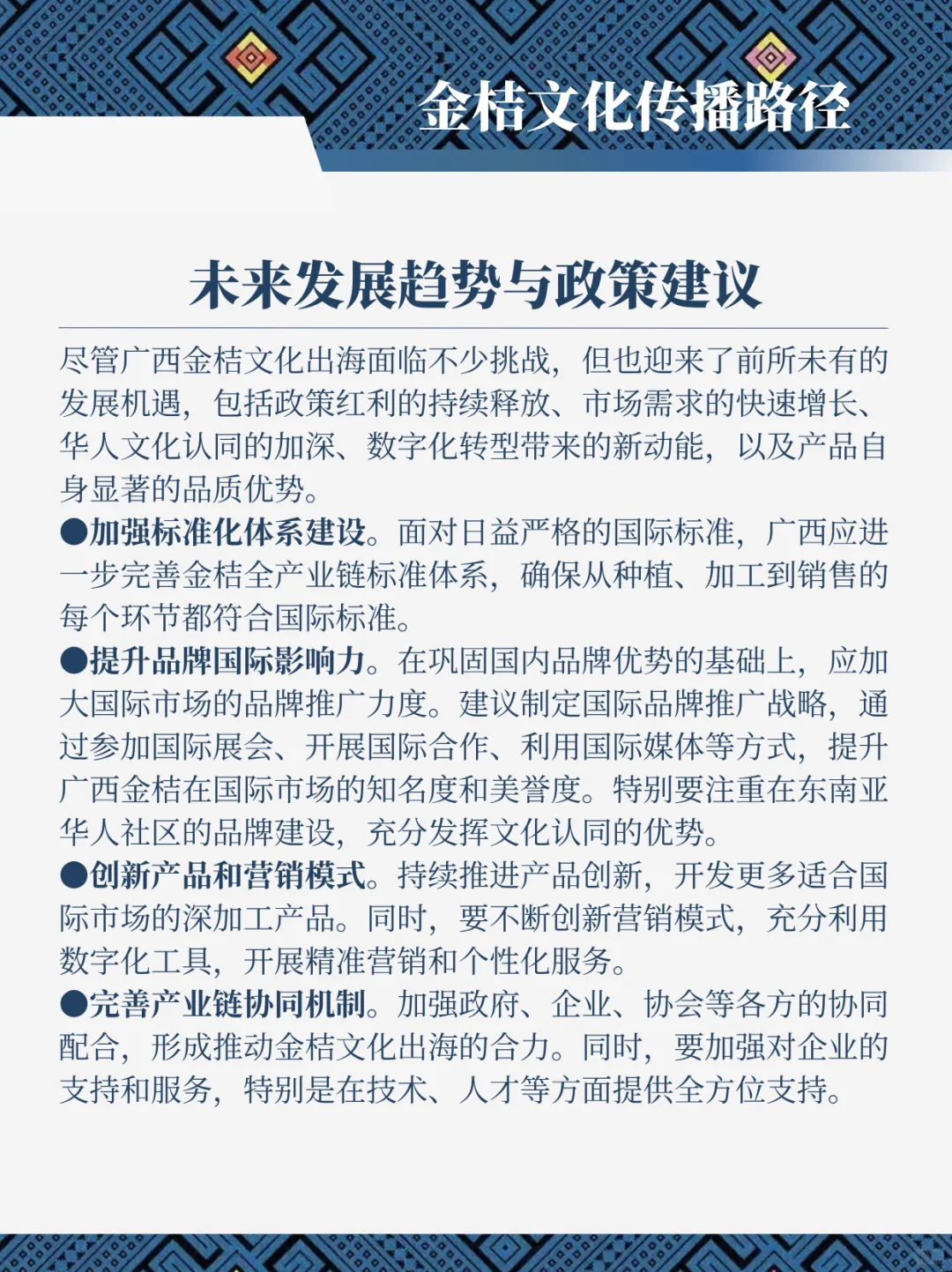
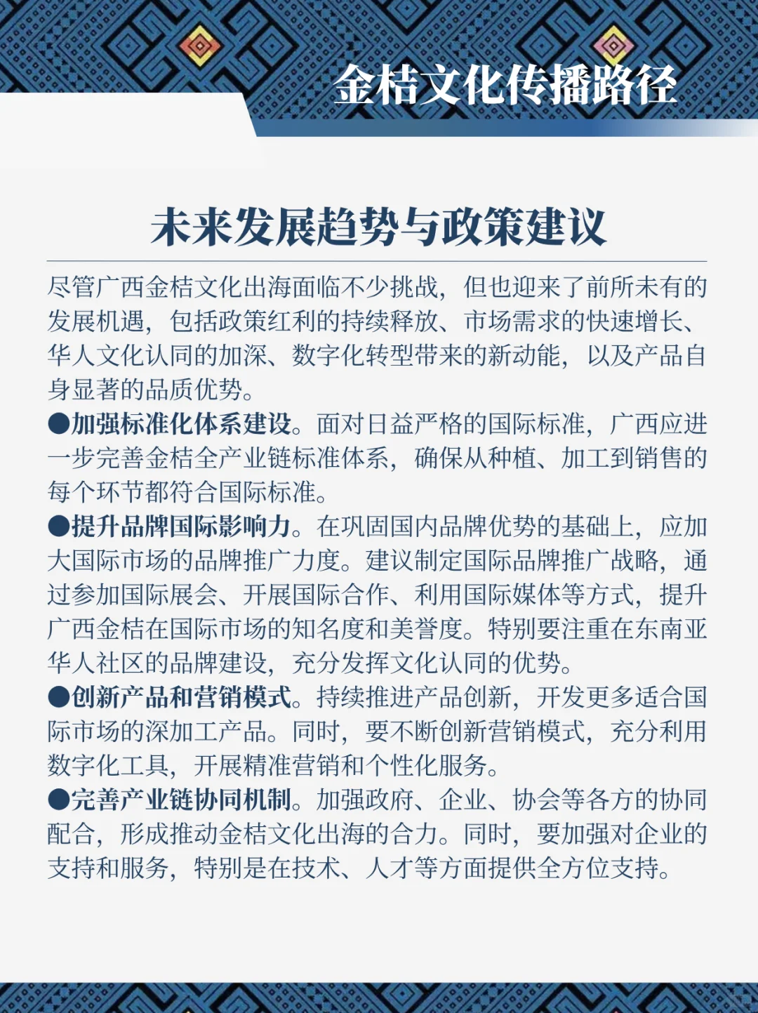
在全球化深入发展和 “一带一路”倡议持续推进的背景下,中国农产品文化出海已成为推动农业高质量发展和文化交流互鉴的重要途径。广西金桔作为中国特色农产品的典型代表,不仅是一种经济作物,更是承载着深厚文化内涵的文化符号。近年来,随着中国 - 东盟自贸区建设的深化和 RCEP 协定的全面生效,广西金桔在国际市场的贸易往来和文化传播呈现出前所未有的发展态势。
#广西金桔
#融安金桔
#金桔
#广西文化
#广西农产品
#调研报告
#行业报告
#高质量发展
#市场发展趋势
#广西
下一篇:
大健康营养保健趋势:核心人群+品类洞察
上一篇:
?深度解读2025中国快消市场概览报告精华
相关内容
查看全部
食品人的好日子来
2025-11-10 04:06
食品饮料行业八月
2025-11-10 03:56
预制菜要火?2025
2025-11-10 03:36
一天吃透一条产业
2025-11-10 03:25
2025轻盈新食代体
2025-11-10 03:04
亚洲素食展览会 V
2025-11-10 02:44
养胃食品饮料市场
2025-11-10 02:24
食品饮料开始崛起
2025-11-10 02:13
大健康营养保健趋
2025-11-10 01:53
?深度解读2025中
2025-11-10 01:32