发布信息
登陆/注册
搜索
搜索
导航
首页
产品供应
产品求购
企业库
酒业展会
行业资讯
认证会员
站内搜索
企业报道
当前位置:
首页
企业报道
正文
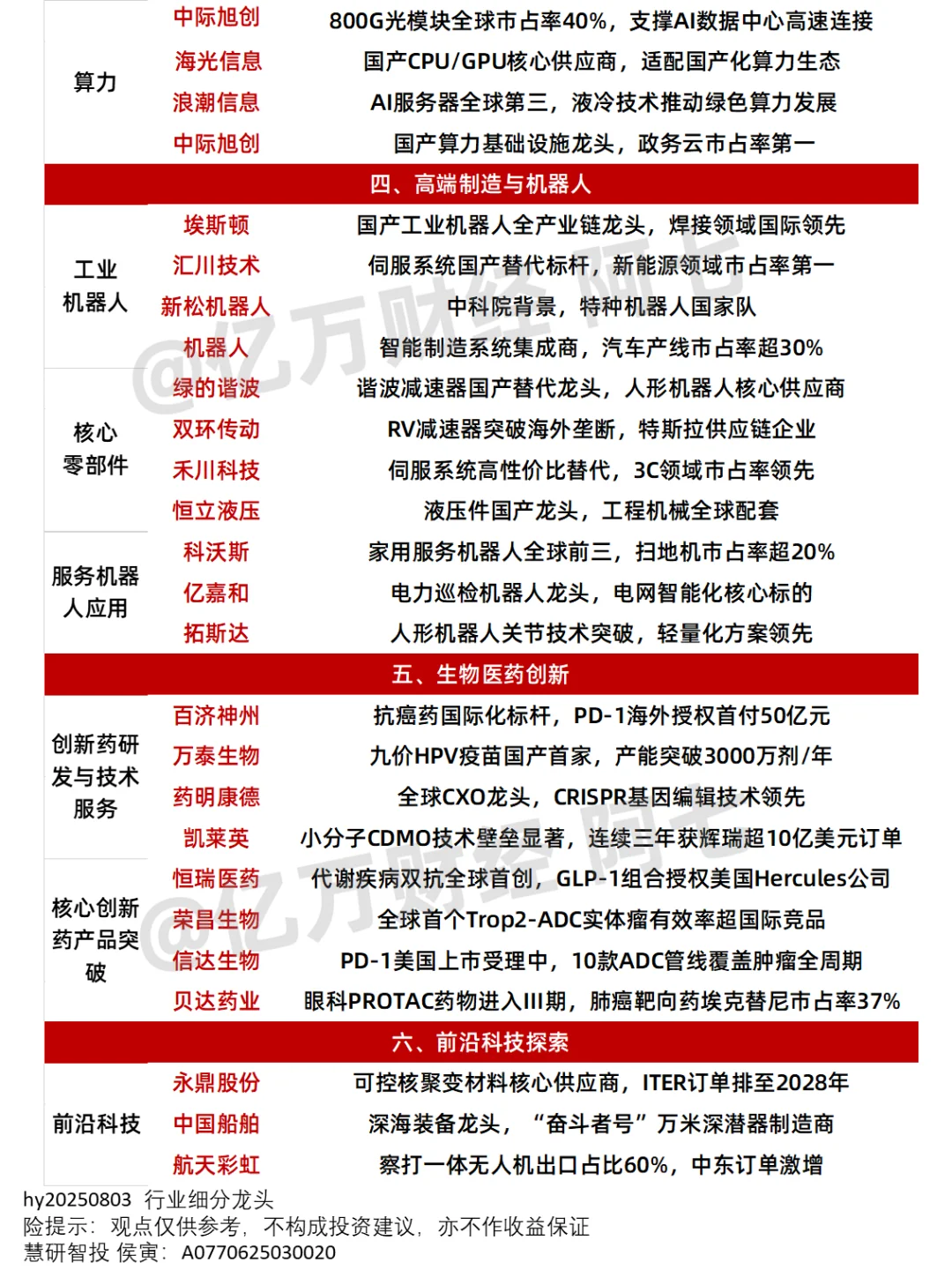
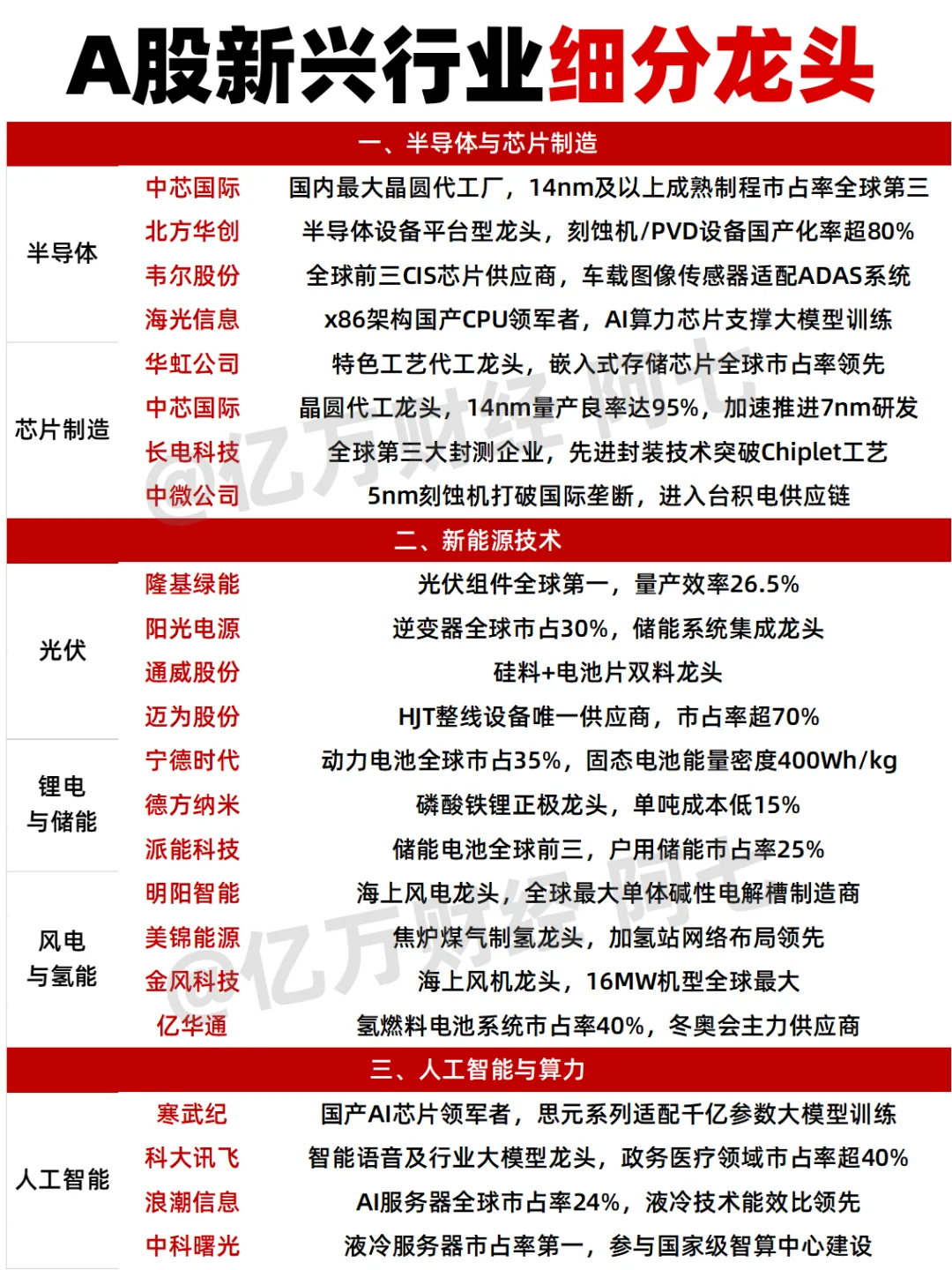
A股新兴行业细分龙头
作者:本站编辑
2025-11-09 06:17:06
1
A股新兴行业细分龙头
每日更新,关注不迷路,往期见主页
#A股
#股市
#财经
#上市公司
#投资理财
#龙头股
#股票
下一篇:
?2025年全国最赚钱公司排名TOP40
上一篇:
2025年民营企业20强营业收入11.51万亿元
相关内容
查看全部
“年轻人的茅台”
2025-11-09 06:21
?2025年全国最赚
2025-11-09 06:19
2025年民营企业20
2025-11-09 06:14
中国十大高薪行业
2025-11-09 06:13
2025年中国企业加
2025-11-09 06:09
2025, 十大内卷
2025-11-09 06:08
中国价值最高的非
2025-11-09 06:06
中国十大快递品牌
2025-11-09 06:04
中国出海企业100
2025-11-09 06:03
2025第三季度全球
2025-11-09 06:00