发布信息
登陆/注册
搜索
搜索
导航
首页
产品供应
产品求购
企业库
酒业展会
行业资讯
认证会员
站内搜索
企业报道
当前位置:
首页
企业报道
正文
只用多一分
作者:本站编辑
2025-11-09 01:40:17
0
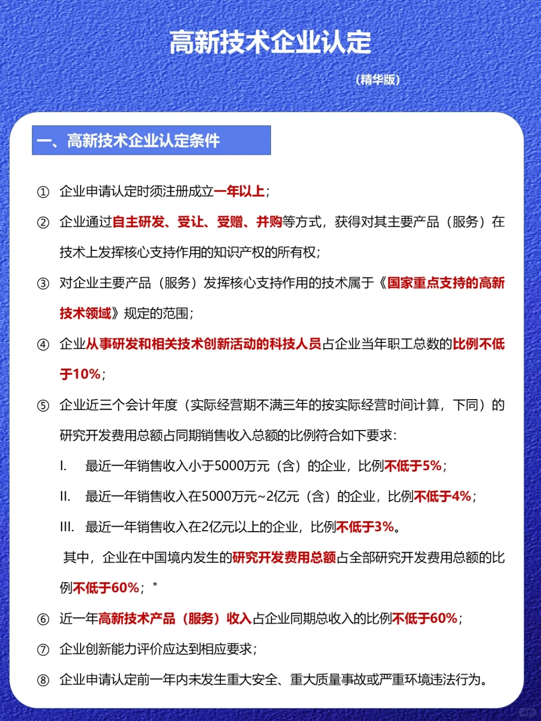
只用多一分
第1️⃣次申报高企,认真总结认定条件,拿走不谢。关于高新技术企业的认定条件,你了解吗?
#高新技术企业认定
下一篇:
哪些收入是高新收入?
上一篇:
彩釉珍品,现在还有 4599 元 预约的吗?
相关内容
查看全部
合肥总部企业73家
2025-11-09 02:01
高新技术企业年报
2025-11-09 01:56
高新技术企业有国
2025-11-09 01:55
高新技术企业税费
2025-11-09 01:54
中国算法算力TOP
2025-11-09 01:53
年后找工作,湖南
2025-11-09 01:52
高新企业做账很麻
2025-11-09 01:50
2024年国家高新技
2025-11-09 01:49
高企申报中,21个
2025-11-09 01:48
2024年高企申报即
2025-11-09 01:44