


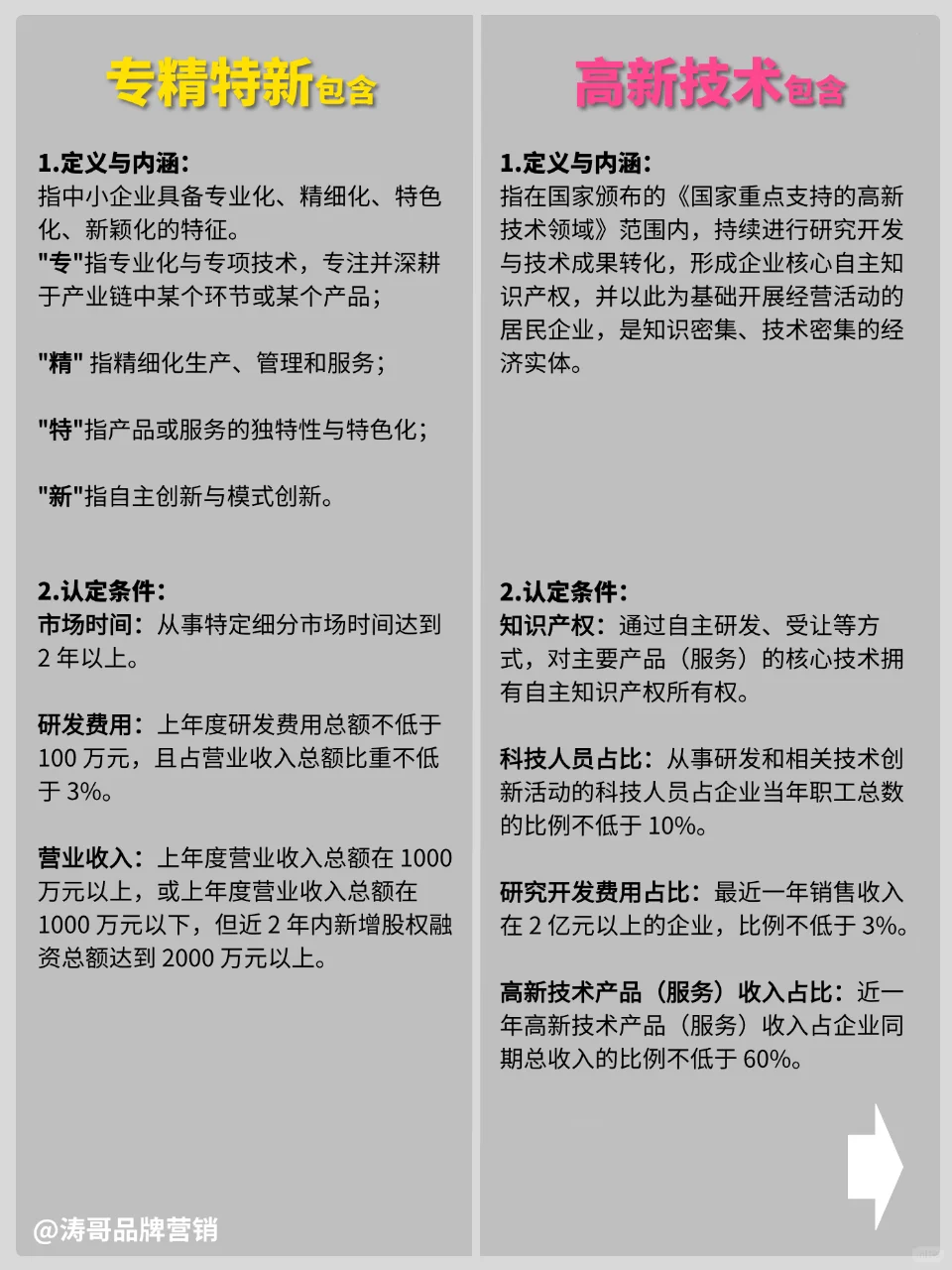
?有人说:有必要分清专精特新和高新技术吗?
结论:有必要分清,但目的是为了更精 准的发展
✅对政 府和产业规划者:分清二者是制定差异化政策、优化产业链布局的前提,避免 “一刀切” 支持;
✅对企业:明确自身定位,可聚焦资源在 “技术创新” 或 “细分深耕” 中形成核心优势,而非盲目追求 “双标签”;
✅对产业生态:二者不是对立关系,而是互补关系 —— 高新技术企业是 “创新引擎”,专精特新企业是 “产业基石”,只有分清定位,才能推动 “技术突破 — 配套完善 — 产业升级” 的良性循环。
?简言之,分清两者不是为了区分而区分,而是为了让政策更精 准、企业更聚焦、产业更协同,共同服务于国家创新驱动与高质量发展战略。
#专精特新 #政策红利 #中小企业 #专精特新申报 #专精特新小巨人 #知识产权 #干货分享 #创业 #老板 #企业
结论:有必要分清,但目的是为了更精 准的发展
✅对政 府和产业规划者:分清二者是制定差异化政策、优化产业链布局的前提,避免 “一刀切” 支持;
✅对企业:明确自身定位,可聚焦资源在 “技术创新” 或 “细分深耕” 中形成核心优势,而非盲目追求 “双标签”;
✅对产业生态:二者不是对立关系,而是互补关系 —— 高新技术企业是 “创新引擎”,专精特新企业是 “产业基石”,只有分清定位,才能推动 “技术突破 — 配套完善 — 产业升级” 的良性循环。
?简言之,分清两者不是为了区分而区分,而是为了让政策更精 准、企业更聚焦、产业更协同,共同服务于国家创新驱动与高质量发展战略。
#专精特新 #政策红利 #中小企业 #专精特新申报 #专精特新小巨人 #知识产权 #干货分享 #创业 #老板 #企业
