高新技术企业认定及税收优惠
作者:本站编辑
2025-11-09 00:36:04
10
高新技术企业认定及税收优惠













为什么说高新技术企业是“减税神器”?除了15%的超低所得税税率,弥补亏损长达10年,还能享受研发加计扣除等系列税收优惠政策。
高新技术企业除了在税收政策上的诸多优惠,也能获取地方政府一定的财政补贴和支持,同时在融资渠道拓宽、企业价值提升、吸引人才等方面均有优势,正因如此,高新技术企业的认定条件和程序也不那么容易。
本文从以下三个方面重点对高企认定及税收优惠进行介绍,欢迎阅读指正~
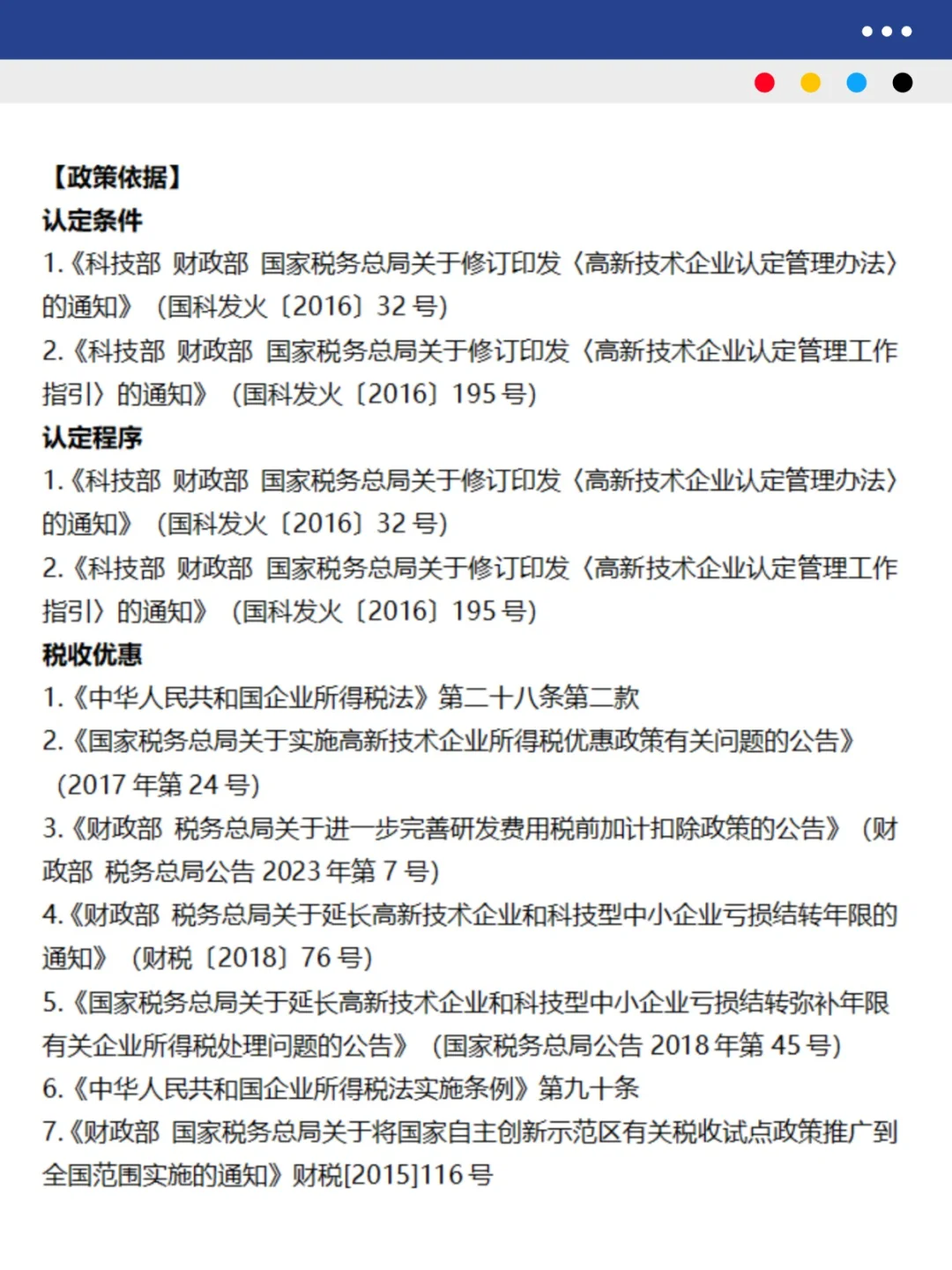
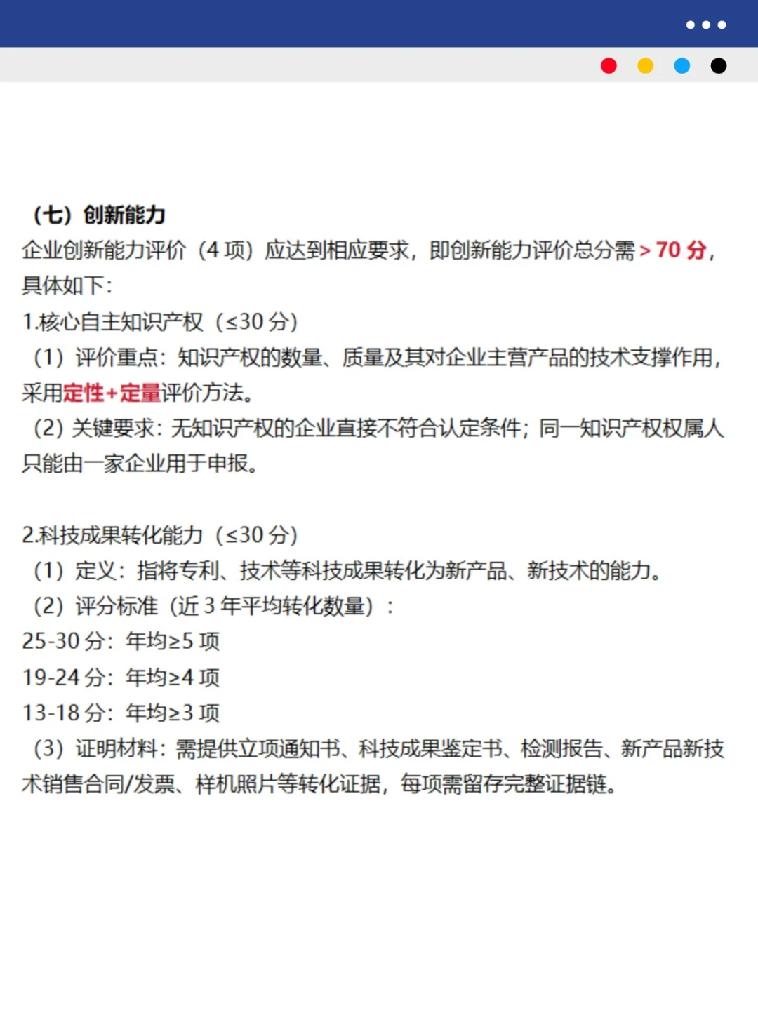
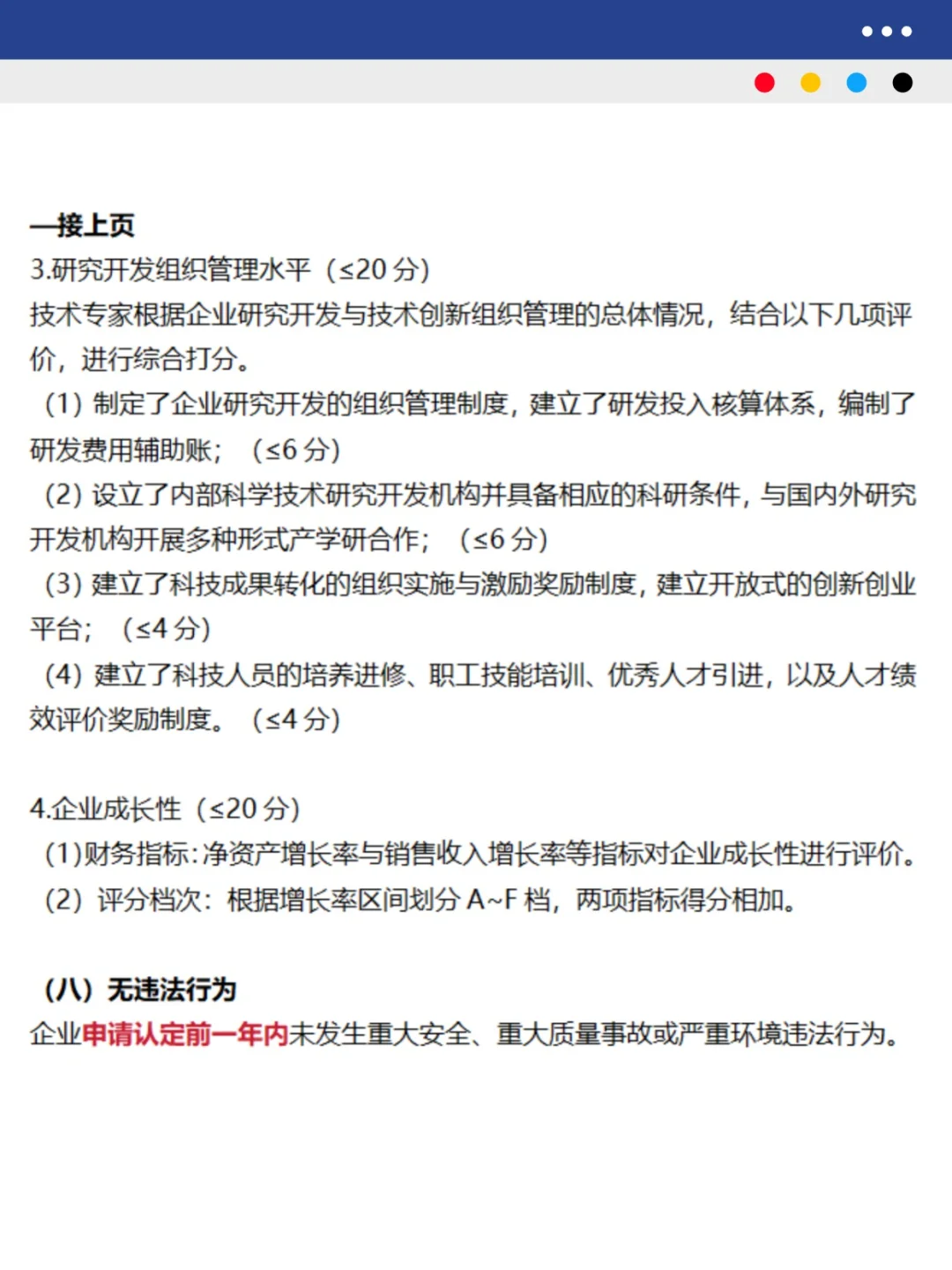
高新技术企业认定条件
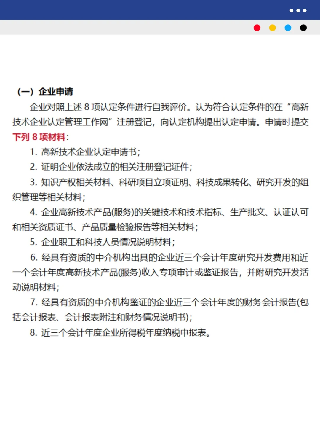
高新技术企业认定程序
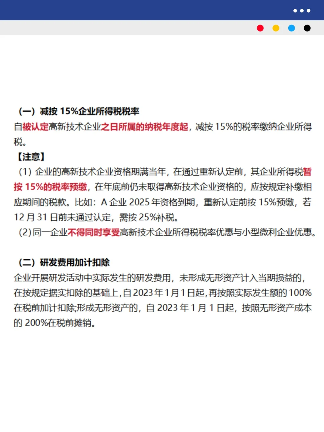
高新技术企业税收优惠
#高新技术企业 #高企认定 #高企税收优惠