


?宝子们,想申报高新技术企业,却不清楚条件?今天就来给大家详细说说必须同时满足的8大条件?
ㅤ
?1. 企业申请认定时须注册成立一年以上,以营业执照日期为准,新成立企业可提前布局知识产权和研发项目哦。
ㅤ
?2. 企业要通过自主研发等方式,获得对主要产品(服务)在技术上起核心支持作用的知识产权的所有权?。I类知识产权1项即可,II类至少6项,且要和主营业务相关并在有效期内。
ㅤ
?3. 发挥核心支持作用的技术得属于《国家重点支持的高新技术领域》规定的范围,像电子信息、生物与新医药等八大方向。
ㅤ
??4. 从事研发和相关技术创新活动的科技人员占企业当年职工总数的比例不低于10%,兼职等人员有相应规定。
ㅤ
?5. 近三个会计年度研究开发费用总额占同期销售收入总额的比例要符合要求,不同销售收入规模比例不同,研发费用需专账管理。
ㅤ
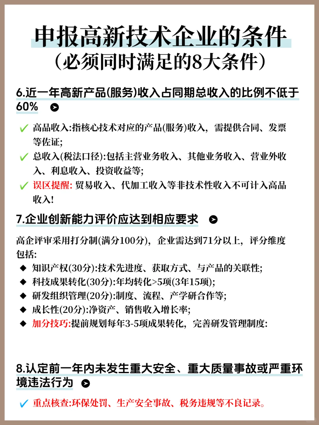
?6. 近一年高新产品(服务)收入占同期总收入的比例不低于60%,要注意高品收入和总收入的范围。
ㅤ
?7. 企业创新能力评价应达到71分以上,从知识产权、成果转化等多维度评分。
ㅤ
⚠8. 认定前一年内未发生重大安全等事故和严重环境违法行为。
ㅤ
?申报高新技术企业好处多多,符合条件的宝子赶紧行动起来吧?!
#高新技术企业认定 #企业高质量发展 #项目申报 #科技型企业 #企业服务 #专利 #专利申请 #发明专利 #知识产权 #高新科技企业
ㅤ
?1. 企业申请认定时须注册成立一年以上,以营业执照日期为准,新成立企业可提前布局知识产权和研发项目哦。
ㅤ
?2. 企业要通过自主研发等方式,获得对主要产品(服务)在技术上起核心支持作用的知识产权的所有权?。I类知识产权1项即可,II类至少6项,且要和主营业务相关并在有效期内。
ㅤ
?3. 发挥核心支持作用的技术得属于《国家重点支持的高新技术领域》规定的范围,像电子信息、生物与新医药等八大方向。
ㅤ
??4. 从事研发和相关技术创新活动的科技人员占企业当年职工总数的比例不低于10%,兼职等人员有相应规定。
ㅤ
?5. 近三个会计年度研究开发费用总额占同期销售收入总额的比例要符合要求,不同销售收入规模比例不同,研发费用需专账管理。
ㅤ
?6. 近一年高新产品(服务)收入占同期总收入的比例不低于60%,要注意高品收入和总收入的范围。
ㅤ
?7. 企业创新能力评价应达到71分以上,从知识产权、成果转化等多维度评分。
ㅤ
⚠8. 认定前一年内未发生重大安全等事故和严重环境违法行为。
ㅤ
?申报高新技术企业好处多多,符合条件的宝子赶紧行动起来吧?!
#高新技术企业认定 #企业高质量发展 #项目申报 #科技型企业 #企业服务 #专利 #专利申请 #发明专利 #知识产权 #高新科技企业
