发布信息
登陆/注册
搜索
搜索
导航
首页
产品供应
产品求购
企业库
酒业展会
行业资讯
认证会员
站内搜索
服装鞋帽
当前位置:
首页
服装鞋帽
正文
相信我,服装赛道越简单越容易?
作者:本站编辑
2025-11-07 22:38:25
8
相信我,服装赛道越简单越容易?
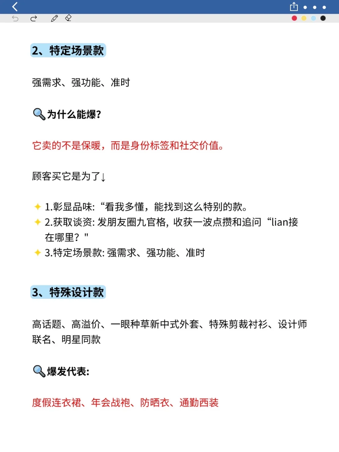
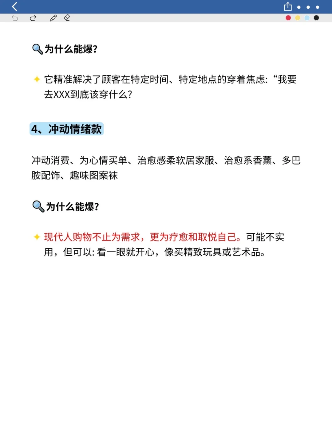
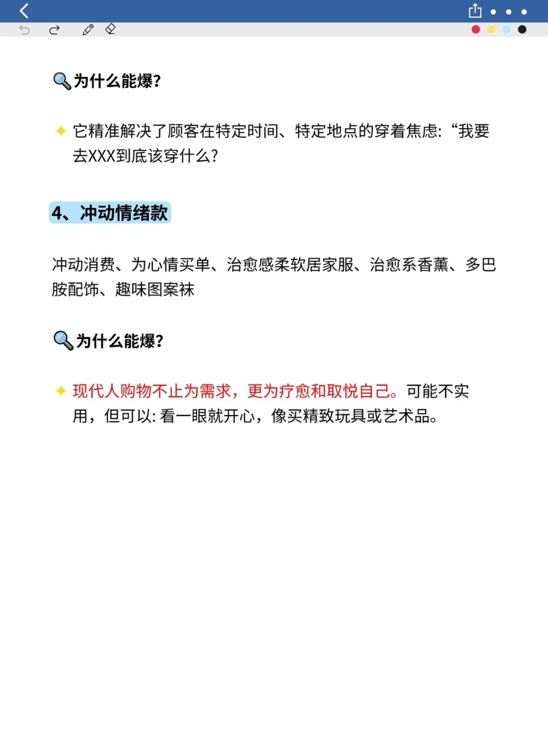
其实服装做久了,就会发现爆品不是玄学,无非就这
种
选品做对了,店?铺才跑得顺
服装人通用的4类?品思路,送给大家参考✅
#小红书运营干货
#服装行业
#服装人加油
#运营学习
#创作者运营
#干货分享
#服装人做小红书
#小红书成长笔记
#优质内容输出者
#自媒体干货分享
下一篇:
下半年请大胆去开服装店❗
上一篇:
卖衣服讲衣服版型的100句成交话术!!
相关内容
查看全部
电商刷单市场监督
2026-01-24 11:08
2026汕头纺织服装
2026-01-23 16:40
销售额涨利润却跌
2026-01-23 16:36
成都服装(服饰)行
2026-01-23 16:32
服装企业数字化转
2026-01-23 16:30
20226小红书服装
2026-01-23 16:30
政企对接,数字赋
2026-01-23 16:28
服装行业换季突围
2026-01-23 16:20
【行业资讯】郑海
2026-01-23 16:17
最新研究显示:中
2026-01-23 10:42