





Hey小伙伴们?!我是小懒,您的专业行业报告咨询伙伴。
已经进入8月啦,马上到9月,预示着2025年进入Q3阶段, 让我们通过2024年9月餐饮行业月度观察报告,思考今年的行业趋势✨。
?景气指数:
整体向好但有分化全国餐饮市场保持稳定增长,8月全国餐饮景气指数升至119.7,收入4351亿元,同比增长3.3%。
不过重点区域出现分化,四川和上海景气指数上扬但增速减缓,广东和北京则下滑。
品类上,中式正餐、火锅和小吃快餐景气指数攀升但增速放缓,烤串品类开始承压?。
?产品上新:
各有千秋茶饮方面,9月44个连锁茶饮品牌推出179款新品,水果茶类最多,奶茶类新品数量增长最快,花卉和时令水果成热门元素。
咖饮上新减速,12个品牌推出49款新品,聚焦时令元素。
面包烘焙上新数量与8月持平,蛋糕类最多,乳酪和芝士是热门元素。
火锅产品上新速度企稳,火锅配菜新品最多。
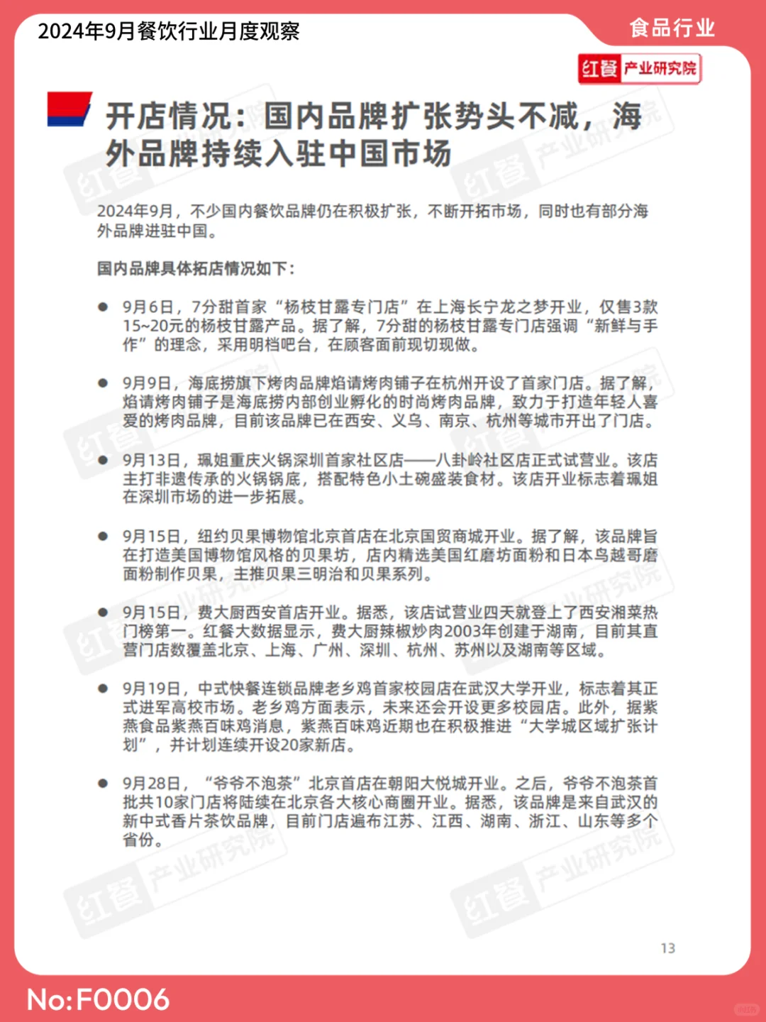
?开店情况:
扩张与入驻并行国内品牌扩张势头足,7分甜、海底捞、珮姐等纷纷开新店;海外品牌也持续入驻,如东京汉堡品牌SHOGUN BURGER、日本咖啡Unir SPECIALTY COFFEE等。
?融资上市:
融资增加,IPO少9月餐饮领域融资事件数增至9起,披露融资金额超8千万元,主要集中在天使轮和A轮,IPO新动向较少。
?餐企大动作与行业大事件墨茉点心局开民艺馆,沪上阿姨咖啡品牌独立,2025成都米其林指南发布等,行业活动丰富,也面临牛肉价格下跌等挑战。
? 如果你想要了解更多行业动态,或指定行业报告搜索,不妨关注我!
??报告可以通过左下角直接获取,注意备注【邮箱】和【报告编码】
#餐饮行业 #餐饮报告 #产品上新 #开店融资 #餐饮动态 #flowfit #潮流POV #行业报告 #COTD咖啡探店 #饮料日常
已经进入8月啦,马上到9月,预示着2025年进入Q3阶段, 让我们通过2024年9月餐饮行业月度观察报告,思考今年的行业趋势✨。
?景气指数:
整体向好但有分化全国餐饮市场保持稳定增长,8月全国餐饮景气指数升至119.7,收入4351亿元,同比增长3.3%。
不过重点区域出现分化,四川和上海景气指数上扬但增速减缓,广东和北京则下滑。
品类上,中式正餐、火锅和小吃快餐景气指数攀升但增速放缓,烤串品类开始承压?。
?产品上新:
各有千秋茶饮方面,9月44个连锁茶饮品牌推出179款新品,水果茶类最多,奶茶类新品数量增长最快,花卉和时令水果成热门元素。
咖饮上新减速,12个品牌推出49款新品,聚焦时令元素。
面包烘焙上新数量与8月持平,蛋糕类最多,乳酪和芝士是热门元素。
火锅产品上新速度企稳,火锅配菜新品最多。
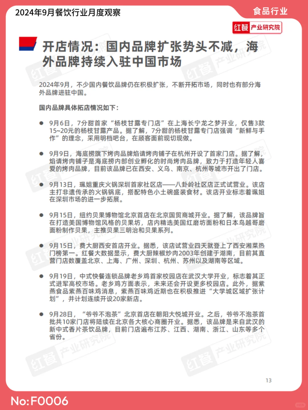
?开店情况:
扩张与入驻并行国内品牌扩张势头足,7分甜、海底捞、珮姐等纷纷开新店;海外品牌也持续入驻,如东京汉堡品牌SHOGUN BURGER、日本咖啡Unir SPECIALTY COFFEE等。
?融资上市:
融资增加,IPO少9月餐饮领域融资事件数增至9起,披露融资金额超8千万元,主要集中在天使轮和A轮,IPO新动向较少。
?餐企大动作与行业大事件墨茉点心局开民艺馆,沪上阿姨咖啡品牌独立,2025成都米其林指南发布等,行业活动丰富,也面临牛肉价格下跌等挑战。
? 如果你想要了解更多行业动态,或指定行业报告搜索,不妨关注我!
??报告可以通过左下角直接获取,注意备注【邮箱】和【报告编码】
#餐饮行业 #餐饮报告 #产品上新 #开店融资 #餐饮动态 #flowfit #潮流POV #行业报告 #COTD咖啡探店 #饮料日常
