










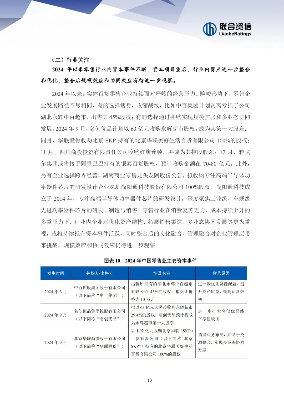
? 零售人必看!2025年市场规模将达41.3万亿,这3类最赚钱
(纯干货无广,从业者速码!)
? 3个核心亮点,错过血亏
▪️ 市场规模炸裂:社零总额年增3.5%,网络零售占比26.5%!便利店增速4.7%,专业店4.2%,超市2.7%
▪️ 政策红利加码:6500亿超长期国债支持“以旧换新”,家电/手机/家装换新补贴最高补20%
▪️ 即时零售爆发:永辉/物美30分钟达,2025年即时零售占比将超30%,社区超市客单价涨至65元
⚠️ 3大行业痛点(附避坑指南)
❌ 百货业态衰退:2024年百货店销售额降2.4%,38家商场闭店!建议转型“购物中心+餐饮娱乐”,SKP改造后客流增40%
❌ 超市增收不增利:53%超市利润下滑,关店数超开店!学永辉“前置仓+供应链优化”,降低库存成本15%
❌ 同质化严重:80%便利店卖同款商品,用户审美疲劳!抄名创优品“IP联名+场景化陈列”,客单价提升25%
? 3大赚钱品类+实操攻略
▫️ 即时零售:
? 玩法:社区超市+前置仓,30分钟送达,北京/上海订单量年增67%
▫️ 绿色家电:
? 玩法:绑定“以旧换新”政策,旧冰箱换购补贴300元,苏宁单店月销破百万
▫️ 社区服务中心:
? 玩法:超市+快递代收+家政服务,红旗连锁服务收入占比提升至18%
? 5个2025趋势(必火)
1️⃣ 政策套利:申请超长期国债资金,家电以旧换新最高补贴500元/台
2️⃣ 资本整合:名创优品63亿收购永辉,零售+供应链协同增效
3️⃣ 数字化转型:用大数据预测销量,沃尔玛库存周转率提升20%
4️⃣ 下沉市场:三四线城市社零增速快于一线,便利店下沉开店成本降30%
5️⃣ 服务增值:超市卖“预制菜+加热服务”,客单价从45元涨至68元
? 互动话题:你觉得2025年零售哪个赛道最赚钱?评论区聊聊~
#零售趋势 #即时零售 #政策解读 #社区超市 #以旧换新 #供应链优化 #实体转型 #消费升级 #研究报告 #行业研究
(纯干货无广,从业者速码!)
? 3个核心亮点,错过血亏
▪️ 市场规模炸裂:社零总额年增3.5%,网络零售占比26.5%!便利店增速4.7%,专业店4.2%,超市2.7%
▪️ 政策红利加码:6500亿超长期国债支持“以旧换新”,家电/手机/家装换新补贴最高补20%
▪️ 即时零售爆发:永辉/物美30分钟达,2025年即时零售占比将超30%,社区超市客单价涨至65元
⚠️ 3大行业痛点(附避坑指南)
❌ 百货业态衰退:2024年百货店销售额降2.4%,38家商场闭店!建议转型“购物中心+餐饮娱乐”,SKP改造后客流增40%
❌ 超市增收不增利:53%超市利润下滑,关店数超开店!学永辉“前置仓+供应链优化”,降低库存成本15%
❌ 同质化严重:80%便利店卖同款商品,用户审美疲劳!抄名创优品“IP联名+场景化陈列”,客单价提升25%
? 3大赚钱品类+实操攻略
▫️ 即时零售:
? 玩法:社区超市+前置仓,30分钟送达,北京/上海订单量年增67%
▫️ 绿色家电:
? 玩法:绑定“以旧换新”政策,旧冰箱换购补贴300元,苏宁单店月销破百万
▫️ 社区服务中心:
? 玩法:超市+快递代收+家政服务,红旗连锁服务收入占比提升至18%
? 5个2025趋势(必火)
1️⃣ 政策套利:申请超长期国债资金,家电以旧换新最高补贴500元/台
2️⃣ 资本整合:名创优品63亿收购永辉,零售+供应链协同增效
3️⃣ 数字化转型:用大数据预测销量,沃尔玛库存周转率提升20%
4️⃣ 下沉市场:三四线城市社零增速快于一线,便利店下沉开店成本降30%
5️⃣ 服务增值:超市卖“预制菜+加热服务”,客单价从45元涨至68元
? 互动话题:你觉得2025年零售哪个赛道最赚钱?评论区聊聊~
#零售趋势 #即时零售 #政策解读 #社区超市 #以旧换新 #供应链优化 #实体转型 #消费升级 #研究报告 #行业研究
