















一、行业新趋势
✅大众#餐饮 行业发生了什么变化?
?趋势 1:增速放缓,结构分化
▪️上半年,全国餐饮收入同比仅增4.3%(6月单月增速0.9%),限额以上餐饮收入6月负增长0.4%,行业进入存量竞争阶段。
▪️下沉市场&外卖业务成新增长引擎:低线城市消费活力更强,#外卖 渗透率持续提升(2023年市场规模1.2万亿,占餐饮总收入22.6%)
?趋势 2:消费关键词变了
【健康锅气+#性价比 】成消费关键词。
▪️消费者从追求工业化预制转向“现炒#锅气 ”,愿为新鲜食材支付20%溢价(现炒、鲜活等搜索量增长超70%)
▪️性价比成核心决策因素,餐饮品牌需平衡品质与价格(如精简SKU、优化成本)
二、日本经验:性价比为王,效率制胜
日本泡沫经济后,餐饮龙头逆势崛起:1990-2024年日本消费服务行业20只“十倍股”中11家为餐饮企业
✅成功关键:
?供应链深度把控(自建农场、中央厨房、冷链物流
?门店极致效率(灵活用工、自动化设备、标准化流程
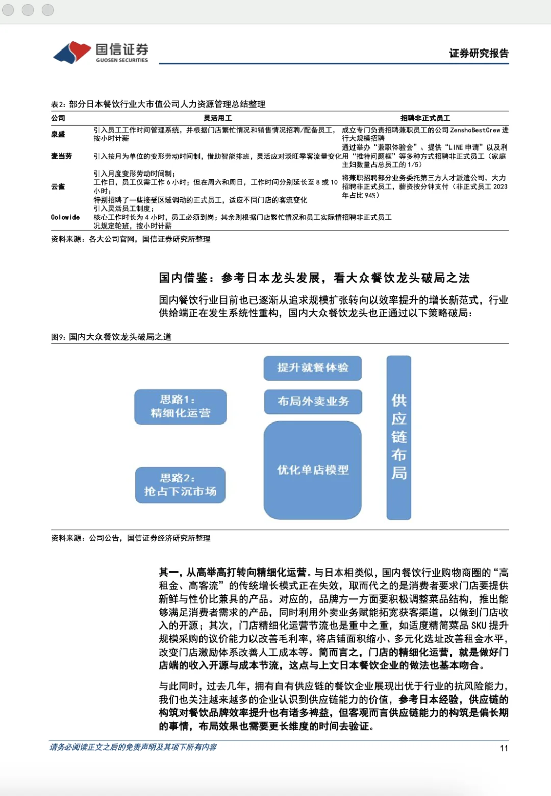
三、国内大众餐饮龙头如何破局?
1️⃣效仿日本:精细化运营+供应链布局
▪️优化单店模型:提升采购议价能力,改善人效与租金(如缩小店铺面积、多元化选址)
▪️重资产投入供应链(中央厨房、食材溯源),长期降本增效
2️⃣本土特色:外卖赋能+下沉扩张
✅外卖业务占比提升(适中外卖收入改善盈利)
✅低线城市成新战场(用工成本低、消费韧性高),品牌需重构单店模型适配下沉需求
四、如何看待大众餐饮龙头的#投资 价值?
▪️#小菜园 :华东基本盘稳固,25-27年净利润7.7/9.4/11.2亿(门店+效率双驱动)
▪️#绿茶集团 :外卖赋能同店转正,25-27年净利润5.1/6.1/7.1亿
▪️#锅圈 :供应链优势突出,下沉市场+品类拓展发力,25-27年净利润4.3/5.3/6.3亿
▪️#九毛九 :聚焦优势区域,关注同店收入拐点
▪️#达势股份 :同店增长亮眼(规模效应提升利润率)
✅大众#餐饮 行业发生了什么变化?
?趋势 1:增速放缓,结构分化
▪️上半年,全国餐饮收入同比仅增4.3%(6月单月增速0.9%),限额以上餐饮收入6月负增长0.4%,行业进入存量竞争阶段。
▪️下沉市场&外卖业务成新增长引擎:低线城市消费活力更强,#外卖 渗透率持续提升(2023年市场规模1.2万亿,占餐饮总收入22.6%)
?趋势 2:消费关键词变了
【健康锅气+#性价比 】成消费关键词。
▪️消费者从追求工业化预制转向“现炒#锅气 ”,愿为新鲜食材支付20%溢价(现炒、鲜活等搜索量增长超70%)
▪️性价比成核心决策因素,餐饮品牌需平衡品质与价格(如精简SKU、优化成本)
二、日本经验:性价比为王,效率制胜
日本泡沫经济后,餐饮龙头逆势崛起:1990-2024年日本消费服务行业20只“十倍股”中11家为餐饮企业
✅成功关键:
?供应链深度把控(自建农场、中央厨房、冷链物流
?门店极致效率(灵活用工、自动化设备、标准化流程
三、国内大众餐饮龙头如何破局?
1️⃣效仿日本:精细化运营+供应链布局
▪️优化单店模型:提升采购议价能力,改善人效与租金(如缩小店铺面积、多元化选址)
▪️重资产投入供应链(中央厨房、食材溯源),长期降本增效
2️⃣本土特色:外卖赋能+下沉扩张
✅外卖业务占比提升(适中外卖收入改善盈利)
✅低线城市成新战场(用工成本低、消费韧性高),品牌需重构单店模型适配下沉需求
四、如何看待大众餐饮龙头的#投资 价值?
▪️#小菜园 :华东基本盘稳固,25-27年净利润7.7/9.4/11.2亿(门店+效率双驱动)
▪️#绿茶集团 :外卖赋能同店转正,25-27年净利润5.1/6.1/7.1亿
▪️#锅圈 :供应链优势突出,下沉市场+品类拓展发力,25-27年净利润4.3/5.3/6.3亿
▪️#九毛九 :聚焦优势区域,关注同店收入拐点
▪️#达势股份 :同店增长亮眼(规模效应提升利润率)
