












一些连锁品牌经营模式不清晰,来回调整,错失了最好的发展时机;
还有一些品牌,盈利模式设计模糊,虽然门店数在增长,但运营成本始终降不下来,毛利平平,整个品牌的盈利水平一直相对较低。
那这些问题如何规避呢?
其实就一句话:“以终为始”。这是一个帮助我们进行理性思考的典型方法论。
“以终为始”的意思是:
做任何事情前,先思考这件事的终极目标是什么,也就是你的“终点”是什么,然后你接下来所有的行动都必须朝向这个“终点”。用我们常用的话来说,就是“目标导向”。
也就是说,当你要做一个连锁品牌时,你就要思考:如果这个品牌我要做到1000家店,我应该怎么规划?在不同发展阶段应该做哪些事?然后层层拆解。
比如,你要做产品创新,那就思考产品创新有哪几种方式?1、2、3、4、5把它罗列出来,这就是层层拆解。#餐饮营销 #餐饮连锁 #连锁 #加盟 #加盟连锁
还有一些品牌,盈利模式设计模糊,虽然门店数在增长,但运营成本始终降不下来,毛利平平,整个品牌的盈利水平一直相对较低。
那这些问题如何规避呢?
其实就一句话:“以终为始”。这是一个帮助我们进行理性思考的典型方法论。
“以终为始”的意思是:
做任何事情前,先思考这件事的终极目标是什么,也就是你的“终点”是什么,然后你接下来所有的行动都必须朝向这个“终点”。用我们常用的话来说,就是“目标导向”。
也就是说,当你要做一个连锁品牌时,你就要思考:如果这个品牌我要做到1000家店,我应该怎么规划?在不同发展阶段应该做哪些事?然后层层拆解。
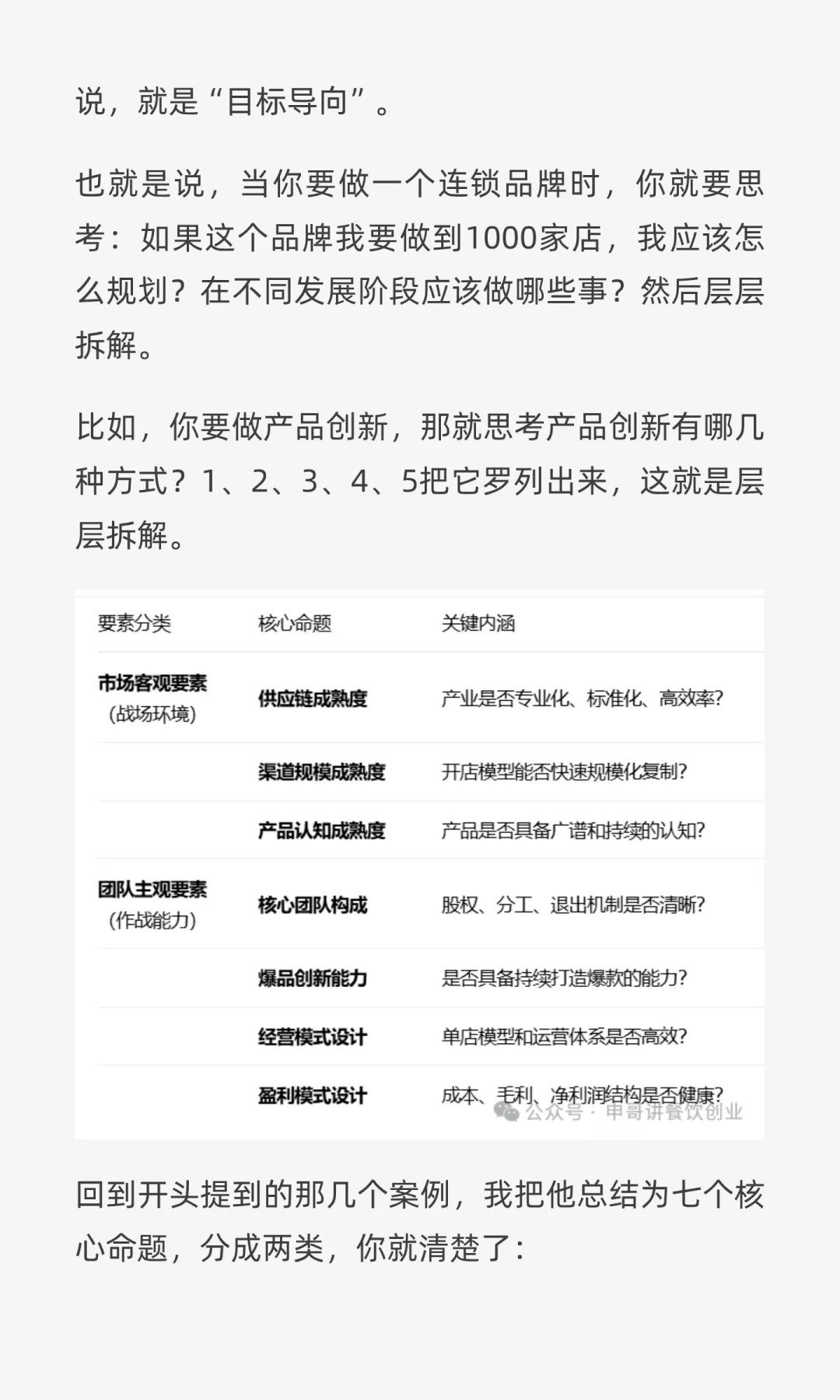
比如,你要做产品创新,那就思考产品创新有哪几种方式?1、2、3、4、5把它罗列出来,这就是层层拆解。#餐饮营销 #餐饮连锁 #连锁 #加盟 #加盟连锁
