发布信息
登陆/注册
搜索
搜索
导航
首页
产品供应
产品求购
企业库
酒业展会
行业资讯
认证会员
站内搜索
食品餐饮
当前位置:
首页
食品餐饮
正文
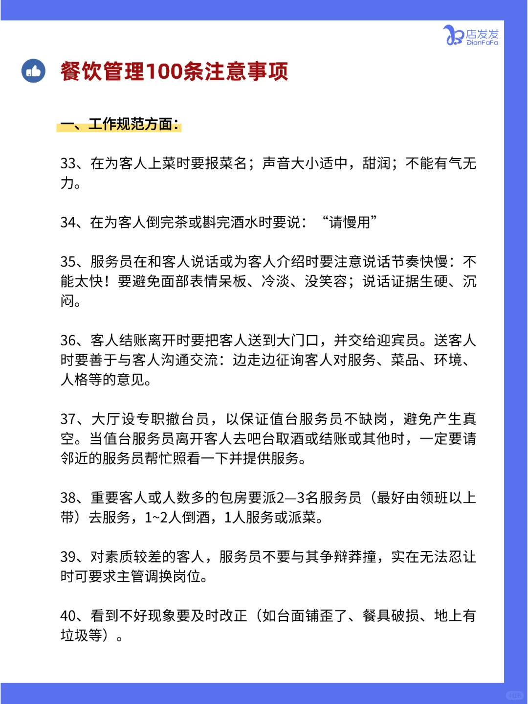
你知道吗?餐饮店管理100条注意事项!
作者:本站编辑
2025-11-05 21:08:29
8
你知道吗?餐饮店管理100条注意事项!
餐饮老板们,今年店铺都经营的怎么样啊?
干货奉上!餐饮店管理方面100条注意事项(上)!
#开店
#干货
#餐饮
#管理
#餐饮管理
#餐饮人
#餐饮创业
#餐饮开店
#店铺管理
#店铺运营
下一篇:
社区开展“安全商铺,从消防开始”宣讲活动
上一篇:
服装加工卷到飞起10元卫衣加工也有好品质?
相关内容
查看全部
《食品与餐饮连锁
2026-01-20 15:46
余华林实地调研食
2026-01-11 19:43
在大盘震荡走势的
2026-01-06 21:02
【海外宠业】阿根
2026-01-05 13:16
河南国调总队调研
2026-01-02 15:14
李健率队调研食品
2026-01-02 15:12
民进黑龙江省委会
2026-01-01 00:31
中国宠物食品行业
2026-01-01 00:26
李明远调研食品工
2026-01-01 00:26
刚刚公布!新野43
2026-01-01 00:25