发布信息
登陆/注册
搜索
搜索
导航
首页
产品供应
产品求购
企业库
酒业展会
行业资讯
认证会员
站内搜索
食品餐饮
当前位置:
首页
食品餐饮
正文
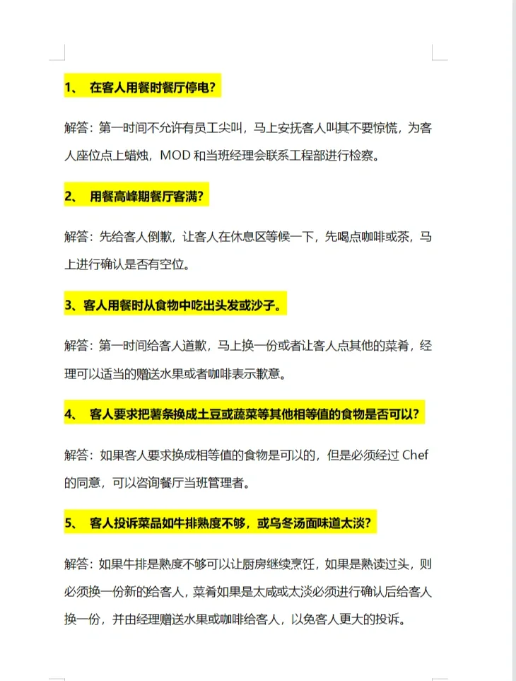
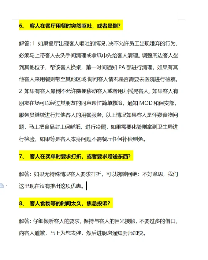
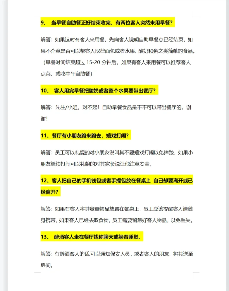
餐饮店经营必备!15种意外情况的处理方法!
作者:本站编辑
2025-11-05 20:30:24
6
餐饮店经营必备!15种意外情况的处理方法!
你做对了吗?
#餐饮人
#餐饮管理
#餐饮创业
#创业
#餐饮营销
下一篇:
重磅突破! 化工行业 即将沸腾!
上一篇:
奔跑哥:餐饮老板们注意了店餐饮安全无小事
相关内容
查看全部
《食品与餐饮连锁
2026-01-20 15:46
余华林实地调研食
2026-01-11 19:43
在大盘震荡走势的
2026-01-06 21:02
【海外宠业】阿根
2026-01-05 13:16
河南国调总队调研
2026-01-02 15:14
李健率队调研食品
2026-01-02 15:12
民进黑龙江省委会
2026-01-01 00:31
中国宠物食品行业
2026-01-01 00:26
李明远调研食品工
2026-01-01 00:26
刚刚公布!新野43
2026-01-01 00:25