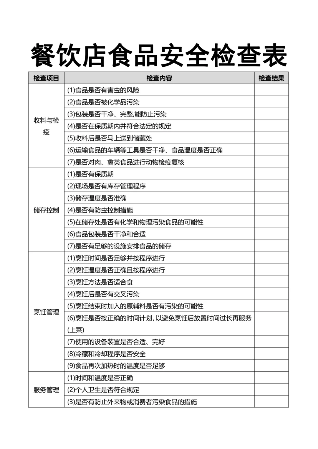
食品安全攻略|餐饮店食品安全检查表
作者:本站编辑
2025-11-05 20:04:58
6
食品安全攻略|餐饮店食品安全检查表



作为餐饮企业,食品安全自查至关重要!
它能确保我们提供给顾客的食品既安全又卫生
通过自查,我们可以提高企业的品牌形象
让更多顾客对我们企业产生信任和满意度
食品安全自查也能帮助我们发现生产和加工过程中的问题,提高生产效率和质量,降低成本损失
食品安全自查还是我们企业自我完善的重要过程
让我们不断改进和提高生产效率及产品质量
进行食品安全自查是非常必要的
#食品安全 #食品安全管理#食品安全自查