










在制定餐饮员工安全保障及预防手册方案时,需注意以下四点:
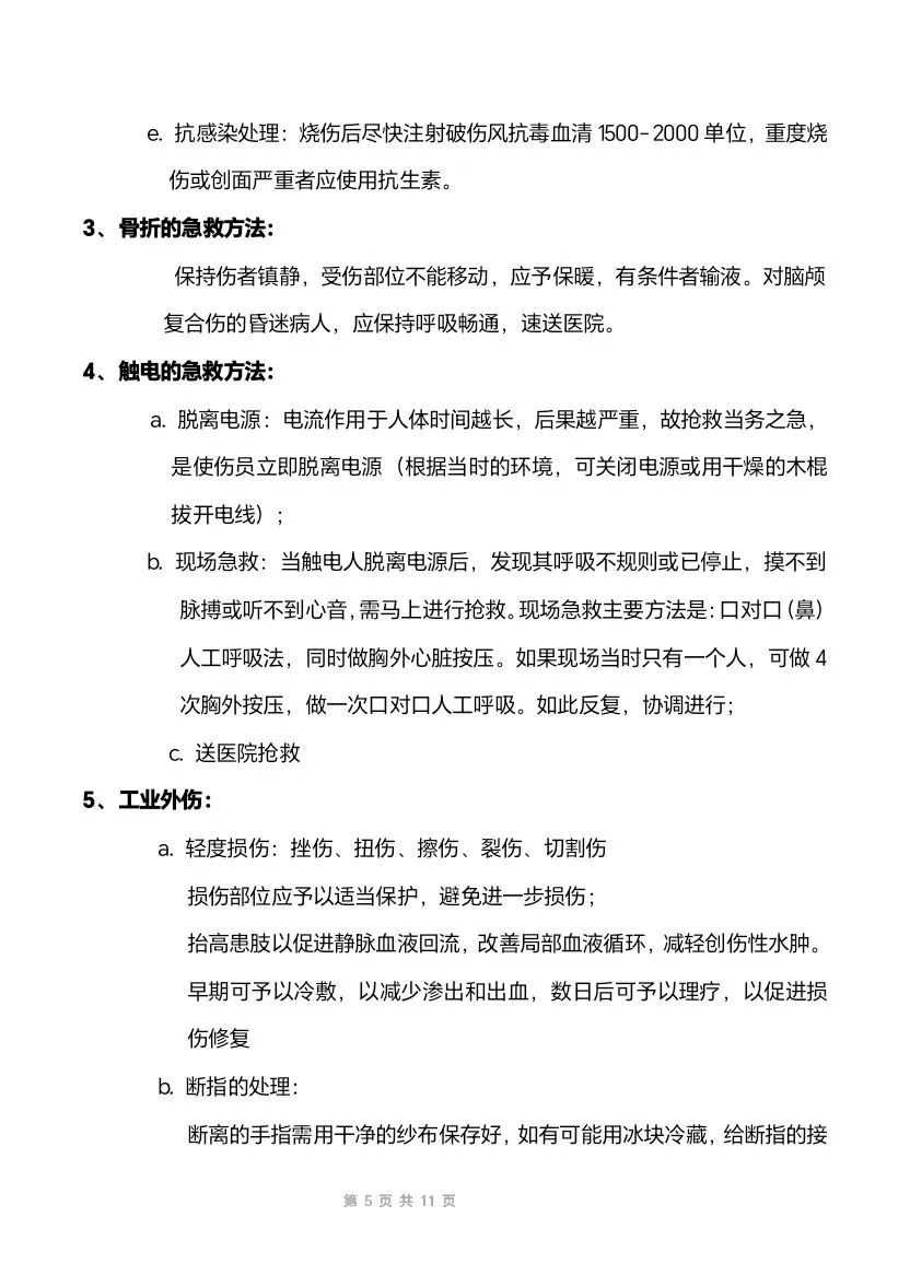
一、设备安全。在餐饮员工安全保障及预防手册方案中应明确厨房设备的正确操作方法和维护要求,确保设备运行稳定,降低员工因设备故障受伤的风险。
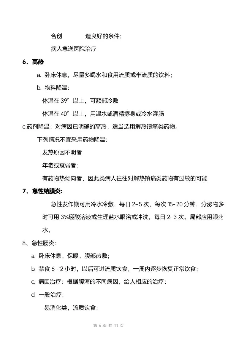
二、食品卫生安全。手册方案要详细规定食品储存、加工、处理的卫生标准,保障员工在安全的环境中操作,避免食品污染引发的健康问题。
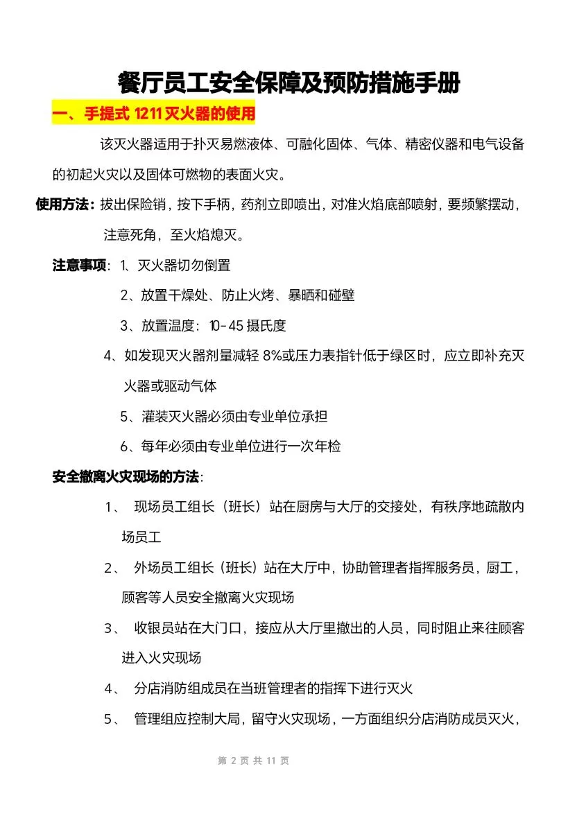
三、消防安全。餐饮员工安全保障及预防手册方案需涵盖火灾预防、灭火设备使用及疏散流程等内容,提高员工应对火灾的能力。
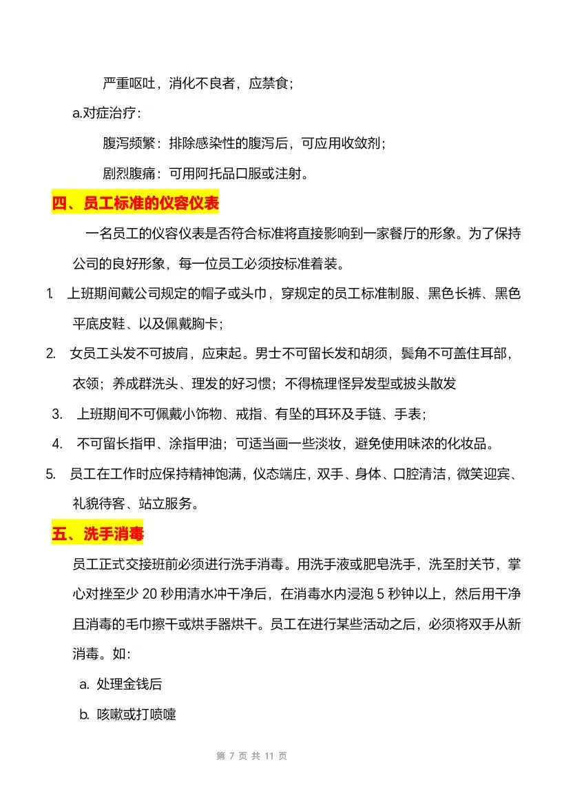
四、个人防护。明确员工在不同岗位应佩戴的防护用具,如手套、口罩等,将其纳入餐饮员工安全保障及预防手册方案。
总结:制定完善的餐饮员工安全保障及预防手册方案,从设备、食品卫生、消防和个人防护等多方面为员工提供安全保障,有助于营造安全的工作环境,促进餐饮行业的稳定发展。#餐饮管理制度 #餐饮门店安全手册 #餐饮员工安全保障及预防手册 #餐饮员工安全预防手册 #餐饮食品安全培训
一、设备安全。在餐饮员工安全保障及预防手册方案中应明确厨房设备的正确操作方法和维护要求,确保设备运行稳定,降低员工因设备故障受伤的风险。
二、食品卫生安全。手册方案要详细规定食品储存、加工、处理的卫生标准,保障员工在安全的环境中操作,避免食品污染引发的健康问题。
三、消防安全。餐饮员工安全保障及预防手册方案需涵盖火灾预防、灭火设备使用及疏散流程等内容,提高员工应对火灾的能力。
四、个人防护。明确员工在不同岗位应佩戴的防护用具,如手套、口罩等,将其纳入餐饮员工安全保障及预防手册方案。
总结:制定完善的餐饮员工安全保障及预防手册方案,从设备、食品卫生、消防和个人防护等多方面为员工提供安全保障,有助于营造安全的工作环境,促进餐饮行业的稳定发展。#餐饮管理制度 #餐饮门店安全手册 #餐饮员工安全保障及预防手册 #餐饮员工安全预防手册 #餐饮食品安全培训
