餐饮食品安全如何管理?|干货篇
作者:本站编辑
2025-11-05 18:41:24
9
餐饮食品安全如何管理?|干货篇









食品安全是餐饮门店的经营底线,一旦餐饮企业出现食品安全问题,顾客基本就失去了全部的信任度!
如何做好食品安全管理,保障餐饮正常运营呢?
本篇笔记分享:
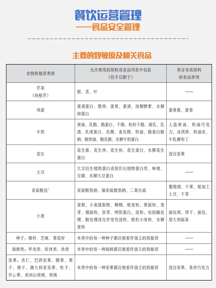
主要的致敏原及相关食品(清楚致敏原,抓住源头)
致敏原的预防工作(从预防做好管控)
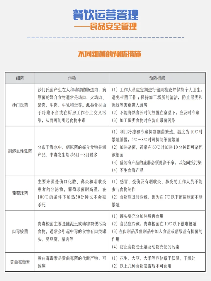
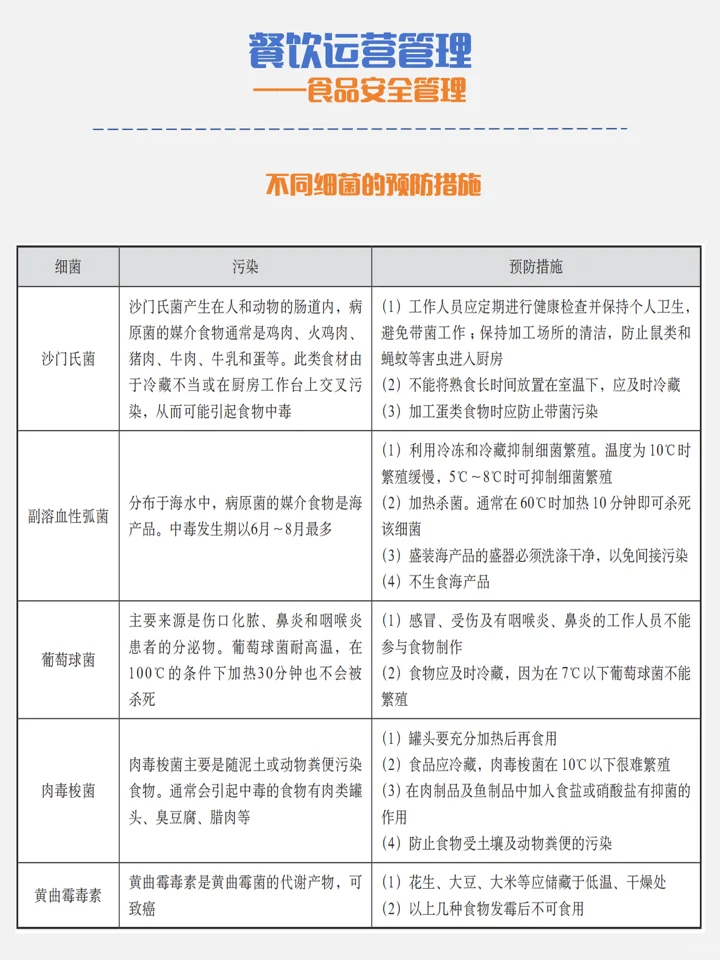
不同细菌的预防措施
菜品制作的卫生管理
餐具消毒的常规方法
厨房卫生检查表
酒水饮料类的卫生要求
卫生检查表
干货分享,希望对有帮助!
点赞收藏关注三连击,学习更多餐饮管理金点子!
#餐饮 #餐饮人 #食品安全 #管理 #老板 #利润增长 #攻略