





外卖老板别再吃“糊涂亏”了!
市场监管总局新出的《外卖平台服务管理基本要求(征求意见稿)》,直接瞄准“乱收费、被迫内卷、幽灵外卖、爆单挨骂”这4大痛点,相当于给商家划了“保护线”。
今天把新规里最关键的干货拆给你,不管你是做快餐、小吃还是正餐,都得知道怎么用新规保护自己,建议收藏对照!
治“乱收费”:3类费用之外不能乱加,账单笔笔能查,终于不用“稀里糊涂交钱”
止“内卷战”:平台补贴自己扛,促销你说了算,不用再“被迫陪跑低价”
斩“幽灵外卖”:准入要“一镜到底”视频,每月抽查5%,合规商家终于有公平环境
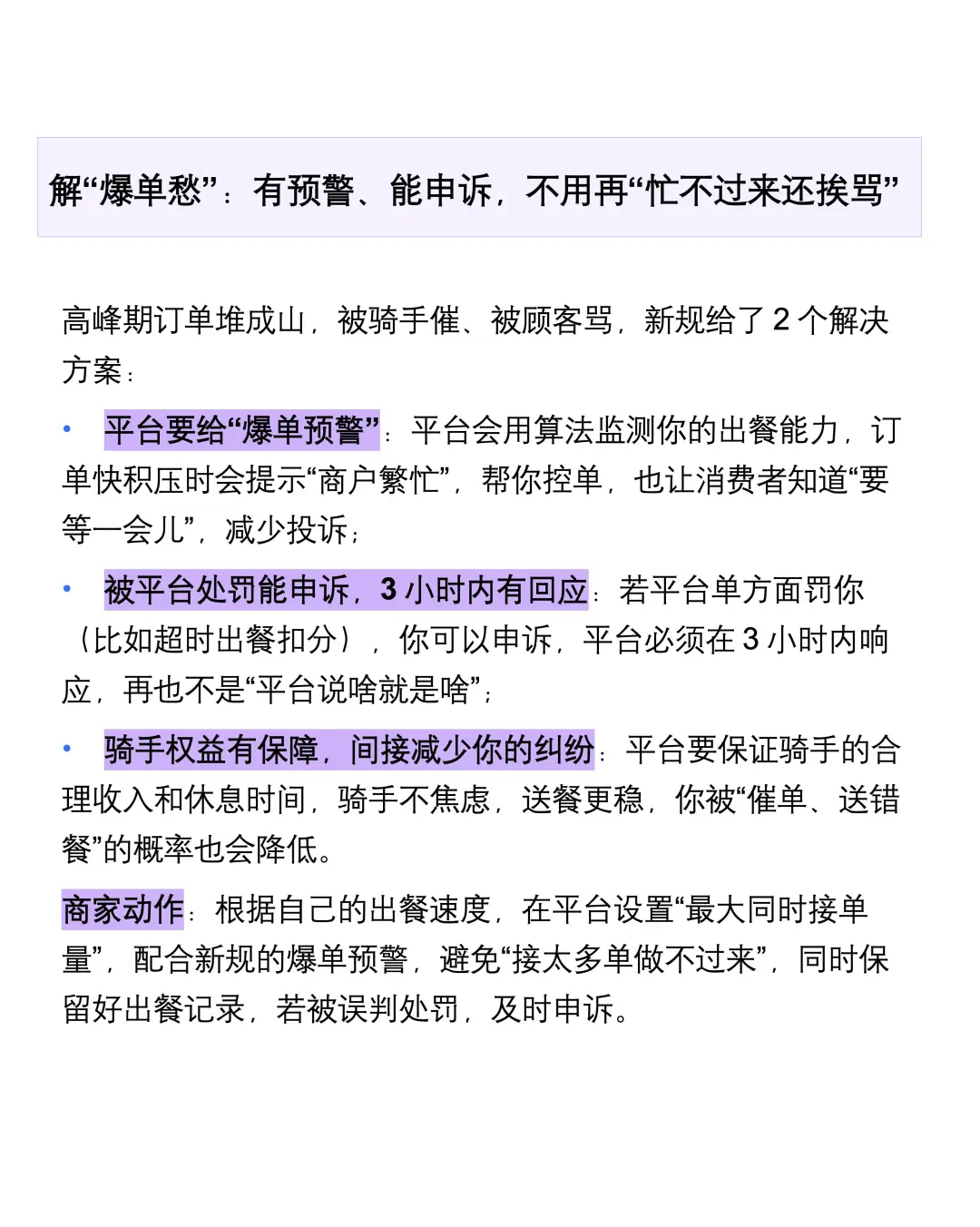
解“爆单愁”:有预警、能申诉,不用再“忙不过来还挨骂”
最后提醒:新规不是“躺赢符”,而是“合规指南针”
新规给商家划了保护线,但也意味着“钻空子的时代结束了”。接下来,把精力放在“算清账、做好品、守合规”上:
定期核对外卖账单,避免隐性收费;
不盲目搞低价,用“品质+合理优惠”留客;
保持门店和后厨整洁,通过合规获得更多信任。
外卖下半场,拼的不是“谁会蹭流量”,而是“谁能在规范里把效率和口碑做起来”,新规就是帮你走稳这条路的工具。#餐饮创业 #餐饮 #餐饮人 #店铺运营 #餐饮营销 #餐饮未来趋势 #新餐饮模式 #外卖运营
市场监管总局新出的《外卖平台服务管理基本要求(征求意见稿)》,直接瞄准“乱收费、被迫内卷、幽灵外卖、爆单挨骂”这4大痛点,相当于给商家划了“保护线”。
今天把新规里最关键的干货拆给你,不管你是做快餐、小吃还是正餐,都得知道怎么用新规保护自己,建议收藏对照!
治“乱收费”:3类费用之外不能乱加,账单笔笔能查,终于不用“稀里糊涂交钱”
止“内卷战”:平台补贴自己扛,促销你说了算,不用再“被迫陪跑低价”
斩“幽灵外卖”:准入要“一镜到底”视频,每月抽查5%,合规商家终于有公平环境
解“爆单愁”:有预警、能申诉,不用再“忙不过来还挨骂”
最后提醒:新规不是“躺赢符”,而是“合规指南针”
新规给商家划了保护线,但也意味着“钻空子的时代结束了”。接下来,把精力放在“算清账、做好品、守合规”上:
定期核对外卖账单,避免隐性收费;
不盲目搞低价,用“品质+合理优惠”留客;
保持门店和后厨整洁,通过合规获得更多信任。
外卖下半场,拼的不是“谁会蹭流量”,而是“谁能在规范里把效率和口碑做起来”,新规就是帮你走稳这条路的工具。#餐饮创业 #餐饮 #餐饮人 #店铺运营 #餐饮营销 #餐饮未来趋势 #新餐饮模式 #外卖运营
