发布信息
登陆/注册
搜索
搜索
导航
首页
产品供应
产品求购
企业库
酒业展会
行业资讯
认证会员
站内搜索
食品餐饮
当前位置:
首页
食品餐饮
正文
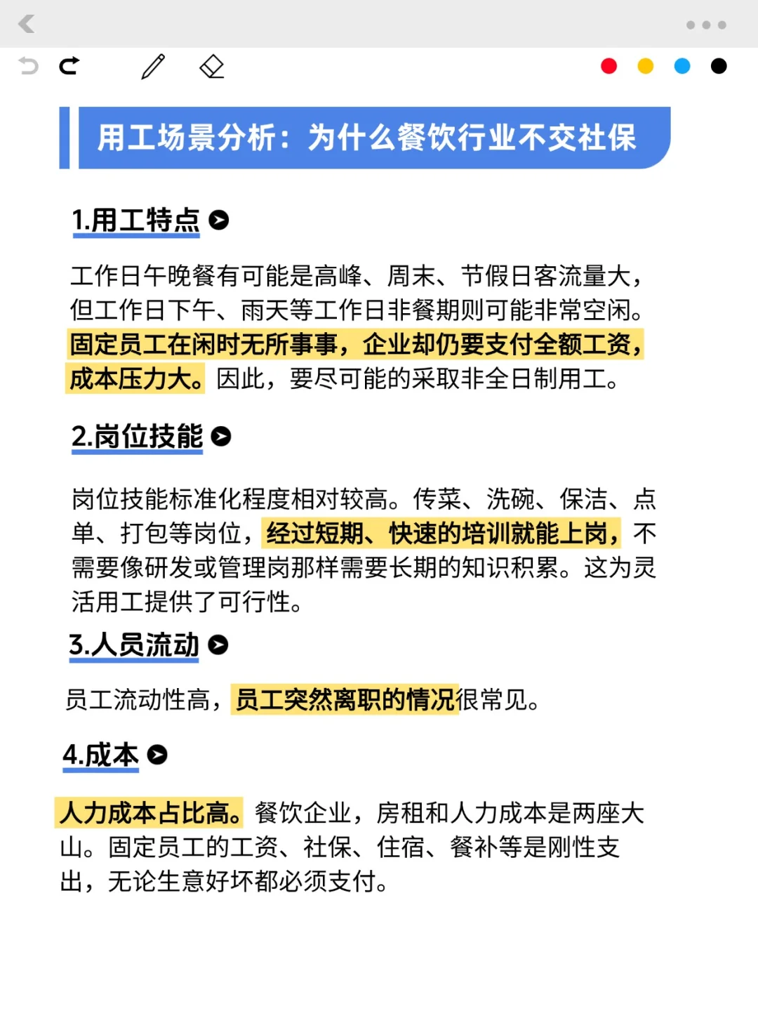
社保新规下,餐饮老板这样用工规避90%风险
作者:本站编辑
2025-11-05 03:38:22
5
社保新规下,餐饮老板这样用工规避90%风险
#社保
#餐饮
#中小企业
#老板
#员工管理
#员工
#餐饮服务业
#灵活用工
#劳动法
#企业管理
下一篇:
打样总翻车?看看高还原鞋厂怎么做的
上一篇:
?小单快反|工厂真经验,帮你省掉试错费
相关内容
查看全部
今晚快手这件事,
2025-12-24 03:43
驯化浇水方式实验
2025-12-24 03:42
突然被这段话点醒
2025-12-24 03:41
街景积木 中国积
2025-12-24 03:39
⚠️12月小红书导
2025-12-24 03:35
10块?!快乐哈哈?
2025-12-24 03:33
路过的发一张冬天
2025-12-24 03:32
听说这小可爱好多
2025-12-24 03:31
“小马”也要过马
2025-12-24 03:30
✨是谁还没拥有这
2025-12-24 03:25