发布信息
登陆/注册
搜索
搜索
导航
首页
产品供应
产品求购
企业库
酒业展会
行业资讯
认证会员
站内搜索
食品餐饮
当前位置:
首页
食品餐饮
正文
原来这才是食品安全管理制度及职责范文!
作者:本站编辑
2025-11-05 00:45:19
15
原来这才是食品安全管理制度及职责范文!
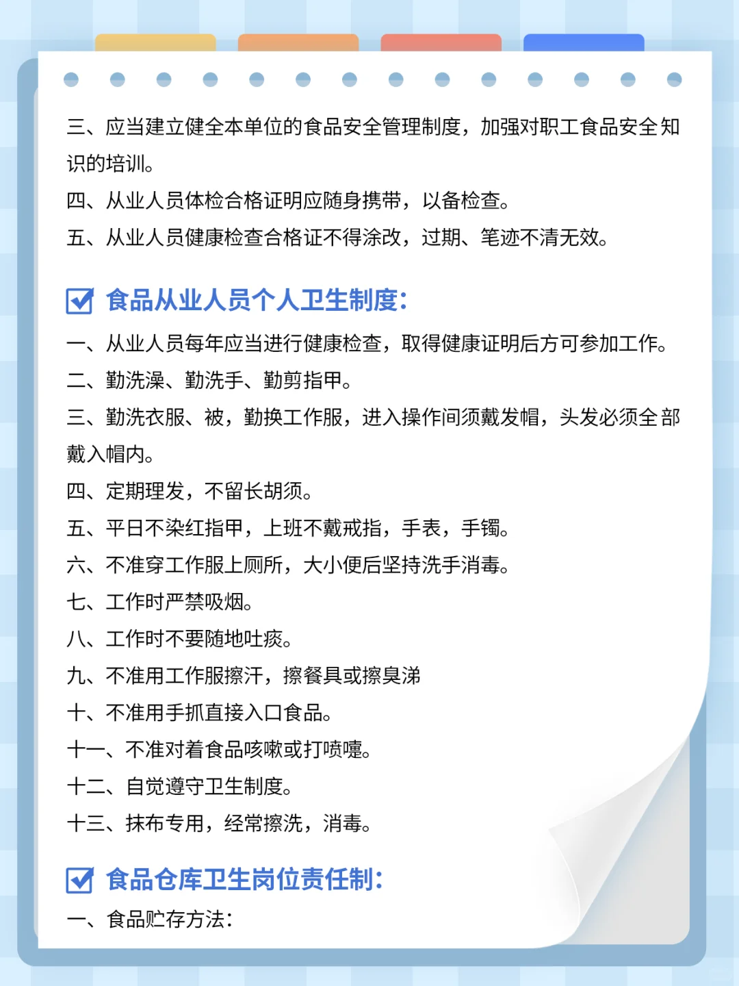
食品安全大于天,不管是餐饮人还是食品行业从业者,一套完善的食品安全管理制度超重要!今天就来给大家分享一下食品安全管理制度及职责的范文,直接抄作业!
快码住这份超全指南?,把食品安全刻进 DNA!有任何疑问或想补充的,评论区聊聊呀~
#食品安全总监
#食品安全培训
#食品安全员
#食品安全
#食品安全管理
#食品安全考试
#食品安全员证
#食品安全教育
#食品就业方向
下一篇:
餐饮行业保护伞☂️未雨绸缪
上一篇:
餐饮服务人员要掌握的27则服务知识
相关内容
查看全部
《食品与餐饮连锁
2026-01-20 15:46
余华林实地调研食
2026-01-11 19:43
在大盘震荡走势的
2026-01-06 21:02
【海外宠业】阿根
2026-01-05 13:16
河南国调总队调研
2026-01-02 15:14
李健率队调研食品
2026-01-02 15:12
民进黑龙江省委会
2026-01-01 00:31
中国宠物食品行业
2026-01-01 00:26
李明远调研食品工
2026-01-01 00:26
刚刚公布!新野43
2026-01-01 00:25