发布信息
登陆/注册
搜索
搜索
导航
首页
产品供应
产品求购
企业库
酒业展会
行业资讯
认证会员
站内搜索
企业报道
当前位置:
首页
企业报道
正文
财务报表分析的核心:3张表看懂公司运营
作者:本站编辑
2025-11-04 09:22:55
14
财务报表分析的核心:3张表看懂公司运营
?会计是商业的通用语言
?就像英语是全球沟通桥梁一样
今天我就带大家读懂财务三张表,看懂公司运营~~
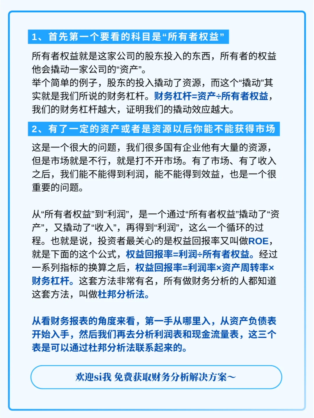
✅核心利润=收入-成本(经营性)
✅投资收益=理财收益(投资性)
?三张报表核心作用:
?利润表(能力值)?
ROE=利润率×周转率×杠杆率
?现金流量表(活力值)?
经营性现金净流入=企业造血能力
警惕\"有利润没现金\"陷阱
?资产负债表(实力值)?
资产结构=战略选择
流动资产→生存能力
固定资产→发展潜力
投资资产→战略布局
#财务知识
#财务分析
#财务干货
#财务报表
#财务报表分析
#会计干货
#职场技能
#财务
#财务管理
#财务小知识
@知识薯
@薯队长
下一篇:
????智能家居5️⃣大装修趋势!建议收藏?
上一篇:
工业母机产业链的核心企业
相关内容
查看全部
上市公司商票融资
2026-04-07 11:26
你的纳税单正在区
2026-04-07 11:25
商务融资 27 善用
2026-04-07 11:24
私企老财务视角:
2026-04-07 11:22
企业融资申请税贷
2026-04-07 11:21
#企业融资防坑指
2026-04-07 11:20
AI+助贷/企业融资
2026-04-07 11:19
中小企业融资避坑
2026-04-07 11:17
陕西省企业融资项
2026-04-07 11:16
政策红利来袭!202
2026-04-07 11:15