发布信息
登陆/注册
搜索
搜索
导航
首页
产品供应
产品求购
企业库
酒业展会
行业资讯
认证会员
站内搜索
企业报道
当前位置:
首页
企业报道
正文
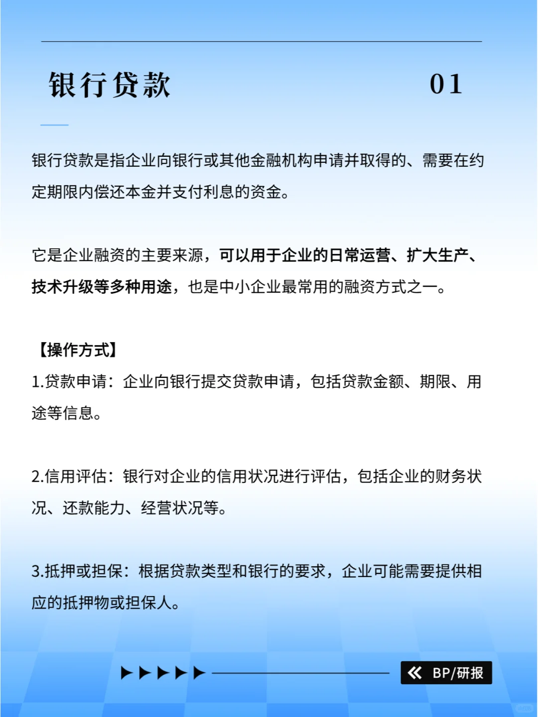
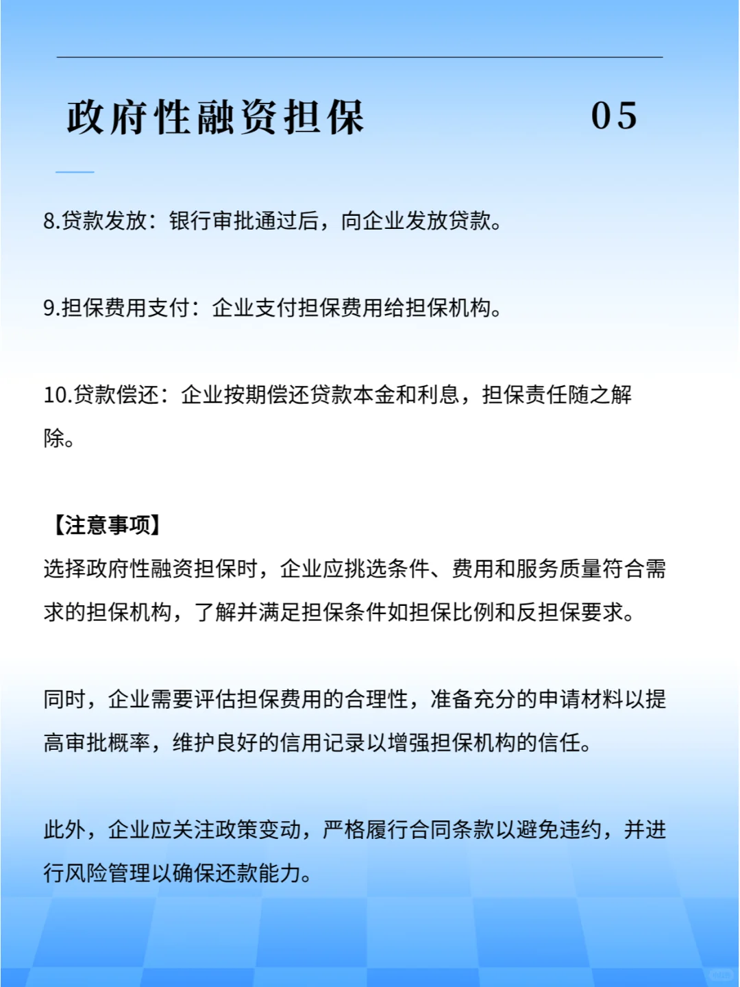
中小企业如何选对融资路径?五大方式解析
作者:本站编辑
2025-11-04 09:00:58
10
中小企业如何选对融资路径?五大方式解析
中小企业的蓬勃发展,离不开资金的强有力支持。面对多样的融资渠道,如何做出明智选择?
#中小企业
#中小企业融资
#商业思维
#融资
#企业融资
#创业坦白局
#创业融资
#融资方式
#创业者
#融资计划书
#商业计划书
#代写商业计划书
#商业计划书代写
下一篇:
中国拥有核心科技公司大梳理!
上一篇:
分享如何让文物说话跳舞 帮你赚米
相关内容
查看全部
企业贷款全攻略|
2026-04-09 19:50
企业融资卡壳?问
2026-04-09 19:04
阿坝州中小企业融
2026-04-09 18:26
2026小微企业融资
2026-04-09 18:25
#161 专精特新企
2026-04-09 18:23
盈科原创丨融资租
2026-04-09 18:22
一“流”增信 中
2026-04-09 18:20
融资汇 | 企业融
2026-04-09 17:41
苏州一生物科技企
2026-04-09 17:03
企业融资不用愁!5
2026-04-09 17:01