发布信息
登陆/注册
搜索
搜索
导航
首页
产品供应
产品求购
企业库
酒业展会
行业资讯
认证会员
站内搜索
企业报道
当前位置:
首页
企业报道
正文
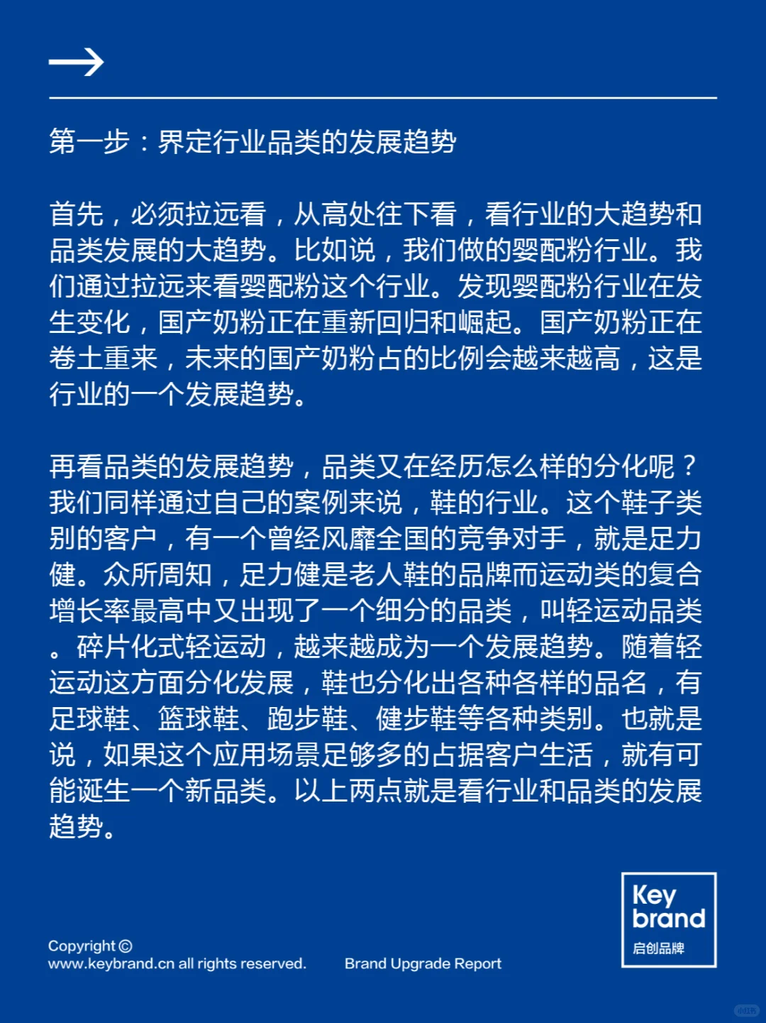
品牌核心价值点的意义
作者:本站编辑
2025-11-04 08:12:04
6
品牌核心价值点的意义
每一个能出名的品牌都有核心价值
农夫山泉有点甜,甜是它的核心价值
三棵树健康漆,健康是它的核心价值
每一个品牌必须要找到核心的一个价值
用核心价值去占领消费者的心智
所以核心价值是品牌建设的核心
那么核心价值到底怎么创造出来的?我们可以如何去推导?整体的思维方法是怎么构成的?工具又是如何使用的呢?
#品牌设计
#vi设计
#品牌策划
#品牌营销
#小红书助手
#商业思维
#品牌核心价值
#品牌策略
#小众品牌
#设计师品牌
#品牌
下一篇:
智慧农业|海报设计|视觉设计|素材分享
上一篇:
塑料资源
相关内容
查看全部
工业大模型核心上
2026-01-12 05:28
新疆【天山铝业】
2026-01-12 05:27
【盘前】0112上市
2026-01-12 05:25
一文解读上市公司
2026-01-12 05:24
上市公司违规典型
2026-01-12 05:23
航天智造和背后的
2026-01-12 05:21
【高薪招聘】昆明
2026-01-12 05:20
商业航天产业链:
2026-01-12 05:19
上市公司对外投资
2026-01-12 05:18
一文读懂上市公司
2026-01-12 05:17