
 
 
 
 
 
 
具体研究方向
1. 卷积神经网络(CNN)
A. 原料/产品视觉无损检测与分级(视觉检测与分级)
B. 食品微结构图像分析与质构预测(显微图像到理化特性)
	
2. 循环神经网络 / 时序模型(RNN / LSTM / TCN)
A. 发酵/酿造过程的时序建模与在线控制(发酵动力学预测)
B. 冷链/保鲜的时序质量衰减建模与风险预警(供应链时序)
	
3. 图神经网络(GNN)
A. 食品供应链网络风险与追溯(供应链图分析)
B. 食品配方分子图与感官/营养预测(分子结构图学习)
	
4. Transformer / 自注意力模型
A. 文本—传感器多模态诊断与配方知识检索(知识驱动的配方推荐)
B. 生产线调度与配方—质量目标的策略生成(Decision Transformer)
	
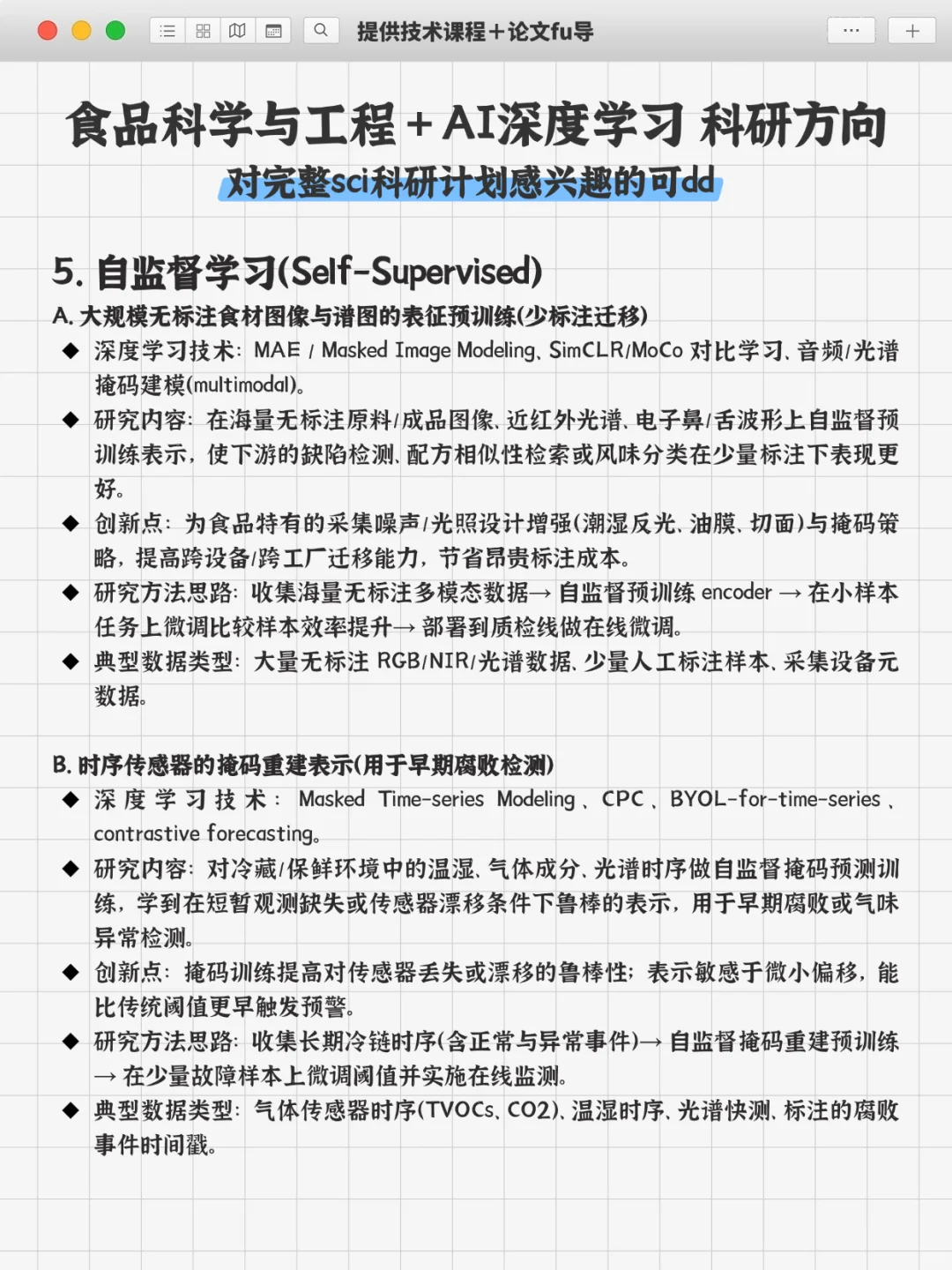
5. 自监督学习(Self-Supervised)
A. 大规模无标注食材图像与谱图的表征预训练(少标注迁移)
B. 时序传感器的掩码重建表示(用于早期腐败检测)
	
6. 生成对抗网络(GAN)
A. 稀缺风味/配方样本合成与配方探索(低样本扩增)
B. 仿真—实测域适配用于虚拟试验(Sim2Real)
	
食品科学与工程+AI深度学习 高效科研计划可戳
#人工智能 #深度学习 #机器学习 #交叉学科 #神经网络 #sci #食品就业方向 #食品考研 #食品科学 #食品科学与工程 #科研学习
          1. 卷积神经网络(CNN)
A. 原料/产品视觉无损检测与分级(视觉检测与分级)
B. 食品微结构图像分析与质构预测(显微图像到理化特性)
2. 循环神经网络 / 时序模型(RNN / LSTM / TCN)
A. 发酵/酿造过程的时序建模与在线控制(发酵动力学预测)
B. 冷链/保鲜的时序质量衰减建模与风险预警(供应链时序)
3. 图神经网络(GNN)
A. 食品供应链网络风险与追溯(供应链图分析)
B. 食品配方分子图与感官/营养预测(分子结构图学习)
4. Transformer / 自注意力模型
A. 文本—传感器多模态诊断与配方知识检索(知识驱动的配方推荐)
B. 生产线调度与配方—质量目标的策略生成(Decision Transformer)
5. 自监督学习(Self-Supervised)
A. 大规模无标注食材图像与谱图的表征预训练(少标注迁移)
B. 时序传感器的掩码重建表示(用于早期腐败检测)
6. 生成对抗网络(GAN)
A. 稀缺风味/配方样本合成与配方探索(低样本扩增)
B. 仿真—实测域适配用于虚拟试验(Sim2Real)
食品科学与工程+AI深度学习 高效科研计划可戳
#人工智能 #深度学习 #机器学习 #交叉学科 #神经网络 #sci #食品就业方向 #食品考研 #食品科学 #食品科学与工程 #科研学习
        