发布信息
登陆/注册
搜索
搜索
导航
首页
产品供应
产品求购
企业库
酒业展会
行业资讯
认证会员
站内搜索
企业报道
当前位置:
首页
企业报道
正文
日啖品牌 “一故事”——鸿星尔克
作者:本站编辑
2025-11-03 17:17:25
11
日啖品牌 “一故事”——鸿星尔克
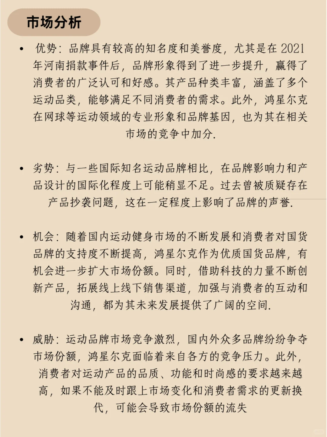
在品牌竞争中,产品创新和服务质量是提升品牌接受度的关键。企业不断推出新产品、优化服务流程,以满足消费者日益增长的需求和期望。本次调研将关注消费者对品牌产品创新和服务质量的感知与评价,探讨如何通过产品与服务的持续改进来提高品牌在市场中的接受度,为企业打造优质品牌提供方向指引
#品牌故事
#市场调研
#问卷调查
#品牌故事和介绍
下一篇:
‼️中国制造网轻工出海破局,赋能计划‼️
上一篇:
做了十年石油焦 新能源可能是新机遇呢
相关内容
查看全部
东岭镇帮助企业融
2026-02-19 11:21
离谱!企业贷款:客
2026-02-19 10:35
离谱!企业贷款:客
2026-02-19 10:35
企业融资避坑指南
2026-02-19 10:34
企业融资避坑指南
2026-02-19 10:33
2025年机器人企业
2026-02-19 10:33
2025年机器人企业
2026-02-19 10:32
上市公司融资工具
2026-02-19 10:30
上市公司融资工具
2026-02-19 10:30
企业融资路径概要
2026-02-19 10:29