
企业组织系统是企业的基础管理系统,是企业从成长走向成熟,必须建立的健康利润型内部体系,是企业构建管理系统化、团队化、流程化运作第一步。
基于人为企业打造:从战略规划、组织架构、工作分析、薪酬设计、绩效考核、招聘管理、培训体系、职业生涯规划等高效的管理生态链。
目的是:管好人、用好人、激活人,让企业持续健康有利润。
教学视频
企业管理的本质就是【表单】
解决问题的本质就是【标准】
业务的本质就是流程【流程】
一家企业没有流程、没有标准、没有考核,老板就会成为最忙最累的人!
如何解放自己,让员工像老板一样天天为这家公司操心?
今日给大家推荐解放老板的九大核心工具,
凡是长松vip学员可以找您的学习顾问咨询!
解放老板九大核心工具:
1、三表:工作分析表、绩效考核表、晋升标准表
2、三图:战略规划图、组织架构图、晋升通道图
3、一书:目标责任书、
4、一设计:薪酬设计、

【三表】
1.《工作分析表》
示例:销售总监的工作分析表



更多岗位的工作分析表

2.绩效考核表
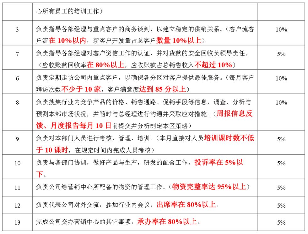
示例:销售经理的绩效考核表

更多岗位绩效考核表

3.晋升标准表
示例:营销岗位晋升标准表

更多职系晋升标准表

【三图】
1.战略规划图(局部展示)

2.组织架构图(局部展示)

3.晋升通道图


更多岗位目标责任书

【一设计】-【薪酬设计】

以上核心工具大部分为长松版权工具。


课程概要
详细学习内容 | 第一天
学习模块
学习内容 【企业组织架构】
1、企业定位:1-3年的组织架构如何设计;
2、如何建设匹配的组织系统激活团队
企业不同阶段的六级组织架构如何设计
【企业目标设计】
1、公司保底目标、平衡目标、冲刺目标、对赌目标相对应的设定方法
2、目标分解:公司目标如何分解到团队
【落地实操工具】(个体户、部门制、中心制、分子公司与集团、集团型、投资型)组织架构的设计模型
【薪酬设计比例】
上山型:与业绩相关的(如销售)固定40%+绩效60%
平路型:与职能相关的(如人资)固定60%+绩效40%
下山型:与技术相关的(如研发)固定80%+绩效20%
【薪酬十大死局】
① 提成比例逐渐增高法 ② 同级同薪制 ③ 经理只发团队奖励 ④ 目标设定限度提成法 ⑤ 固定直接转绩效制 ⑥ 完全固定薪酬制⑦ 无限工龄工资制 ⑧ 大包制 ⑨年底红包法 ⑩ 全员提成法
【高管薪酬设计】
年薪(例如50万年薪)的高管薪酬发放办法:
①3种工资类型(上山、平路、下山)适用范围和5级工资同岗不同酬机制设立
②菲尔德薪酬法:主动营销和被动营销型公司的不同选择
③底薪制定标准:底薪设立的原理及方法
④相对薪酬法:如何通过薪酬设立快速复制扩张团队
⑤团队薪酬法:激活员工,快速提升公司业绩的最有效方法
⑥高管薪酬:薪酬分配详细方式和分红、股权计算
⑦股份分红机制:通过股份分配捆绑核心干部层
⑧低成本减薪法:如何通过业绩、生产达标率制订工资以及年底高管如何分配
【落地实操工具】薪酬设计的公式、多套薪酬设计模板、营销团队薪酬、技术团队薪酬、生产人员的薪酬模式)
【股权风险防范及分红激励】 1、股权的进入风险(资金入股、资源入股、技术入股、管理入股);2、股权的决策风险(章程中的约定、表决权授予;协议、一致行动人协议、董事会的控制权、有限合伙公司搭建);3、退出风险(自愿退出、当然退出、被动退出的风险及退出形式)。
详细学习内容 | 第二天
学习模块
学习内容 【工作分析】
1、各岗位、各部门工作分析表的制作
2、量化员工责、权、利,解决分公问题
3、工作分析对岗不对人
4、让人人有事做,事事有人做
【落地实操工具】工作分析表
【绩效考核】
1、考核指标设立:要什么考核什么,关键在于如何提取考核指标。
2、量化考核业绩:(绩效考核不等同于业绩考核,小用看业绩,中用看能力,大用看品行。很多企业都无法标准化和量化能力和品行考核指标)
3、考核方法:不同公司阶段适用的不同方法。KPI考核要点
4、企业目标责任书的签订:如何绑定利益共同体,把公司的目标变成干部的目标
【落地实操工具】绩效考核表、目标责任书(模板)、各项考核指标库
【员工晋升】
【员工招聘培训】
1、公司员工晋升通道图的设计
2、员工晋升标准与考核指标
3、企业招聘流程设计
4、简历标杆的制作
5、结构化面试流程
6、人才测评工具使用
【落地实操工具】生涯规划图、招聘流程、简历标杆、价值需求测评表、培训流程
【系统导入方法】
1、系统的导入步骤
2、绩效PK导入,让公司内部形成持久的良性竞争,PK的直接效益是业绩大幅提升,持续提高利润
【落地实操工具】系统导入宝典
课程概要
详细学习内容 | 第一天 | |
学习模块 | |
【企业组织架构】 | 1、企业定位:1-3年的组织架构如何设计; 2、如何建设匹配的组织系统激活团队 |
企业不同阶段的六级组织架构如何设计 | |
【企业目标设计】 | 1、公司保底目标、平衡目标、冲刺目标、对赌目标相对应的设定方法 2、目标分解:公司目标如何分解到团队 |
【落地实操工具】(个体户、部门制、中心制、分子公司与集团、集团型、投资型)组织架构的设计模型 | |
【薪酬设计比例】 | 上山型:与业绩相关的(如销售)固定40%+绩效60% 平路型:与职能相关的(如人资)固定60%+绩效40% 下山型:与技术相关的(如研发)固定80%+绩效20% |
【薪酬十大死局】 | ① 提成比例逐渐增高法 ② 同级同薪制 ③ 经理只发团队奖励 ④ 目标设定限度提成法 ⑤ 固定直接转绩效制 ⑥ 完全固定薪酬制⑦ 无限工龄工资制 ⑧ 大包制 ⑨年底红包法 ⑩ 全员提成法 |
【高管薪酬设计】 | 年薪(例如50万年薪)的高管薪酬发放办法: ①3种工资类型(上山、平路、下山)适用范围和5级工资同岗不同酬机制设立 ②菲尔德薪酬法:主动营销和被动营销型公司的不同选择 ③底薪制定标准:底薪设立的原理及方法 ④相对薪酬法:如何通过薪酬设立快速复制扩张团队 ⑤团队薪酬法:激活员工,快速提升公司业绩的最有效方法 ⑥高管薪酬:薪酬分配详细方式和分红、股权计算 ⑦股份分红机制:通过股份分配捆绑核心干部层 ⑧低成本减薪法:如何通过业绩、生产达标率制订工资以及年底高管如何分配 |
【落地实操工具】薪酬设计的公式、多套薪酬设计模板、营销团队薪酬、技术团队薪酬、生产人员的薪酬模式) | |
【股权风险防范及分红激励】 1、股权的进入风险(资金入股、资源入股、技术入股、管理入股);2、股权的决策风险(章程中的约定、表决权授予;协议、一致行动人协议、董事会的控制权、有限合伙公司搭建);3、退出风险(自愿退出、当然退出、被动退出的风险及退出形式)。
详细学习内容 | 第二天 | |
学习模块 | |
【工作分析】 | 1、各岗位、各部门工作分析表的制作 2、量化员工责、权、利,解决分公问题 3、工作分析对岗不对人 4、让人人有事做,事事有人做 |
【落地实操工具】工作分析表 | |
【绩效考核】 | 1、考核指标设立:要什么考核什么,关键在于如何提取考核指标。 2、量化考核业绩:(绩效考核不等同于业绩考核,小用看业绩,中用看能力,大用看品行。很多企业都无法标准化和量化能力和品行考核指标) 3、考核方法:不同公司阶段适用的不同方法。KPI考核要点 4、企业目标责任书的签订:如何绑定利益共同体,把公司的目标变成干部的目标 |
【落地实操工具】绩效考核表、目标责任书(模板)、各项考核指标库 | |
【员工晋升】 【员工招聘培训】 | 1、公司员工晋升通道图的设计 2、员工晋升标准与考核指标 3、企业招聘流程设计 4、简历标杆的制作 5、结构化面试流程 6、人才测评工具使用 |
【落地实操工具】生涯规划图、招聘流程、简历标杆、价值需求测评表、培训流程 | |
【系统导入方法】 | 1、系统的导入步骤 2、绩效PK导入,让公司内部形成持久的良性竞争,PK的直接效益是业绩大幅提升,持续提高利润 |
【落地实操工具】系统导入宝典 | |
组织系统专家介绍

李俊伟老师
长松股份产品销售顾问
企业组织系统导入咨询师
企业营销系统建设咨询师
近百家企业管理系统升级辅导经验
*擅长领域:薪酬体系、绩效体系、股权、组织系统导入
拥有多年企业授课经验,自己经营企业十多年,以实战经验帮助客户解决问题,深受学员喜爱和好评。是新一代中国式讲师的优秀典范。
参课信息
● 【主办单位】
济南长松管理咨询有限公司
● 【课程日期】
2023年2月23-24日 9:00 — 18:00(8:20准时签到)
● 【课程地点】
济南历下区泺源大街98号天安时代广场9楼901
● 【参课对象】
董事长、总经理、总裁(内容只针对决策层设计,请勿派其他人参加)
● 【课程费用】
原价3980元/人 现优惠价1980元/人
(注:现场有咨询老师陪同辅导,为了便于老师现场辅导,本次课程限额30家企业老板参加)
上课须知
1 | 内容只针对企业决策人设计,请勿派其他人员参加) |
2 | 课程现场禁止录像、录音 |
3 | 每家企业最多2个名额
➨ 长松咨询载“解放老板,系统托管”的伟大使命,与12W家中国民营企业伴行十三年! 长松=系统 建系统找长松 @ 长松咨询在培训行业排行榜名列前三甲 @ 十三年时间,长松咨询服务的客户累计量超过120000家 @ 85%以上的客户利用长松系统实现利润明显提升 @ 客户粘性不断增强,老板决策更加依赖长松系统 |
2023年您企业打造好一套科学的自运转管理系统了吗?

