发布信息
登陆/注册
搜索
搜索
导航
首页
产品供应
产品求购
企业库
酒业展会
行业资讯
认证会员
站内搜索
服装鞋帽
当前位置:
首页
服装鞋帽
正文
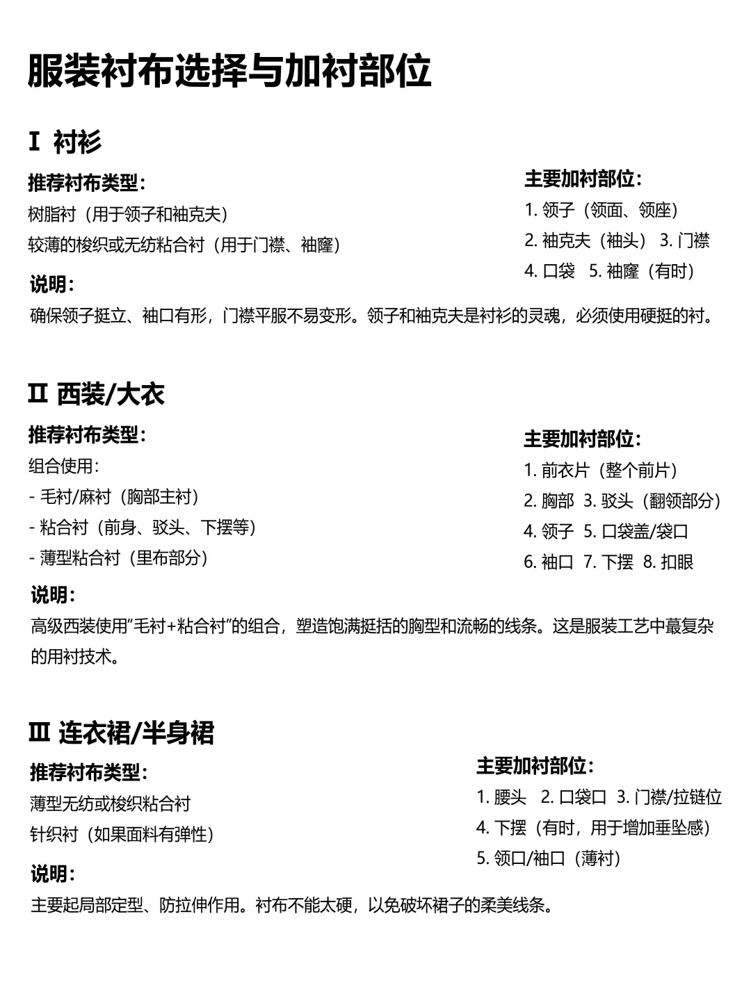
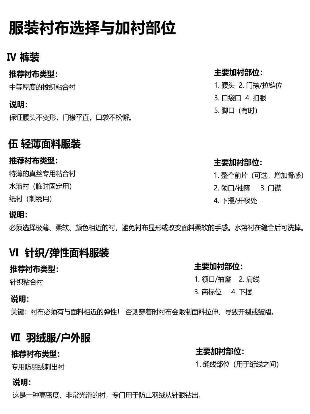
服装衬布选择大全|7个常见品类正确用衬方法
作者:本站编辑
2025-11-01 16:40:33
3
服装衬布选择大全|7个常见品类正确用衬方法
上学时忽略的衬布知识
成了上班后的必补课
衬布虽然是一个小小的辅料
却是决定成衣质感的关键
正确衬布+正确部位+正确熨烫=一件有型的的高级感服装
#衬布
#服装衬布
#粘合衬
#树脂衬
#有纺衬
#无纺衬
#西装加衬
#衬布选购技巧
#服装干货
#服装辅料
下一篇:
导师给的虚拟现实技术专业论文选题?
上一篇:
计算机类专业全面解读:虚拟现实技术
相关内容
查看全部
亏大了⁉️...刚
2025-11-19 12:49
新手找工厂合作,
2025-11-19 12:44
重庆二奢,拯救了
2025-11-19 12:43
新手该如何正确找
2025-11-19 12:42
拿货怕压库存?一
2025-11-19 12:41
收女装,童装尾货
2025-11-19 12:39
海宁皮革城攻略小
2025-11-19 12:38
11月份还在装修的
2025-11-19 12:36
广州有没有女装带
2025-11-19 12:34
4000点后面是6000
2025-11-19 12:33