发布信息
登陆/注册
搜索
搜索
导航
首页
产品供应
产品求购
企业库
酒业展会
行业资讯
认证会员
站内搜索
企业报道
当前位置:
首页
企业报道
正文
首次见!有人将创新型中小企业讲明白
作者:本站编辑
2025-11-01 12:56:18
13
首次见!有人将创新型中小企业讲明白
一文读懂【创新型中小企业】攻略
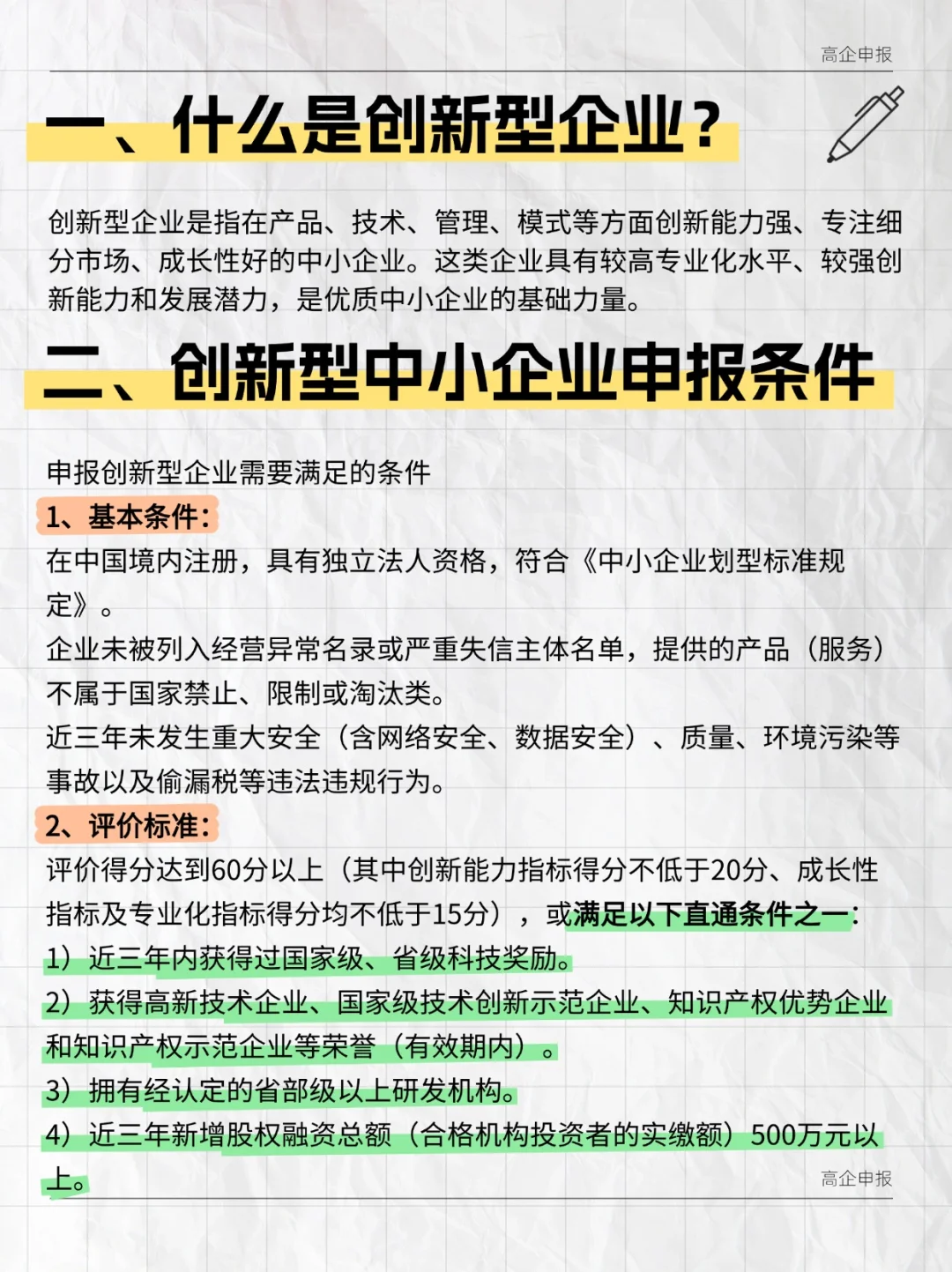
一、什么是创新型企业?
二、创新型中小企业申报条件
三、创新型中小企业评分标准
四、创新型中小企业材料清单
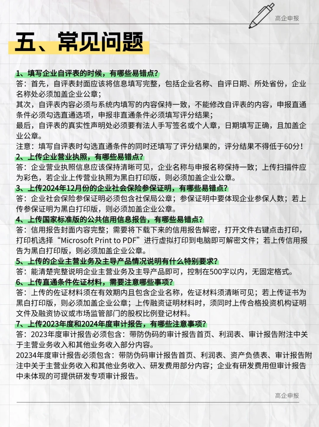
五、常见问题
#创新型中小企业
#创新型中小企业申报
#企业
#北京
#高企申报
#研发
#高企认定
#高企申报必看
#企业
#公司
下一篇:
老板必看!解锁“科技型中小企业”有多香
上一篇:
中小企业存在的6大“痛点”,你占了几个?
相关内容
查看全部
湖北长江产融资本
2026-03-20 02:45
企业大额贷款不给
2026-03-20 02:42
湖北长江产融资本
2026-03-20 01:53
六盘水 | 市融资
2026-03-20 00:55
开年融资热潮!7
2026-03-20 00:54
固态变压器成焦点
2026-03-20 00:53
告别信息不对称!A
2026-03-20 00:51
融资“双响炮”!S
2026-03-20 00:49
一国产仪器公司
2026-03-19 23:55
我国14家创新药企
2026-03-19 23:53