发布信息
登陆/注册
搜索
搜索
导航
首页
产品供应
产品求购
企业库
酒业展会
行业资讯
认证会员
站内搜索
企业报道
当前位置:
首页
企业报道
正文
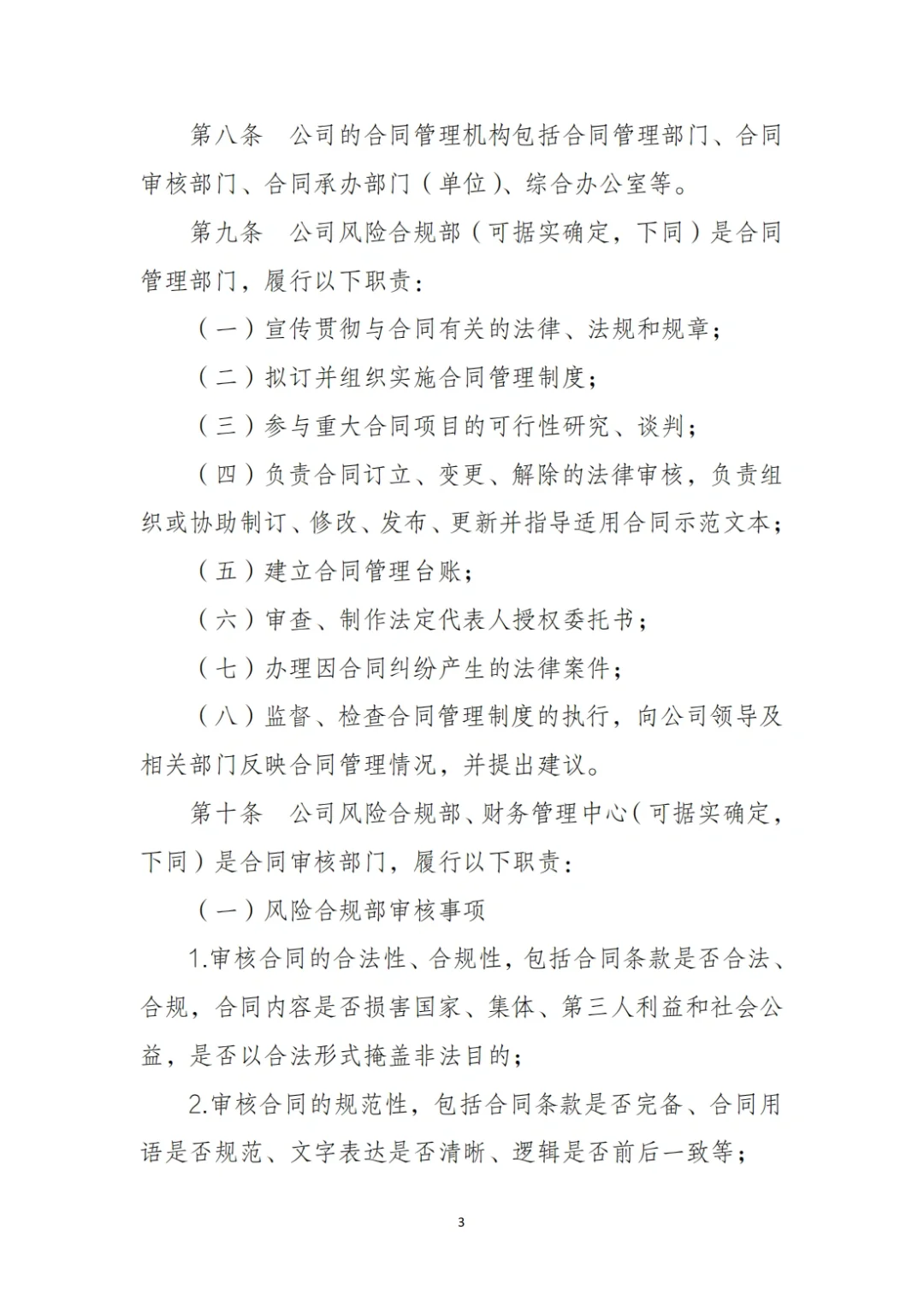
国企合规|合同管理合规操作指引‼️
作者:本站编辑
2025-11-01 09:59:02
9
国企合规|合同管理合规操作指引‼️
❤️感谢大家,关注了解更多???
?感兴趣的可以交流,相关内容可以点合集,或者首页可以进主页,右上角用关键字搜索?
———————————
?不打水印|真诚分享
?不搞套路|友好沟通
?不做节选|全文共享
———————————
#国企
#国有企业
#合规
#合规管理
#合同
#合同管理
#合规操作指引
下一篇:
企业如何做好合规内控正确打开方式?
上一篇:
老板必看❗ 搞懂财税合规,企业才稳?
相关内容
查看全部
六盘水 | 市融资
2026-03-20 00:55
开年融资热潮!7
2026-03-20 00:54
固态变压器成焦点
2026-03-20 00:53
告别信息不对称!A
2026-03-20 00:51
融资“双响炮”!S
2026-03-20 00:49
一国产仪器公司
2026-03-19 23:55
我国14家创新药企
2026-03-19 23:53
中天公司中标蒙古
2026-03-19 23:52
激光雷达企业珞珈
2026-03-19 23:37
融资贵、融资难?
2026-03-19 23:37