发布信息
登陆/注册
搜索
搜索
导航
首页
产品供应
产品求购
企业库
酒业展会
行业资讯
认证会员
站内搜索
企业报道
当前位置:
首页
企业报道
正文
企业合规管理负面清单97项‼️绝了?
作者:本站编辑
2025-11-01 09:57:15
17
企业合规管理负面清单97项‼️绝了?
[萌萌哒R]
[萌萌哒R]
小宝们,大家在日常处理合规细节性工作时,会不会对某些合规风险点的判断有些拿不准,分不清这样做是正向还是反向的效果
[失望R]
[失望R]
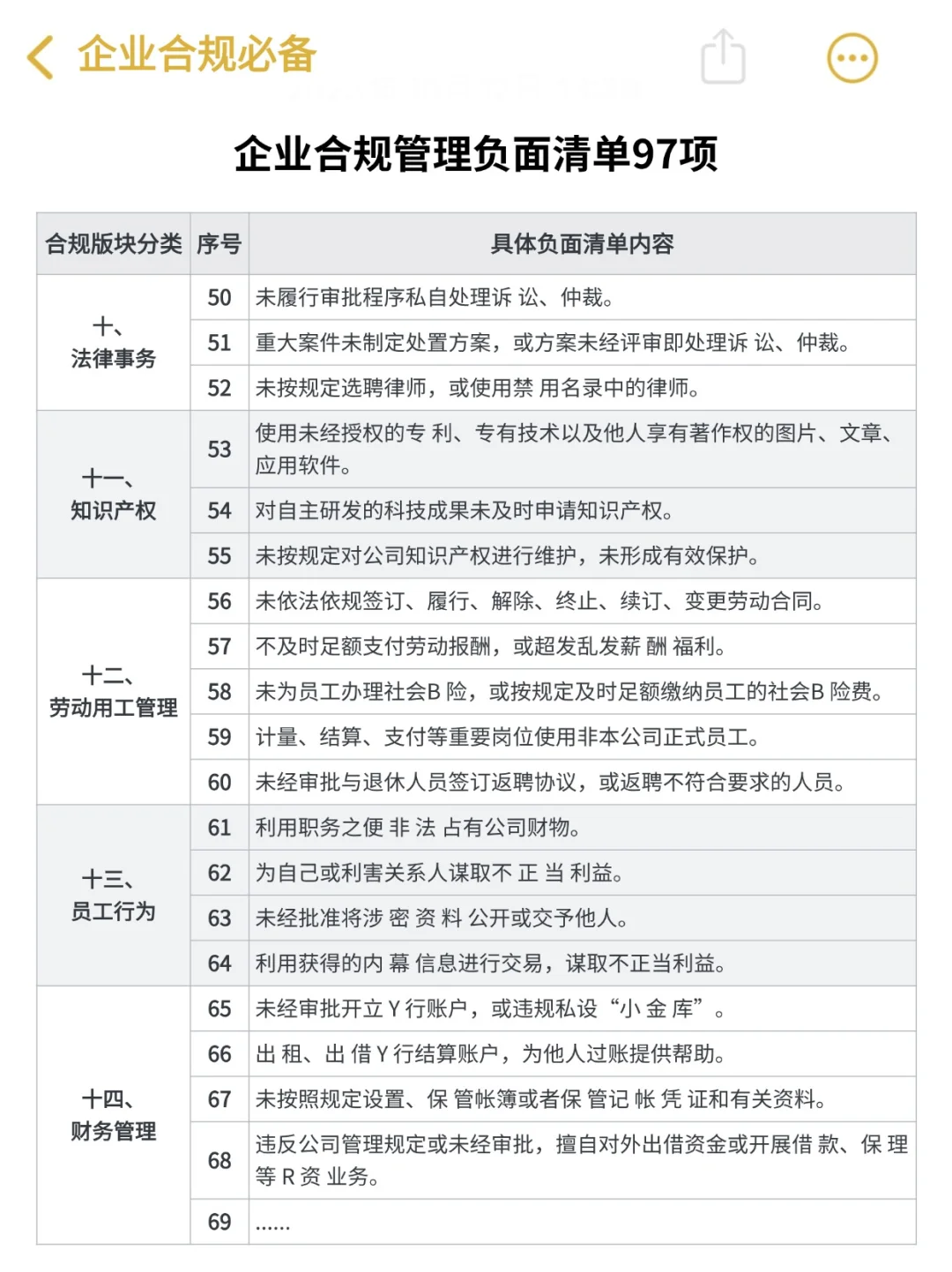
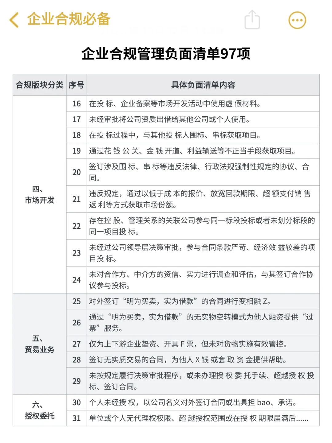
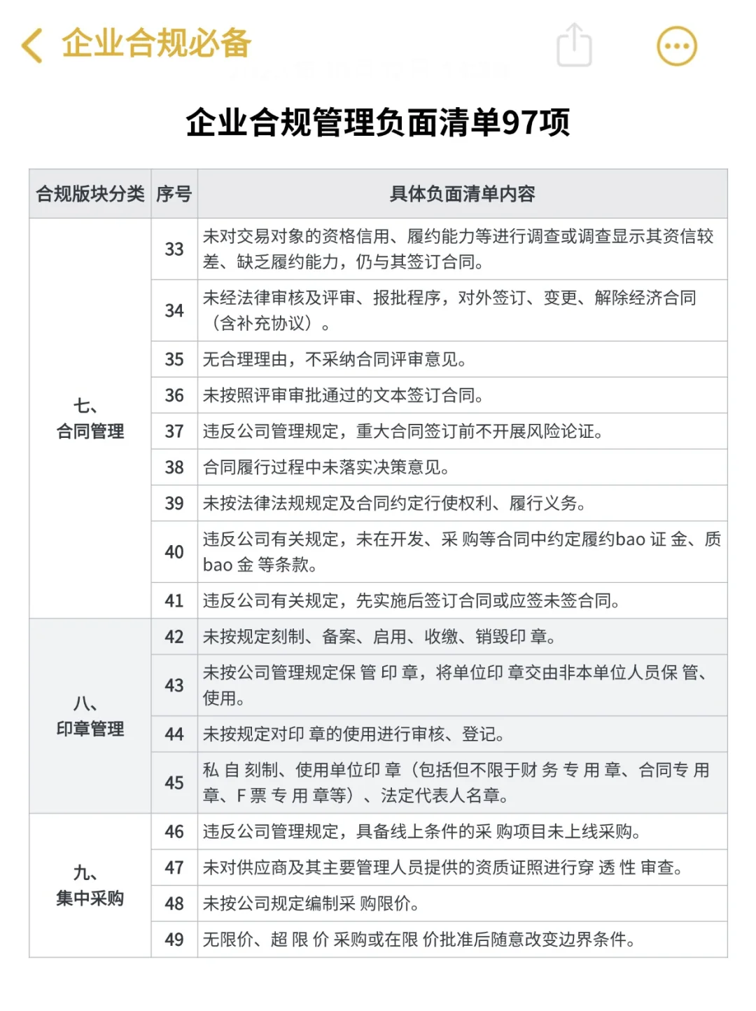
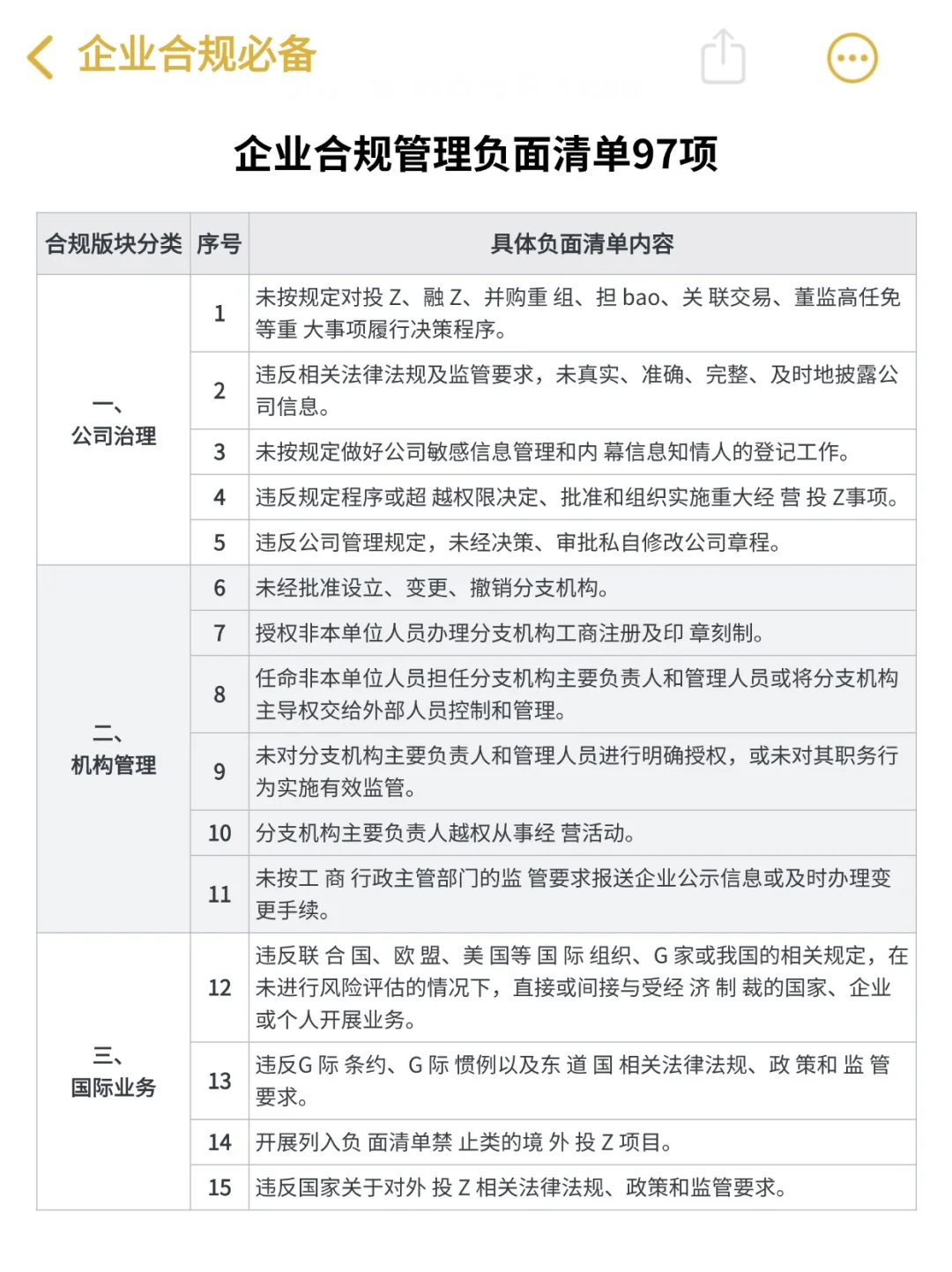
。今天给大家整理了一份企业合规管理负 面清单,一共是97项,分为15各版块,周末可以试着结合工作细节对照理解一下哦
[大笑R]
[大笑R]
!
~
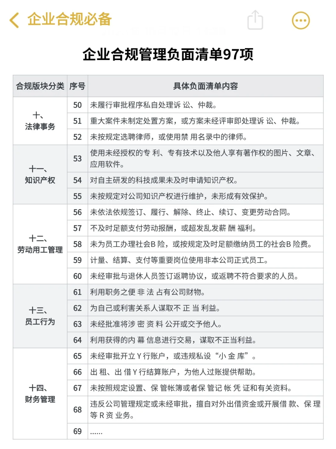
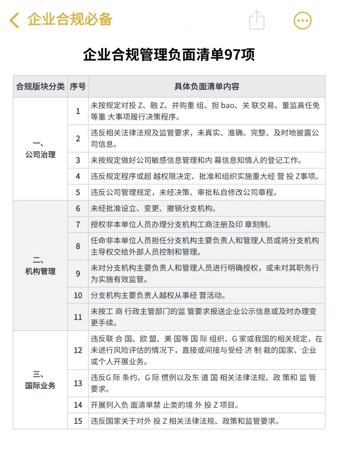
‼️97项企业合规管理负 面清单:
1⃣️公 司治理
2⃣️市 场开发
3⃣️合 同管理
4⃣️印 章管理
5⃣️法 律事务
6⃣️集 中采购
......
合规小宝们加油呀!
#合规
#企业合规
#企业合规师
#企业合规官
#法务
#法律
#律师
#风控
#新职业
#合规管理
下一篇:
老板必看❗ 搞懂财税合规,企业才稳?
上一篇:
? 工业(制造业)企业合规管理指引
相关内容
查看全部
六盘水 | 市融资
2026-03-20 00:55
开年融资热潮!7
2026-03-20 00:54
固态变压器成焦点
2026-03-20 00:53
告别信息不对称!A
2026-03-20 00:51
融资“双响炮”!S
2026-03-20 00:49
一国产仪器公司
2026-03-19 23:55
我国14家创新药企
2026-03-19 23:53
中天公司中标蒙古
2026-03-19 23:52
激光雷达企业珞珈
2026-03-19 23:37
融资贵、融资难?
2026-03-19 23:37