发布信息
登陆/注册
搜索
搜索
导航
首页
产品供应
产品求购
企业库
酒业展会
行业资讯
认证会员
站内搜索
企业报道
当前位置:
首页
企业报道
正文
深圳市国资委出台市属国有企业合规管理办法
作者:本站编辑
2025-11-01 09:54:59
10
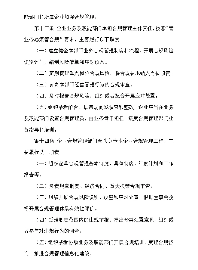
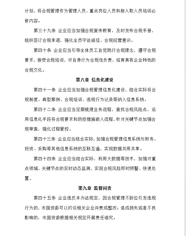
深圳市国资委出台市属国有企业合规管理办法
?详见上文图片。。。。
?需要原文的在下方文件链接中直接下载。。。
#国企
#深圳国资委
#深圳国企
#国企改革
#国企合规
#央企
#合规管理
#国资合规
#企业合规
#国有资产
下一篇:
原创PPT-A155:合规管理培训
上一篇:
合同合规审查必备的43类风险清单‼️绝了
相关内容
查看全部
六盘水 | 市融资
2026-03-20 00:55
开年融资热潮!7
2026-03-20 00:54
固态变压器成焦点
2026-03-20 00:53
告别信息不对称!A
2026-03-20 00:51
融资“双响炮”!S
2026-03-20 00:49
一国产仪器公司
2026-03-19 23:55
我国14家创新药企
2026-03-19 23:53
中天公司中标蒙古
2026-03-19 23:52
激光雷达企业珞珈
2026-03-19 23:37
融资贵、融资难?
2026-03-19 23:37