发布信息
登陆/注册
搜索
搜索
导航
首页
产品供应
产品求购
企业库
酒业展会
行业资讯
认证会员
站内搜索
企业报道
当前位置:
首页
企业报道
正文
企业合规事物管理手册(387页全)
作者:本站编辑
2025-11-01 09:46:39
14
企业合规事物管理手册(387页全)
[自拍R]
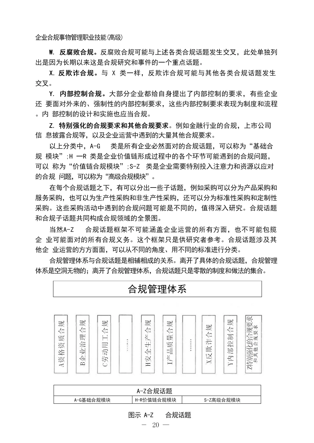
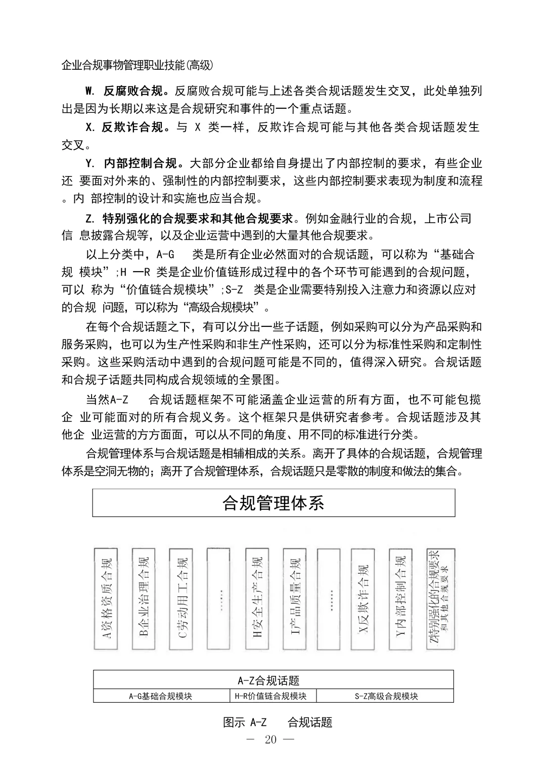
概论
[暗中观察R]
合规管理体系的构成
[派对R]
企业合规师的岗位职责
[扯脸H]
专项合规
#企业合规
#合规
#合规管理
#公司法
#交个律师朋友
下一篇:
2025年3月企业合规师(高级)考题回忆
上一篇:
企业合规百问百答
相关内容
查看全部
一国产仪器公司
2026-03-19 23:55
我国14家创新药企
2026-03-19 23:53
中天公司中标蒙古
2026-03-19 23:52
激光雷达企业珞珈
2026-03-19 23:37
融资贵、融资难?
2026-03-19 23:37
苏州这家公司完成
2026-03-19 23:20
800万科创贷到账!
2026-03-19 23:19
超5亿元!上海2家
2026-03-19 23:18
崇信县信源融资担
2026-03-19 23:17
融资被拒?90%企业
2026-03-19 23:15