发布信息
登陆/注册
搜索
搜索
导航
首页
产品供应
产品求购
企业库
酒业展会
行业资讯
认证会员
站内搜索
企业报道
当前位置:
首页
企业报道
正文
合规管理三张清单【完整版】‼️绝了?
作者:本站编辑
2025-11-01 09:40:52
14
合规管理三张清单【完整版】‼️绝了?
[萌萌哒R]
[萌萌哒R]
小宝们!企业合规管理三张清单完整版已经整理完毕!想要有 效推进合规工作、尤其是国有企业的合规工作,这三张清单可是少不了哒!真的超实用
[大笑R]
[大笑R]
!
~
‼️这三张清单分别是:
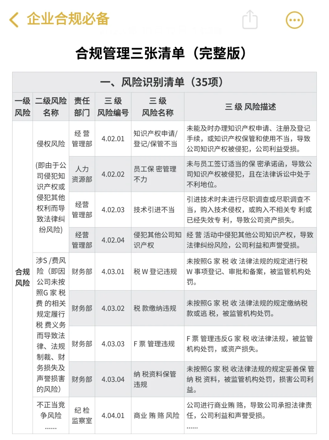
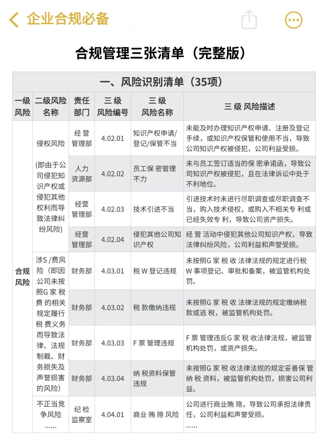
1⃣️风险识别清单(35项)
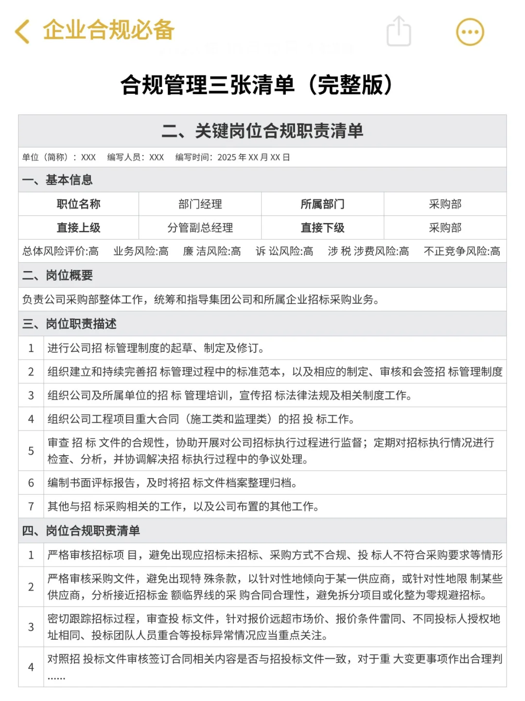
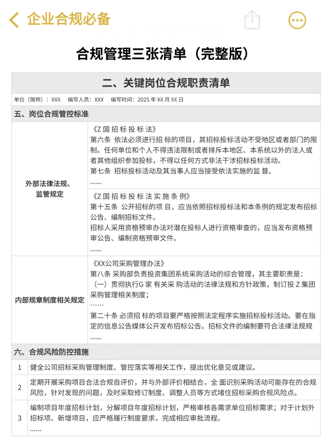
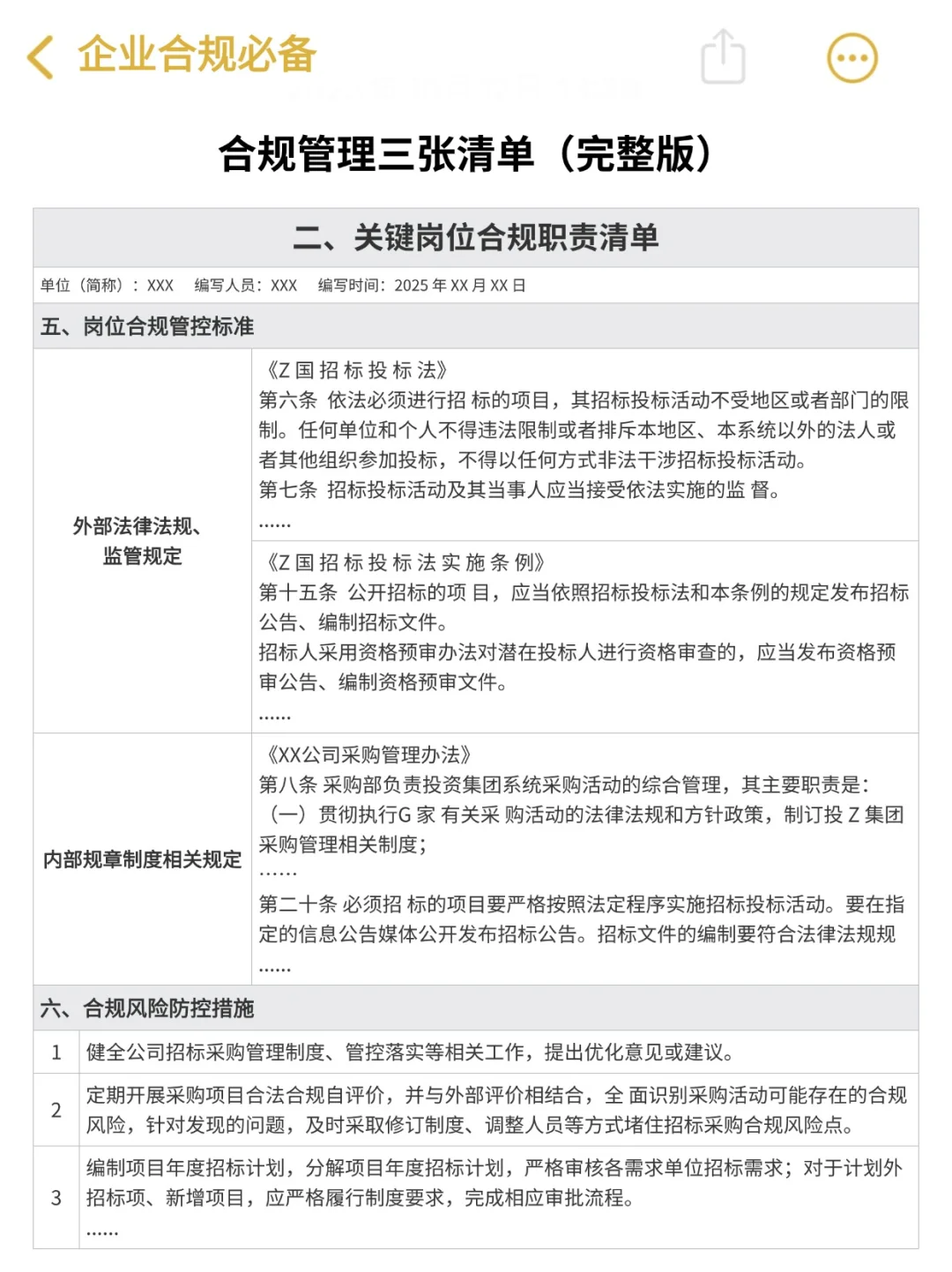
2⃣️关 键岗位合规职责清单
3⃣️关 键流程管控清单
~
合规小宝们加油呀!
#合规
#企业合规
#合规管理
#企业合规官
#企业合规师
#法务
#律师
#法律
#新职业
#合规清单
下一篇:
合规业务指引?企业合规必备
上一篇:
装修公司与材料供应商合作协议供货送货合同
相关内容
查看全部
一国产仪器公司
2026-03-19 23:55
我国14家创新药企
2026-03-19 23:53
中天公司中标蒙古
2026-03-19 23:52
激光雷达企业珞珈
2026-03-19 23:37
融资贵、融资难?
2026-03-19 23:37
苏州这家公司完成
2026-03-19 23:20
800万科创贷到账!
2026-03-19 23:19
超5亿元!上海2家
2026-03-19 23:18
崇信县信源融资担
2026-03-19 23:17
融资被拒?90%企业
2026-03-19 23:15