发布信息
登陆/注册
搜索
搜索
导航
首页
产品供应
产品求购
企业库
酒业展会
行业资讯
认证会员
站内搜索
服装鞋帽
当前位置:
首页
服装鞋帽
正文
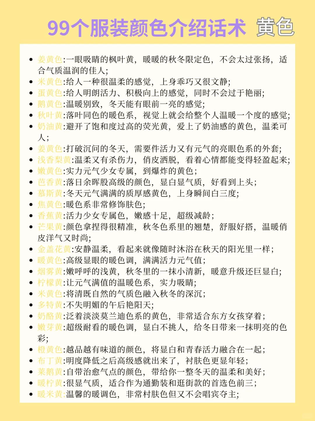
服装颜色介绍大全✔️记得⭐️好
作者:本站编辑
2025-11-01 06:53:32
5
服装颜色介绍大全✔️记得⭐️好
#服装知识干货
#服装知识
#努力的服装人
#服装实体
#服装销售
#服装人
#服装拿货
#服装行业
#色彩灵感搭配
#服装批发
#服装批发市场
#服装文案
#服装档口
#女装拿货
#服装配色
下一篇:
每天一个行业外贸趋势:香水
上一篇:
服装设计师连基本功都不扎实,谈什么高薪?
相关内容
查看全部
2025纺织服装行业
2026-01-05 22:26
2020中国服装行业
2026-01-05 10:27
96年气质女神!父
2026-01-05 10:26
服装行业把价格做
2026-01-05 10:23
2019年,服装行业
2026-01-05 10:22
蚂蚁集团员工持股
2026-01-05 10:21
服装行业10年来首
2026-01-05 10:19
南安踏 东申洲 中
2026-01-05 10:18
服装行业3D数字化
2026-01-05 10:17
服装行业盛会,Fas
2026-01-05 10:16