发布信息
登陆/注册
搜索
搜索
导航
首页
产品供应
产品求购
企业库
酒业展会
行业资讯
认证会员
站内搜索
服装鞋帽
当前位置:
首页
服装鞋帽
正文
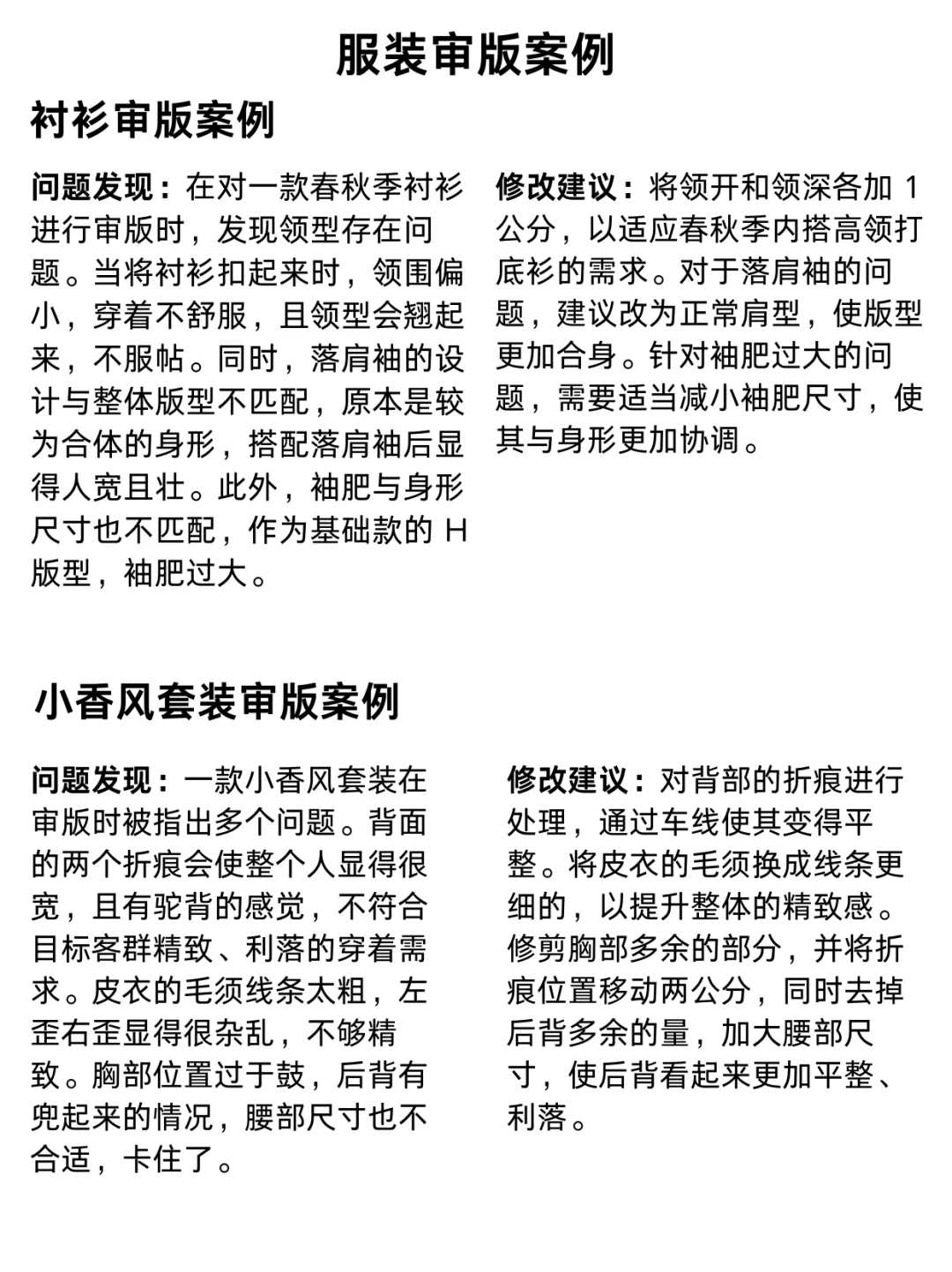
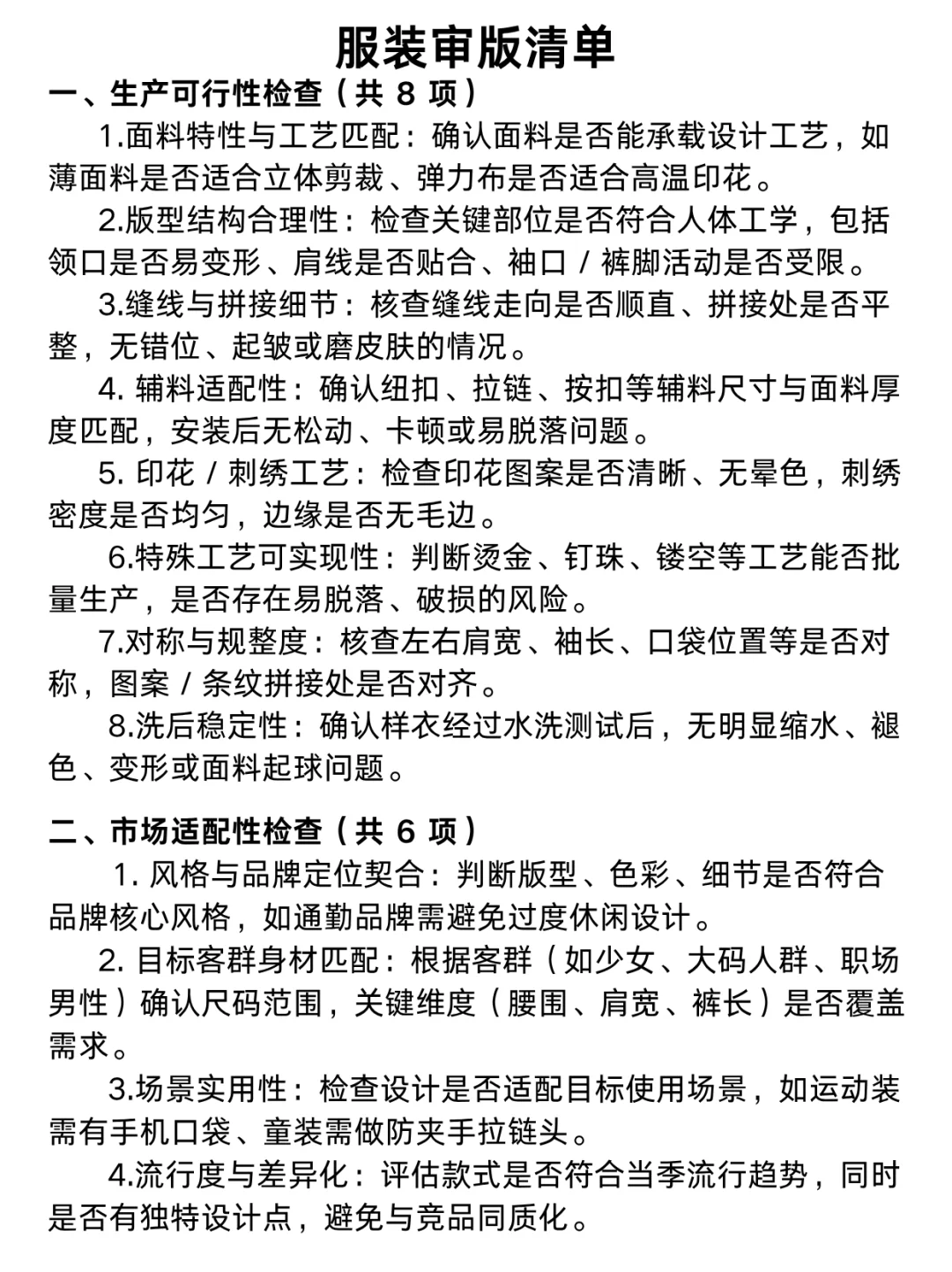
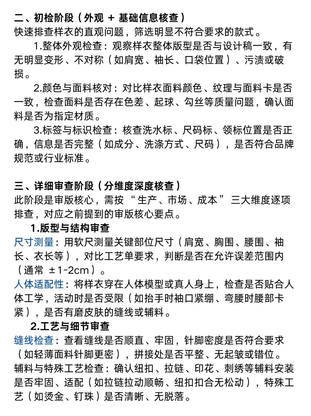
服装设计师审版干货?
作者:本站编辑
2025-11-01 06:20:37
9
服装设计师审版干货?
✨审版核心原则:先看“能不能做”,再看“好不好卖”,最后算“划不划算”
✨审版万能公式:尺寸对版+工艺达标+试穿舒适+成本可控=直接投产
#服装设计师日常
#服装设计师审版
#服装干货
#服装审版流程
#服装人日常
#服装生产必备
下一篇:
下一个风口:反方向外贸
上一篇:
?服装设计进步最快的方式:没有之一!
相关内容
查看全部
电商刷单市场监督
2026-01-24 11:08
2026汕头纺织服装
2026-01-23 16:40
销售额涨利润却跌
2026-01-23 16:36
成都服装(服饰)行
2026-01-23 16:32
服装企业数字化转
2026-01-23 16:30
20226小红书服装
2026-01-23 16:30
政企对接,数字赋
2026-01-23 16:28
服装行业换季突围
2026-01-23 16:20
【行业资讯】郑海
2026-01-23 16:17
最新研究显示:中
2026-01-23 10:42