



来源:央视网,澎湃新闻,新浪新闻,同花顺财经,腾讯网,网易新闻,中国新闻网,搜狐。
无不良引导,请仔细辨别。
理财有风险!投资需谨慎!祝各位发大财!
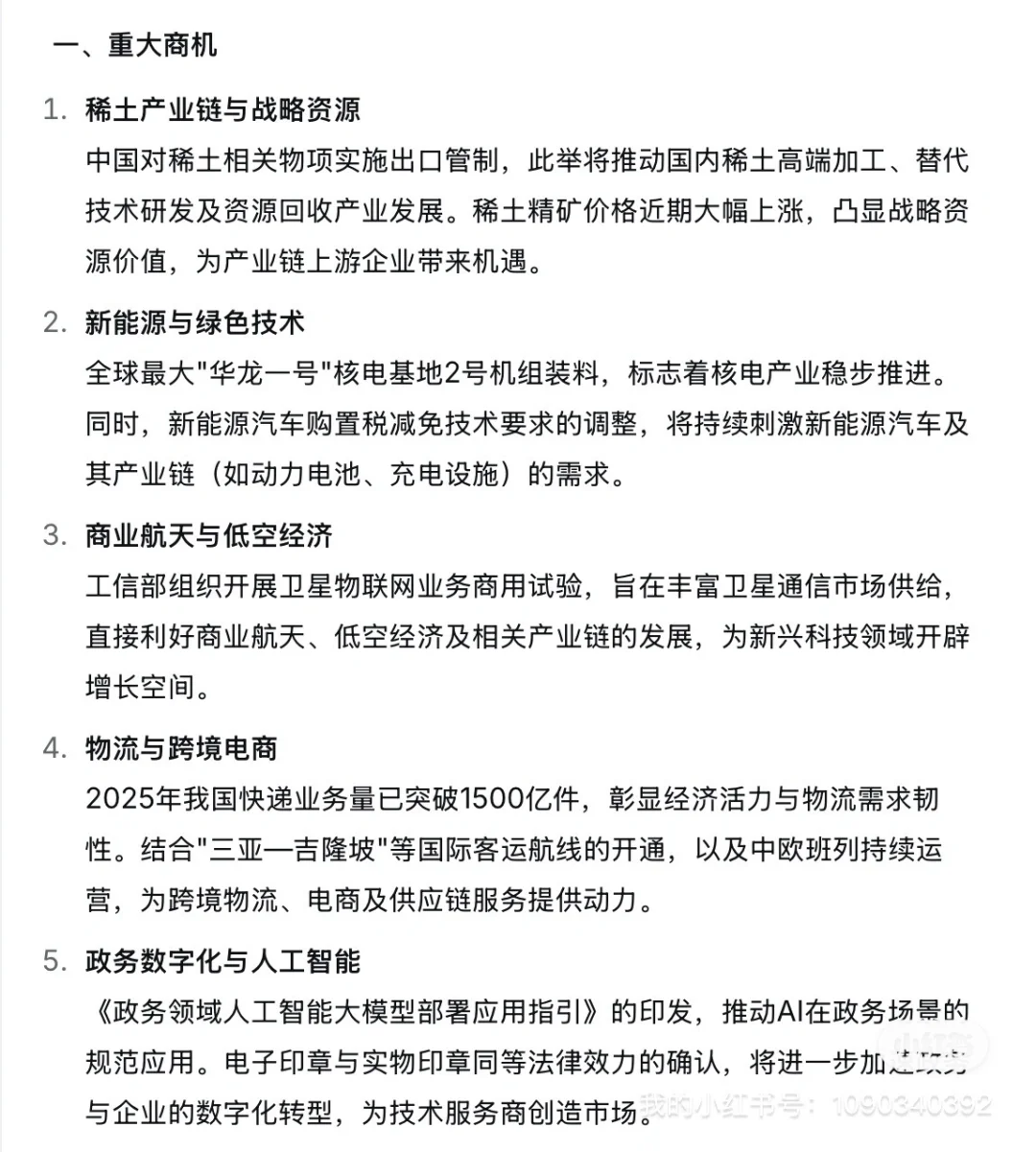
重大商机
稀土产业链与战略资源
中国对稀土相关物项实施出口管制,此举将推动国内稀土高端加工、替代技术研发及资源回收产业发展。稀土精矿价格近期大幅上涨,凸显战略资源价值,为产业链上游企业带来机遇。
新能源与绿色技术
全球最大\"华龙一号\"核电基地2号机组装料,标志着核电产业稳步推进。同时,新能源汽车购置税减免技术要求的调整,将持续刺激新能源汽车及其产业链(如动力电池、充电设施)的需求。
商业航天与低空经济
工信部组织开展卫星物联网业务商用试验,旨在丰富卫星通信市场供给,直接利好商业航天、低空经济及相关产业链的发展,为新兴科技领域开辟增长空间。
物流与跨境电商
2025年我国快递业务量已突破1500亿件,彰显经济活力与物流需求韧性。结合\"三亚—吉隆坡\"等国际客运航线的开通,以及中欧班列持续运营,为跨境物流、电商及供应链服务提供动力。
政务数字化与人工智能
《政务领域人工智能大模型部署应用指引》的印发,推动AI在政务场景的规范应用。电子印章与实物印章同等法律效力的确认,将进一步加速政务与企业的数字化转型,为技术服务商创造市场。
关键风险
国际贸易摩擦升级
美国宣布对中方稀土等相关物项加征100%关税,中方也对美船舶收取特别港务费。贸易保护措施蔓延,叠加欧盟钢铁关税等外部壁垒,直接冲击稀土、光伏等出口依赖型行业。
全球金融市场波动
中美贸易紧张局势加剧,导致美股、中概股大幅下跌,国际油价同步下挫。美国政府停摆持续并启动裁员,以及日本执政联盟解体等国际事件,进一步放大市场不确定性。
供应链与成本压力
稀土出口管制可能引发国际原材料价格震荡,中游制造业面临成本上升。黄淮地区持续阴雨影响秋收进度,暴露农业生产与供应链的脆弱性,推高局部通胀风险。
政策合规与监管风险
国家医保局整治定点药店\"阴阳价格\",金融、反垄断领域监管加强(如高通公司被立案调查),企业合规成本显著增加。政务AI部署也需防范模型\"幻觉\"等技术风险。
写不下了,请看图片
#新闻联播 #健康产业 #时事热点 #创新与发展 #时政热点 #新闻与传播 #战略性新兴产业
无不良引导,请仔细辨别。
理财有风险!投资需谨慎!祝各位发大财!
重大商机
稀土产业链与战略资源
中国对稀土相关物项实施出口管制,此举将推动国内稀土高端加工、替代技术研发及资源回收产业发展。稀土精矿价格近期大幅上涨,凸显战略资源价值,为产业链上游企业带来机遇。
新能源与绿色技术
全球最大\"华龙一号\"核电基地2号机组装料,标志着核电产业稳步推进。同时,新能源汽车购置税减免技术要求的调整,将持续刺激新能源汽车及其产业链(如动力电池、充电设施)的需求。
商业航天与低空经济
工信部组织开展卫星物联网业务商用试验,旨在丰富卫星通信市场供给,直接利好商业航天、低空经济及相关产业链的发展,为新兴科技领域开辟增长空间。
物流与跨境电商
2025年我国快递业务量已突破1500亿件,彰显经济活力与物流需求韧性。结合\"三亚—吉隆坡\"等国际客运航线的开通,以及中欧班列持续运营,为跨境物流、电商及供应链服务提供动力。
政务数字化与人工智能
《政务领域人工智能大模型部署应用指引》的印发,推动AI在政务场景的规范应用。电子印章与实物印章同等法律效力的确认,将进一步加速政务与企业的数字化转型,为技术服务商创造市场。
关键风险
国际贸易摩擦升级
美国宣布对中方稀土等相关物项加征100%关税,中方也对美船舶收取特别港务费。贸易保护措施蔓延,叠加欧盟钢铁关税等外部壁垒,直接冲击稀土、光伏等出口依赖型行业。
全球金融市场波动
中美贸易紧张局势加剧,导致美股、中概股大幅下跌,国际油价同步下挫。美国政府停摆持续并启动裁员,以及日本执政联盟解体等国际事件,进一步放大市场不确定性。
供应链与成本压力
稀土出口管制可能引发国际原材料价格震荡,中游制造业面临成本上升。黄淮地区持续阴雨影响秋收进度,暴露农业生产与供应链的脆弱性,推高局部通胀风险。
政策合规与监管风险
国家医保局整治定点药店\"阴阳价格\",金融、反垄断领域监管加强(如高通公司被立案调查),企业合规成本显著增加。政务AI部署也需防范模型\"幻觉\"等技术风险。
写不下了,请看图片
#新闻联播 #健康产业 #时事热点 #创新与发展 #时政热点 #新闻与传播 #战略性新兴产业
