



第四篇:高端之困:舍得为何起大早赶晚集?名酒高端化的必修课
舍得在2001年便推出高端品牌,其前瞻性远超许多同行。然而,近二十年后,当茅台、五粮液、国窖1573已在千元价格带建立稳固壁垒时,舍得却仍在次高端徘徊。这“起大早赶晚集”的背后,是名酒高端化普遍规律与舍得个体失误的共同作用。
一、 舍得高端化的早期得失
“得”在理念:“舍得”的命名极具智慧,率先将白酒与文化哲学绑定,抢占了文化营销的制高点。
“失”在定力与系统:在长达十余年的时间里,舍得的高端化缺乏持续、系统的战略投入。其在品牌传播上声量不足,在渠道建设上急于求成,在价格管控上屡屡失守,导致高端形象始终未能牢固确立。
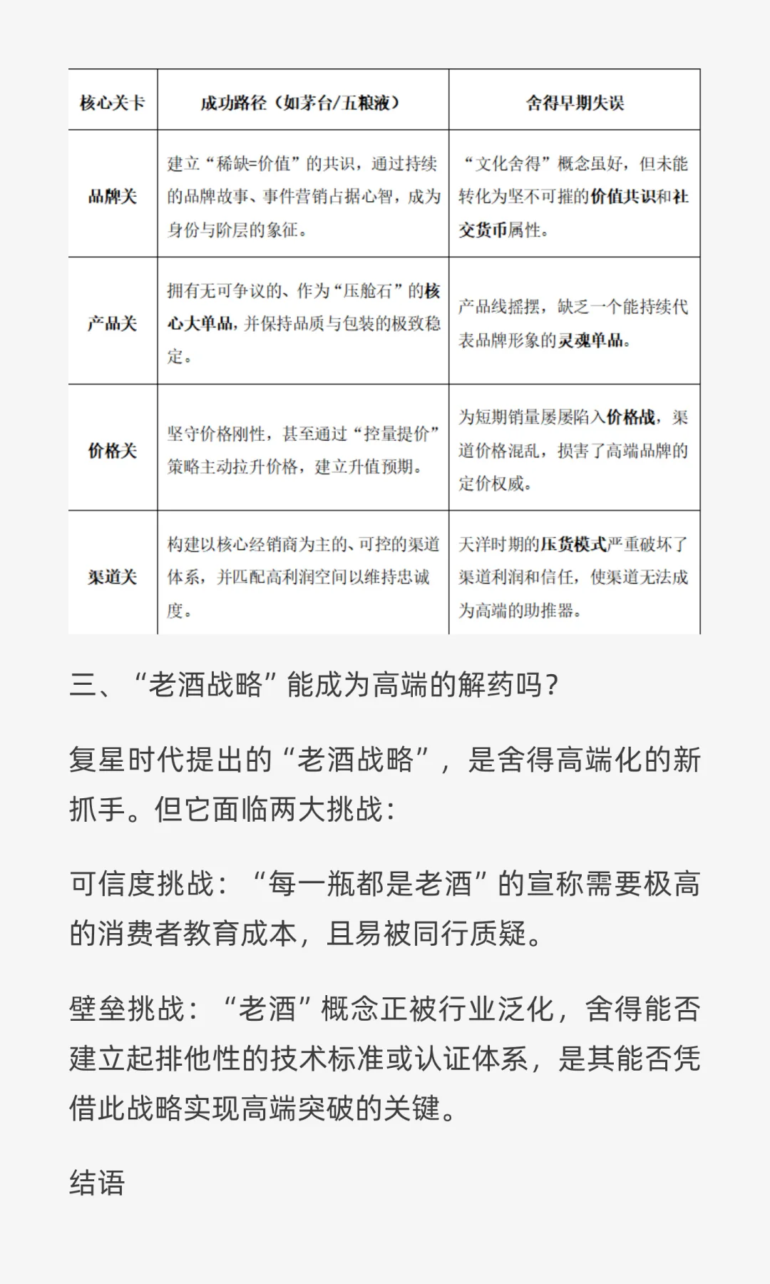
二、 名酒高端化的必修课
对比成功者,高端化是一场需要同时通过“品牌”、“产品”、“价格”、“渠道”四重关卡的全面战争。
...........
三、“老酒战略”能成为高端的解药吗?
复星时代提出的“老酒战略”,是舍得高端化的新抓手。但它面临两大挑战:
可信度挑战:“每一瓶都是老酒”的宣称需要极高的消费者教育成本,且易被同行质疑。
壁垒挑战:“老酒”概念正被行业泛化,舍得能否建立起排他性的技术标准或认证体系,是其能否凭借此战略实现高端突破的关键。
结语
舍得的高端化历程表明,一个卓越的品牌创意只是起点。若没有与之匹配的战略定力、系统性的资源投入以及对品牌价值铁的纪律,再早的出发,也可能会被后来者远远甩在身后。舍得的高端课,至今仍未毕业。
舍得在2001年便推出高端品牌,其前瞻性远超许多同行。然而,近二十年后,当茅台、五粮液、国窖1573已在千元价格带建立稳固壁垒时,舍得却仍在次高端徘徊。这“起大早赶晚集”的背后,是名酒高端化普遍规律与舍得个体失误的共同作用。
一、 舍得高端化的早期得失
“得”在理念:“舍得”的命名极具智慧,率先将白酒与文化哲学绑定,抢占了文化营销的制高点。
“失”在定力与系统:在长达十余年的时间里,舍得的高端化缺乏持续、系统的战略投入。其在品牌传播上声量不足,在渠道建设上急于求成,在价格管控上屡屡失守,导致高端形象始终未能牢固确立。
二、 名酒高端化的必修课
对比成功者,高端化是一场需要同时通过“品牌”、“产品”、“价格”、“渠道”四重关卡的全面战争。
...........
三、“老酒战略”能成为高端的解药吗?
复星时代提出的“老酒战略”,是舍得高端化的新抓手。但它面临两大挑战:
可信度挑战:“每一瓶都是老酒”的宣称需要极高的消费者教育成本,且易被同行质疑。
壁垒挑战:“老酒”概念正被行业泛化,舍得能否建立起排他性的技术标准或认证体系,是其能否凭借此战略实现高端突破的关键。
结语
舍得的高端化历程表明,一个卓越的品牌创意只是起点。若没有与之匹配的战略定力、系统性的资源投入以及对品牌价值铁的纪律,再早的出发,也可能会被后来者远远甩在身后。舍得的高端课,至今仍未毕业。
