发布信息
登陆/注册
搜索
搜索
导航
首页
产品供应
产品求购
企业库
酒业展会
行业资讯
认证会员
站内搜索
行业企业
当前位置:
首页
行业企业
正文
香水入门基础知识11
作者:本站编辑
2025-10-19 02:01:58
16
香水入门基础知识11
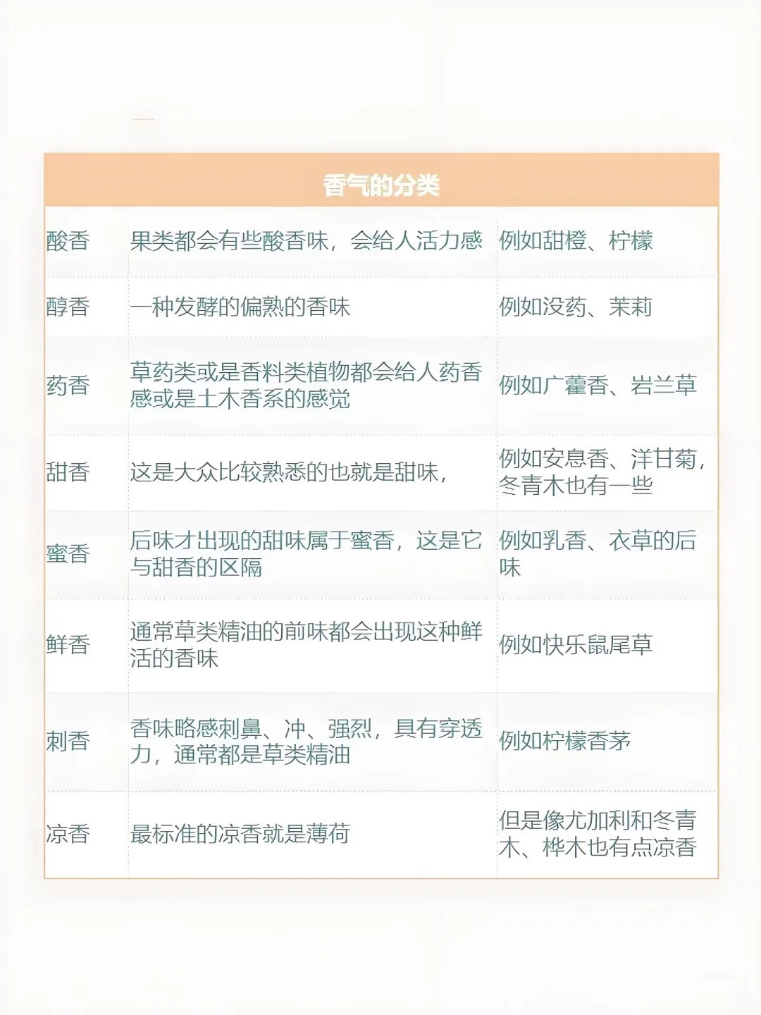
这一篇主要介绍了精油调香的前、中、后调相对应的精油种类,详情见上图?
◆前味开局,负责第一眼印象,前调是0~10秒的香味
◆中味持续,负责美好的感受,中调是10秒-1小时的香味
◆后味尾韵,负贵永恒的价值,后调是1小时~以后的香味
香气分类又分为:清香、幽香、辛香、暖香、苦香、涩香、酸香、醇香、药香、甜香、蜜香、鲜香、刺香、凉香。
希望我的分享对你们有所帮助,觉得喜欢的可以有需要的时候随时翻出来看
#调香
#小众香水
#香水分享
#香水
#调香
#调香室
#香调
#今天穿什么香
#香水知识干货
#精油
下一篇:
品酒小白必备15个专业术语让你快速入门!?
上一篇:
?直接用!188款 中国白酒LOGO合集
相关内容
查看全部
【RID最新资讯】
2026-04-13 12:25
通过对话方式运营
2026-04-13 11:54
【4.7-4.12】全国
2026-04-13 11:53
国内5家值得关注
2026-04-13 11:53
揭秘!5大口碑爆棚
2026-04-13 11:52
【协会走访】凝心
2026-04-13 11:52
我会多家会员企业
2026-04-13 11:50
8户企业虚开10267
2026-04-13 11:48
休闲食品行业龙头
2026-04-13 11:44
一业智能42步进电
2026-04-13 11:34